Suppr超能文献

滑膜巨噬细胞清除痛风患者中性粒细胞胞外诱捕网。

Neutrophil extracellular trap clearance by synovial macrophages in gout.

机构信息

Division of Rheumatology, Department of Internal Medicine, University of Ulsan College of Medicine, Asan Medical Center, 88, Olympic-ro 43-gil, Songpa-gu, Seoul, 05505, South Korea.

Asan Institute for Life Sciences, Asan Medical Center, Seoul, South Korea.

出版信息

Arthritis Res Ther. 2021 Mar 19;23(1):88. doi: 10.1186/s13075-021-02472-4.

Abstract

BACKGROUND

Monosodium urate (MSU) crystals, i.e., the central etiological factors in gouty arthritis, induce the formation of neutrophil extracellular traps (NETs). We investigated whether synovial macrophages could clear NETs as a self-resolution mechanism in acute gouty arthritis.

METHODS

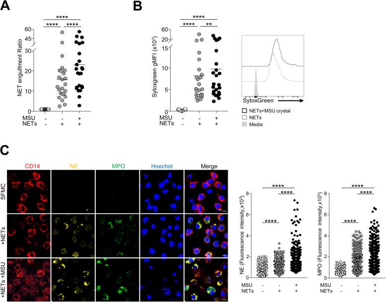
Synovial fluid mononuclear cells (SFMCs) were incubated with NETs induced by MSU crystals. NET engulfment was determined based on neutrophil elastase (NE), myeloperoxidase (MPO), and SYTOX Green signals within synovial fluid CD14 cells. In addition, the correlations between CD14 cells, MPO-dsDNA complexes, and expression of pro- and anti-inflammatory cytokines were analyzed in the synovial fluid CD14 macrophages of patients with gouty arthritis.

RESULTS

Synovial fluid CD14 macrophages significantly engulfed the MSU crystal-induced NETs, as evidenced by the alteration in SYTOX Green intensity or the presence of NE and MPO in the cytoplasm of CD14 cells. The proportion of CD14 macrophages was significantly and inversely correlated with levels of MPO-dsDNA complex in the synovial fluid of gout patients. Synovial fluid CD14 macrophages cultured with NETs did not show a significant induction in pro- and anti-inflammatory cytokines.

CONCLUSION

Synovial fluid macrophages may play an important role in the resolution of MSU crystal-induced gouty inflammation by clearing NETs without causing any significant immunological response.

摘要

背景

尿酸单钠(MSU)晶体是痛风性关节炎的主要病因,可诱导中性粒细胞胞外诱捕网(NETs)的形成。我们研究了滑液巨噬细胞是否可以作为急性痛风性关节炎的自我缓解机制来清除 NETs。

方法

用 MSU 晶体诱导的 NETs 孵育滑膜单核细胞(SFMCs)。根据滑液 CD14 细胞中的中性粒细胞弹性蛋白酶(NE)、髓过氧化物酶(MPO)和 SYTOX Green 信号来确定 NET 吞噬作用。此外,还分析了痛风性关节炎患者滑液 CD14 巨噬细胞中 CD14 细胞、MPO-dsDNA 复合物与促炎和抗炎细胞因子表达之间的相关性。

结果

滑液 CD14 巨噬细胞明显吞噬了 MSU 晶体诱导的 NETs,这表现为 SYTOX Green 强度的改变或 CD14 细胞胞质中存在 NE 和 MPO。痛风患者滑液中 CD14 巨噬细胞的比例与 MPO-dsDNA 复合物的水平呈显著负相关。与 NET 共培养的滑液 CD14 巨噬细胞中没有明显诱导产生促炎和抗炎细胞因子。

结论

滑液巨噬细胞可能通过清除 NETs 而不引起任何明显的免疫反应,在 MSU 晶体诱导的痛风性炎症的消退中发挥重要作用。

https://cdn.ncbi.nlm.nih.gov/pmc/blobs/23aa/7977263/696df8fcb9f6/13075_2021_2472_Fig1_HTML.jpg

文献检索

告别复杂PubMed语法,用中文像聊天一样搜索,搜遍4000万医学文献。AI智能推荐,让科研检索更轻松。

立即免费搜索

文件翻译

保留排版,准确专业,支持PDF/Word/PPT等文件格式,支持 12+语言互译。

免费翻译文档

深度研究

AI帮你快速写综述,25分钟生成高质量综述,智能提取关键信息,辅助科研写作。

立即免费体验