Suppr超能文献

基于肿瘤抑制基因谱的透明细胞肾细胞癌分类

Classification of Clear Cell Renal Cell Carcinoma based on Tumor Suppressor Genomic Profiling.

作者信息

Zhong Weimin, Zhang Fengling, Huang Chaoqun, Lin Yao, Huang Jiyi

机构信息

The Fifth Hospital of Xiamen, Xiamen 361101, Fujian Province, China.

Key Laboratory of Optoelectronic Science and Technology for Medicine of Ministry of Education, College of Life Sciences, Fujian Normal University, Fuzhou 350117, Fujian Province, China.

出版信息

J Cancer. 2021 Feb 22;12(8):2359-2370. doi: 10.7150/jca.50462. eCollection 2021.

Abstract

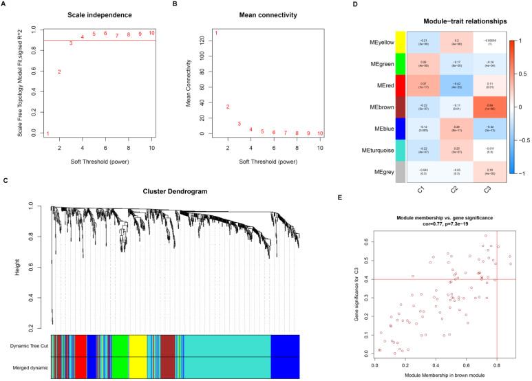
Clear cell renal cell carcinoma (ccRCC) is the most prevalent type of malignancy in adults. However, the clinical significance of tumor suppressor genes (TSG) is largely elusive. Herein, the expression profile TSGs and its clinical response in ccRCC were investigated. A total of 603 ccRCC samples from two cohorts (TCGA and ICGC) were retrieved in this study. Three molecular subtypes (C1, C2, and C3) were identified based on the TSGs expression profile in the TCGA dataset. Through Weighted Gene Correlation Network Analysis (WGCNA), six modules associated with three subtypes were identified. Pathway enrichment for the modules revealed that crucial pathways including p53 signaling and immune-related pathways were significantly enriched. We further focused on the relationship between immune infiltration level and subtypes, and found that subtype C1 was associated with higher immune infiltration level, subtype C2 was corresponding with medium immune infiltration level, whereas subtype C3 was correlated with lower immune infiltration level. Interestingly, C2 have a better survival outcome, while C1 and C3 showed a poor prognosis. Considering their survival difference, we then performed a differentially expression analysis between C2 and C1&3, and a total of 99 differentially expressed tumor suppressor genes (DETSGs) were identified. According to these DETSGs, 59 potential compounds with 28 mechanisms of action (MOA) were predicted using the Connectivity Map (CMap) database. Among these compounds, leflunomide, naftopidil, and ribavirin were the most prospective compounds for the treatment of ccRCC. In addition, we found that subtype C2 is more sensitive to sorafenib and sunitinib drugs, and C2 have more likelihood to be responded to immunotherapy. In summary, the three subtypes hinged on the tumor suppressor gene expression for ccRCC might contribute to understanding the underlying molecular mechanisms of ccRCC. Also, its potential compounds might offer guidelines for developing a novel treatment strategy of ccRCC.

摘要

透明细胞肾细胞癌(ccRCC)是成人中最常见的恶性肿瘤类型。然而,肿瘤抑制基因(TSG)的临床意义在很大程度上仍不清楚。在此,研究了ccRCC中TSG的表达谱及其临床反应。本研究从两个队列(TCGA和ICGC)中检索了总共603个ccRCC样本。基于TCGA数据集中TSG的表达谱,鉴定出三种分子亚型(C1、C2和C3)。通过加权基因共表达网络分析(WGCNA),确定了与三种亚型相关的六个模块。对这些模块进行通路富集分析,发现关键通路包括p53信号通路和免疫相关通路显著富集。我们进一步关注免疫浸润水平与亚型之间的关系,发现C1亚型与较高的免疫浸润水平相关,C2亚型与中等免疫浸润水平相对应,而C3亚型与较低的免疫浸润水平相关。有趣的是,C2亚型具有较好的生存结果,而C1和C3亚型预后较差。考虑到它们的生存差异,我们随后对C2与C1和C3进行了差异表达分析,共鉴定出99个差异表达的肿瘤抑制基因(DETSG)。根据这些DETSG,使用连通性图谱(CMap)数据库预测了59种具有28种作用机制(MOA)的潜在化合物。在这些化合物中,来氟米特、萘哌地尔和利巴韦林是治疗ccRCC最具前景的化合物。此外,我们发现C2亚型对索拉非尼和舒尼替尼药物更敏感,并且C2亚型更有可能对免疫治疗产生反应。总之,基于ccRCC肿瘤抑制基因表达的三种亚型可能有助于理解ccRCC的潜在分子机制。此外,其潜在化合物可能为开发ccRCC的新型治疗策略提供指导。

https://cdn.ncbi.nlm.nih.gov/pmc/blobs/fd4c/7974878/cb9c838be6d7/jcav12p2359g001.jpg

文献检索

告别复杂PubMed语法,用中文像聊天一样搜索,搜遍4000万医学文献。AI智能推荐,让科研检索更轻松。

立即免费搜索

文件翻译

保留排版,准确专业,支持PDF/Word/PPT等文件格式,支持 12+语言互译。

免费翻译文档

深度研究

AI帮你快速写综述,25分钟生成高质量综述,智能提取关键信息,辅助科研写作。

立即免费体验