Suppr超能文献

肾透明细胞癌(ccRCC)凋亡相关预后基因特征及分子亚型的鉴定

Identification of an apoptosis-related prognostic gene signature and molecular subtypes of clear cell renal cell carcinoma (ccRCC).

作者信息

Zhong Weimin, Zhang Fengling, Huang Chaoqun, Lin Yao, Huang Jiyi

机构信息

The Fifth Hospital of Xiamen, Xiamen 361101, Fujian Province, China.

Key Laboratory of Optoelectronic Science and Technology for Medicine of Ministry of Education, College of Life Sciences, Fujian Normal University, Fuzhou 350117, Fujian Province, China.

出版信息

J Cancer. 2021 Apr 2;12(11):3265-3276. doi: 10.7150/jca.51812. eCollection 2021.

Abstract

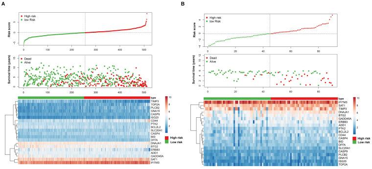
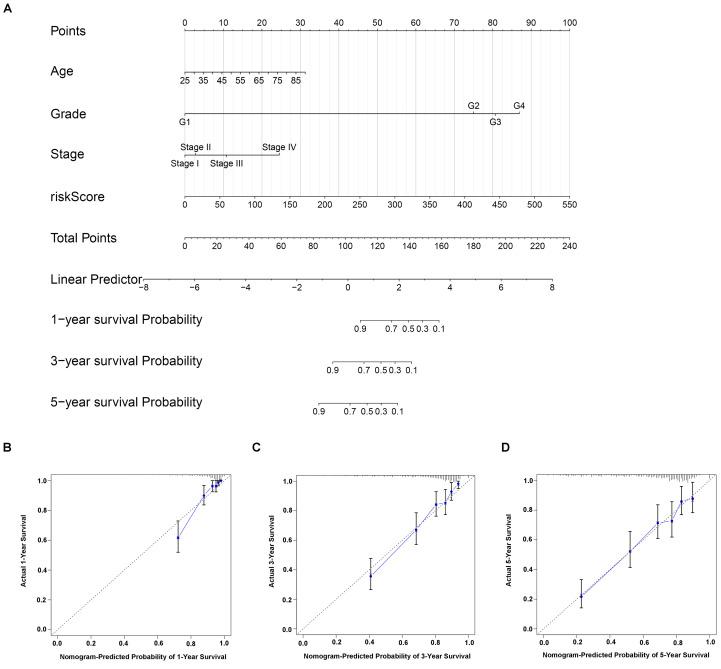
Previously studies have shown that apoptosis-related genes play an essential role in normal cell turnover, maintaining the immune system function, and inducing cell death. However, their prognostic roles in clear cell renal cell carcinoma (ccRCC) have not been thoroughly investigated. In the present study, apoptosis-related genes expression profiles from The Cancer Genome Atlas (TCGA) and International Cancer Genome Consortium (ICGC) database were used as training dataset and external validation dataset, respectively. According to the systematical analysis of the apoptosis-related gene expression profile, we constructed a gene signature to determine the role of apoptosis-related genes in the survival of ccRCC. We discovered that patients in the low-risk group have a better survival than high-risk group and the signature could serve as an independent prognostic factor. A nomogram, including a signature and clinical factors, were constructed to estimate the individual survival probability. The Gene set enrichment analysis (GSEA) identified some significant pathways which may contribute to understanding the underlying mechanism of ccRCC. In addition, the prognostic efficiency of the risk model was further validated in the disease free survival (DFS) and the ICGC dataset, respectively. We also identified three molecular subtypes (named C1, C2, and C3) based on apoptosis-related gene expression. We found that C1 was corresponding to a worse survival outcome and showed a high drug sensitivity of sorafenib and sunitinib. C2 and C3 were corresponding to a better survival outcome and presented a low drug sensitivity to sorafenib and sunitinib. Moreover, we found that C2 and C3 have more likelihood to be respond to immunotherapy. Together, the apoptosis-related gene signature and three molecular subtypes may promote the understanding of the underlying molecular mechanism of ccRCC, and provided reference for developing individualized treatment of the ccRCC patients.

摘要

先前的研究表明,凋亡相关基因在正常细胞更新、维持免疫系统功能以及诱导细胞死亡中发挥着重要作用。然而,它们在透明细胞肾细胞癌(ccRCC)中的预后作用尚未得到充分研究。在本研究中,分别将来自癌症基因组图谱(TCGA)和国际癌症基因组联盟(ICGC)数据库的凋亡相关基因表达谱用作训练数据集和外部验证数据集。根据对凋亡相关基因表达谱的系统分析,我们构建了一个基因特征来确定凋亡相关基因在ccRCC生存中的作用。我们发现低风险组患者的生存率高于高风险组,并且该特征可作为独立的预后因素。构建了一个包括该特征和临床因素的列线图,以估计个体生存概率。基因集富集分析(GSEA)确定了一些重要途径,这可能有助于理解ccRCC的潜在机制。此外,风险模型的预后效率分别在无病生存期(DFS)和ICGC数据集中得到进一步验证。我们还基于凋亡相关基因表达确定了三种分子亚型(命名为C1、C2和C3)。我们发现C1对应于较差的生存结果,并且对索拉非尼和舒尼替尼表现出高药物敏感性。C2和C3对应于较好的生存结果,并且对索拉非尼和舒尼替尼表现出低药物敏感性。此外,我们发现C2和C3更有可能对免疫治疗产生反应。总之,凋亡相关基因特征和三种分子亚型可能促进对ccRCC潜在分子机制的理解,并为开发ccRCC患者的个体化治疗提供参考。

https://cdn.ncbi.nlm.nih.gov/pmc/blobs/8de6/8100811/66202b60ecd0/jcav12p3265g001.jpg

文献AI研究员

20分钟写一篇综述,助力文献阅读效率提升50倍。

立即体验

用中文搜PubMed

大模型驱动的PubMed中文搜索引擎

马上搜索

文档翻译

学术文献翻译模型,支持多种主流文档格式。

立即体验