Suppr超能文献

透明细胞肾细胞癌中缺氧相关分子亚型的特征分析以辅助免疫治疗和靶向治疗:多组学分析

Characterization of Hypoxia-Related Molecular Subtypes in Clear Cell Renal Cell Carcinoma to Aid Immunotherapy and Targeted Therapy Multi-Omics Analysis.

作者信息

Zhong Weimin, Zhong Hongbin, Zhang Fengling, Huang Chaoqun, Lin Yao, Huang Jiyi

机构信息

Department of Clinical Medicine, Fujian Medical University, Fuzhou, China.

Central Laboratory, the Fifth Hospital of Xiamen, Xiamen, China.

出版信息

Front Mol Biosci. 2021 Jun 25;8:684050. doi: 10.3389/fmolb.2021.684050. eCollection 2021.

Abstract

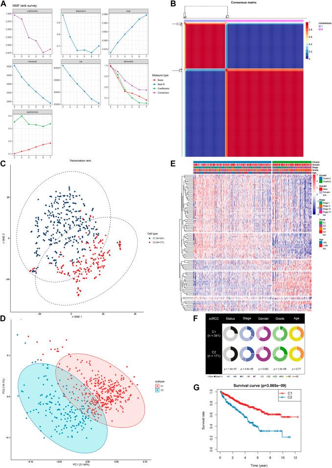
Tumor hypoxia is a key factor in resistance to anti-cancer treatment. Herein, this study aimed to characterize hypoxia-related molecular subtypes and assess their correlations with immunotherapy and targeted therapy in clear cell renal cell carcinoma (ccRCC). We comprehensively analyzed copy number variation (CNV), somatic mutation, transcriptome expression profile and clinical information for ccRCC from TCGA and ICGC databases. Based on 98 prognosis-related hypoxia genes, samples were clustered using unsupervized non-negative matrix factorization (NMF) analysis. We characterized the differences between subtypes concerning prognosis, CNV, somatic mutations, pathways, immune cell infiltrations, stromal/immune scores, tumor purity, immune checkpoint inhibitors (ICI), response to immunotherapy and targeted therapy and CXC chemokines. Based on differentially expressed genes (DEGs) between subtypes, a prognostic signature was built by LASSO Cox regression analysis, followed by construction of a nomogram incorporating the signature and clinical features. Two hypoxia-related molecular subtypes (C1 and C2) were constructed for ccRCC. Differential CNV, somatic mutations and pathways were found between subtypes. C2 exhibited poorer prognosis, higher immune/stromal scores, and lower tumor purity than C1. Furthermore, C2 had more sensitivity to immunotherapy and targeted therapy than C1. The levels of CXCL1/2/3/5/6/8 chemokines in C2 were distinctly higher than in C1. Consistently, DEGs between subtypes were significantly enriched in cytokine-cytokine receptor interaction and immune responses. This subtype-specific signature can independently predict patients' prognosis. Following verification, the nomogram could be utilized for personalized prediction of the survival probability. Our findings characterized two hypoxia-related molecular subtypes for ccRCC, which can assist in identifying high-risk patients with poor clinical outcomes and patients who can benefit from immunotherapy or targeted therapy.

摘要

肿瘤缺氧是抗癌治疗耐药的关键因素。在此,本研究旨在明确缺氧相关分子亚型,并评估其与透明细胞肾细胞癌(ccRCC)免疫治疗和靶向治疗的相关性。我们全面分析了来自TCGA和ICGC数据库的ccRCC的拷贝数变异(CNV)、体细胞突变、转录组表达谱和临床信息。基于98个与预后相关的缺氧基因,使用无监督非负矩阵分解(NMF)分析对样本进行聚类。我们描述了各亚型在预后、CNV、体细胞突变、信号通路、免疫细胞浸润、基质/免疫评分、肿瘤纯度、免疫检查点抑制剂(ICI)、免疫治疗和靶向治疗反应以及CXC趋化因子方面的差异。基于各亚型之间的差异表达基因(DEG),通过LASSO Cox回归分析构建了一个预后特征,随后构建了一个包含该特征和临床特征的列线图。为ccRCC构建了两种缺氧相关分子亚型(C1和C2)。各亚型之间存在不同的CNV、体细胞突变和信号通路。与C1相比,C2预后较差,免疫/基质评分较高,肿瘤纯度较低。此外,C2对免疫治疗和靶向治疗比C1更敏感。C2中CXCL1/2/3/5/6/8趋化因子的水平明显高于C1。一致地,各亚型之间的DEG在细胞因子-细胞因子受体相互作用和免疫反应中显著富集。这种亚型特异性特征可以独立预测患者的预后。经过验证,该列线图可用于个性化预测生存概率。我们的研究结果明确了ccRCC的两种缺氧相关分子亚型,这有助于识别临床预后不良的高危患者以及可从免疫治疗或靶向治疗中获益的患者。

https://cdn.ncbi.nlm.nih.gov/pmc/blobs/6edf/8267011/4dd51f917509/fmolb-08-684050-g001.jpg

文献AI研究员

20分钟写一篇综述,助力文献阅读效率提升50倍。

立即体验

用中文搜PubMed

大模型驱动的PubMed中文搜索引擎

马上搜索

文档翻译

学术文献翻译模型,支持多种主流文档格式。

立即体验