• 文献检索
  • 文档翻译
  • 深度研究
  • 学术资讯
  • Suppr Zotero 插件Zotero 插件
  • 邀请有礼
  • 套餐&价格
  • 历史记录
应用&插件
Suppr Zotero 插件Zotero 插件浏览器插件Mac 客户端Windows 客户端微信小程序
定价
高级版会员购买积分包购买API积分包
服务
文献检索文档翻译深度研究API 文档MCP 服务
关于我们
关于 Suppr公司介绍联系我们用户协议隐私条款
关注我们

Suppr 超能文献

核心技术专利:CN118964589B侵权必究
粤ICP备2023148730 号-1Suppr @ 2026

文献检索

告别复杂PubMed语法,用中文像聊天一样搜索,搜遍4000万医学文献。AI智能推荐,让科研检索更轻松。

立即免费搜索

文件翻译

保留排版,准确专业,支持PDF/Word/PPT等文件格式,支持 12+语言互译。

免费翻译文档

深度研究

AI帮你快速写综述,25分钟生成高质量综述,智能提取关键信息,辅助科研写作。

立即免费体验

通过 RNA 测序揭示小鼠海马神经元细胞中 STAT1 激活蛋白抑制剂的功能基因组学研究。

Functional genomics study of protein inhibitor of activated STAT1 in mouse hippocampal neuronal cells revealed by RNA sequencing.

机构信息

Center for Stem Cell and Translational Medicine, School of Life Sciences, Anhui University, Hefei 230601, Anhui, China.

Department of Biostatistics, School of Life Sciences, Anhui University, Hefei 230601, Anhui, China.

出版信息

Aging (Albany NY). 2021 Mar 24;13(6):9011-9027. doi: 10.18632/aging.202749.

DOI:10.18632/aging.202749
PMID:33759814
原文链接:https://pmc.ncbi.nlm.nih.gov/articles/PMC8034905/
Abstract

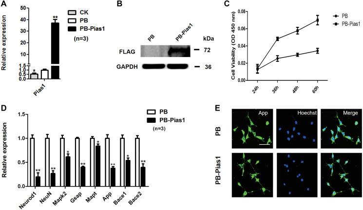
Protein inhibitor of activated STAT1 (PIAS1), a small ubiquitin-like modifier (SUMO) E3 ligase, was considered to be an inhibitor of STAT1 by inhibiting the DNA-binding activity of STAT1 and blocking STAT1-mediated gene transcription in response to cytokine stimulation. PIAS1 has been determined to be involved in modulating several biological processes such as cell proliferation, DNA damage responses, and inflammatory responses, both and . However, the role played by PIAS1 in regulating neurodegenerative diseases, including Alzheimer's disease (AD), has not been determined. In our study, significantly different expression levels of PIAS1 between normal controls and AD patients were detected in four regions of the human brain. Based on a functional analysis of in undifferentiated mouse hippocampal neuronal HT-22 cells, we observed that the expression levels of several AD marker genes could be inhibited by overexpression. Moreover, the proliferation ability of HT-22 cells could be promoted by the overexpression of . Furthermore, we performed RNA sequencing (RNA-seq) to evaluate and quantify the gene expression profiles in response to overexpression in HT-22 cells. As a result, 285 significantly dysregulated genes, including 79 upregulated genes and 206 downregulated genes, were identified by the comparison of /+ cells with WT cells. Among these genes, five overlapping genes, including early growth response 1 (), early growth response 2 (), early growth response 3 (), FBJ osteosarcoma oncogene () and fos-like antigen 1 (), were identified by comparison of the transcription factor binding site (TFBS) prediction results for STAT1, whose expression was evaluated by qPCR. Three cell cycle inhibitors, p53, p18 and p21, were significantly downregulated with the overexpression of . Analysis of functional enrichment and expression levels showed that basic region leucine zipper domain-containing transcription factors including zinc finger C2H2 (zf-C2H2), homeobox and basic/helix-loop-helix (bHLH) in several signaling pathways were significantly involved in PIAS1 regulation in HT-22 cells. A reconstructed regulatory network under PIAS1 overexpression demonstrated that there were 43 related proteins, notably Nr3c2, that directly interacted with PIAS1.

摘要

蛋白质抑制剂激活 STAT1(PIAS1)是一种小泛素样修饰物(SUMO)E3 连接酶,被认为是 STAT1 的抑制剂,通过抑制 STAT1 的 DNA 结合活性并阻断细胞因子刺激下的 STAT1 介导的基因转录。PIAS1 已被确定参与调节多种生物学过程,如细胞增殖、DNA 损伤反应和炎症反应,既 又 。然而,PIAS1 在调节神经退行性疾病,包括阿尔茨海默病(AD)中的作用尚未确定。在我们的研究中,在人类大脑的四个区域检测到正常对照和 AD 患者之间 PIAS1 的表达水平存在显著差异。基于对未分化的小鼠海马神经元 HT-22 细胞中的功能分析,我们观察到几种 AD 标志物基因的表达水平可以被 过表达抑制。此外,PIAS1 的过表达可以促进 HT-22 细胞的增殖能力。此外,我们进行了 RNA 测序(RNA-seq),以评估和量化 HT-22 细胞中 过表达的基因表达谱。结果,与 WT 细胞相比,在 /+细胞中鉴定出 285 个显著失调的基因,包括 79 个上调基因和 206 个下调基因。在这些基因中,通过比较 STAT1 的转录因子结合位点(TFBS)预测结果,鉴定出五个重叠基因,包括早期生长反应 1()、早期生长反应 2()、早期生长反应 3()、FBJ 骨肉瘤癌基因()和 fos 样抗原 1()。通过 qPCR 评估其表达。三个细胞周期抑制剂,p53、p18 和 p21,随着 PIAS1 的过表达而显著下调。功能富集和表达水平分析表明,锌指 C2H2(zf-C2H2)、同源盒和碱性/螺旋-环-螺旋(bHLH)等几种信号通路中的基本区亮氨酸拉链域转录因子包括在内,在 HT-22 细胞中 PIAS1 的调节中显着参与。在 PIAS1 过表达下重建的调控网络表明,有 43 种相关蛋白,特别是 Nr3c2,与 PIAS1 直接相互作用。

https://cdn.ncbi.nlm.nih.gov/pmc/blobs/0709/8034905/26bd3f75afcd/aging-13-202749-g008.jpg
https://cdn.ncbi.nlm.nih.gov/pmc/blobs/0709/8034905/7c5c735c3a70/aging-13-202749-g001.jpg
https://cdn.ncbi.nlm.nih.gov/pmc/blobs/0709/8034905/dc8ea729b2cb/aging-13-202749-g002.jpg
https://cdn.ncbi.nlm.nih.gov/pmc/blobs/0709/8034905/d671f8486fae/aging-13-202749-g003.jpg
https://cdn.ncbi.nlm.nih.gov/pmc/blobs/0709/8034905/2c78e5a01e40/aging-13-202749-g004.jpg
https://cdn.ncbi.nlm.nih.gov/pmc/blobs/0709/8034905/e4eabdcd16f7/aging-13-202749-g005.jpg
https://cdn.ncbi.nlm.nih.gov/pmc/blobs/0709/8034905/56e5dad68e70/aging-13-202749-g006.jpg
https://cdn.ncbi.nlm.nih.gov/pmc/blobs/0709/8034905/5f76b2249d24/aging-13-202749-g007.jpg
https://cdn.ncbi.nlm.nih.gov/pmc/blobs/0709/8034905/26bd3f75afcd/aging-13-202749-g008.jpg
https://cdn.ncbi.nlm.nih.gov/pmc/blobs/0709/8034905/7c5c735c3a70/aging-13-202749-g001.jpg
https://cdn.ncbi.nlm.nih.gov/pmc/blobs/0709/8034905/dc8ea729b2cb/aging-13-202749-g002.jpg
https://cdn.ncbi.nlm.nih.gov/pmc/blobs/0709/8034905/d671f8486fae/aging-13-202749-g003.jpg
https://cdn.ncbi.nlm.nih.gov/pmc/blobs/0709/8034905/2c78e5a01e40/aging-13-202749-g004.jpg
https://cdn.ncbi.nlm.nih.gov/pmc/blobs/0709/8034905/e4eabdcd16f7/aging-13-202749-g005.jpg
https://cdn.ncbi.nlm.nih.gov/pmc/blobs/0709/8034905/56e5dad68e70/aging-13-202749-g006.jpg
https://cdn.ncbi.nlm.nih.gov/pmc/blobs/0709/8034905/5f76b2249d24/aging-13-202749-g007.jpg
https://cdn.ncbi.nlm.nih.gov/pmc/blobs/0709/8034905/26bd3f75afcd/aging-13-202749-g008.jpg

相似文献

1
Functional genomics study of protein inhibitor of activated STAT1 in mouse hippocampal neuronal cells revealed by RNA sequencing.通过 RNA 测序揭示小鼠海马神经元细胞中 STAT1 激活蛋白抑制剂的功能基因组学研究。
Aging (Albany NY). 2021 Mar 24;13(6):9011-9027. doi: 10.18632/aging.202749.
2
Protein inhibitor of activated STAT1 Ser phosphorylation-mediated Elk-1 SUMOylation promotes neuronal survival in APP/PS1 mice.激活 STAT1 丝氨酸磷酸化的蛋白抑制剂促进 Elk-1 SUMOylation,从而促进 APP/PS1 小鼠神经元存活。
Br J Pharmacol. 2019 Jun;176(11):1793-1810. doi: 10.1111/bph.14656. Epub 2019 Apr 24.
3
Phosphorylation of protein inhibitor of activated STAT1 (PIAS1) by MAPK-activated protein kinase-2 inhibits endothelial inflammation via increasing both PIAS1 transrepression and SUMO E3 ligase activity.丝氨酸/苏氨酸蛋白激酶激活的蛋白激酶 2 磷酸化信号转导和转录激活因子 1 抑制蛋白(PIAS1)可通过增加 PIAS1 转录抑制和 SUMO E3 连接酶活性抑制内皮炎症。
Arterioscler Thromb Vasc Biol. 2013 Feb;33(2):321-9. doi: 10.1161/ATVBAHA.112.300619. Epub 2012 Nov 29.
4
Protein inhibitor of activated STAT1 interacts with and up-regulates activities of the pro-proliferative transcription factor Krüppel-like factor 5.信号转导和转录激活因子1的蛋白抑制剂与促增殖转录因子Krüppel样因子5相互作用并上调其活性。
J Biol Chem. 2007 Feb 16;282(7):4782-4793. doi: 10.1074/jbc.M603413200. Epub 2006 Dec 18.
5
A role for protein inhibitor of activated STAT1 (PIAS1) in lipogenic regulation through SUMOylation-independent suppression of liver X receptors.蛋白激活 STAT1 抑制剂(PIAS1)在通过 SUMOylation 非依赖性抑制肝 X 受体的脂生成调节中的作用。
J Biol Chem. 2012 Nov 2;287(45):37973-85. doi: 10.1074/jbc.M112.403139. Epub 2012 Sep 11.
6
SUMO E3 ligase PIAS1 is a potential biomarker indicating stress susceptibility.SUMO E3 连接酶 PIAS1 是一种潜在的应激易感性生物标志物。
Psychoneuroendocrinology. 2020 Oct;120:104800. doi: 10.1016/j.psyneuen.2020.104800. Epub 2020 Jul 11.
7
Circular RNA-encoded oncogenic PIAS1 variant blocks immunogenic ferroptosis by modulating the balance between SUMOylation and phosphorylation of STAT1.环状 RNA 编码致癌性 PIAS1 变体通过调节 STAT1 的 SUMO 化和磷酸化之间的平衡来阻断免疫原性铁死亡。
Mol Cancer. 2024 Sep 28;23(1):207. doi: 10.1186/s12943-024-02124-6.
8
Protein inhibitor of activated STAT-1 is downregulated in gastric cancer tissue and involved in cell metastasis.胃癌组织中 STAT-1 激活蛋白抑制剂下调并参与细胞转移。
Oncol Rep. 2012 Dec;28(6):2149-55. doi: 10.3892/or.2012.2030. Epub 2012 Sep 12.
9
Protein inhibitor of activated STAT 1 (PIAS1) is identified as the SUMO E3 ligase of CCAAT/enhancer-binding protein β (C/EBPβ) during adipogenesis.在脂肪生成过程中,被激活的 STAT1 的蛋白抑制剂(PIAS1)被鉴定为 CCAAT/增强子结合蛋白β(C/EBPβ)的 SUMO E3 连接酶。
Mol Cell Biol. 2013 Nov;33(22):4606-17. doi: 10.1128/MCB.00723-13. Epub 2013 Sep 23.
10
The SUMO E3-ligase PIAS1 couples reactive oxygen species-dependent JNK activation to oxidative cell death.SUMO E3 连接酶 PIAS1 将活性氧依赖的 JNK 激活与氧化细胞死亡偶联。
FASEB J. 2011 Oct;25(10):3416-25. doi: 10.1096/fj.11-186346. Epub 2011 Jun 15.

引用本文的文献

1
Effect and underlying mechanism of Huangjing Qianshi decoction in pre-diabetes mouse model.黄精芡实汤对糖尿病前期小鼠模型的作用及潜在机制
BMC Complement Med Ther. 2025 Apr 23;25(1):151. doi: 10.1186/s12906-025-04893-z.
2
Causal differential expression analysis under unmeasured confounders with causarray.使用CausArray在未测量混杂因素下进行因果差异表达分析。
bioRxiv. 2025 Feb 5:2025.01.30.635593. doi: 10.1101/2025.01.30.635593.
3
Systematic Analysis of Biological Processes Reveals Gene Co-expression Modules Driving Pathway Dysregulation in Alzheimer's Disease.

本文引用的文献

1
Tau accumulation triggers STAT1-dependent memory deficits by suppressing NMDA receptor expression.tau 蛋白积累通过抑制 NMDA 受体表达触发 STAT1 依赖性记忆缺陷。
EMBO Rep. 2019 Jun;20(6). doi: 10.15252/embr.201847202. Epub 2019 May 13.
2
Protein inhibitor of activated STAT1 Ser phosphorylation-mediated Elk-1 SUMOylation promotes neuronal survival in APP/PS1 mice.激活 STAT1 丝氨酸磷酸化的蛋白抑制剂促进 Elk-1 SUMOylation,从而促进 APP/PS1 小鼠神经元存活。
Br J Pharmacol. 2019 Jun;176(11):1793-1810. doi: 10.1111/bph.14656. Epub 2019 Apr 24.
3
STRING v11: protein-protein association networks with increased coverage, supporting functional discovery in genome-wide experimental datasets.
生物过程的系统分析揭示了驱动阿尔茨海默病通路失调的基因共表达模块。
Aging Dis. 2024 Jun 12;16(3):1598-1625. doi: 10.14336/AD.2024.0429.
4
MicroRNA-361-5p Alleviates Leydig Cell Apoptosis and Promotes Cell Growth by Targeting PIAS1 in Late-Onset Hypogonadism.微小RNA-361-5p通过靶向PIAS1减轻迟发性性腺功能减退中的睾丸间质细胞凋亡并促进细胞生长。
Mol Biotechnol. 2025 May;67(5):1968-1977. doi: 10.1007/s12033-024-01174-x. Epub 2024 Jun 11.
5
Protein inhibitor of activated STAT1 (PIAS1) alleviates cerebral infarction and inflammation after cerebral ischemia in rats.信号转导与转录激活因子1(STAT1)激活蛋白抑制剂(PIAS1)可减轻大鼠脑缺血后的脑梗死和炎症反应。
Heliyon. 2024 Jan 14;10(7):e24743. doi: 10.1016/j.heliyon.2024.e24743. eCollection 2024 Apr 15.
6
Systematic Analysis of Biological Processes Reveals Gene Co-expression Modules Driving Pathway Dysregulation in Alzheimer's Disease.生物过程的系统分析揭示了驱动阿尔茨海默病通路失调的基因共表达模块。
bioRxiv. 2024 Mar 19:2024.03.15.585267. doi: 10.1101/2024.03.15.585267.
7
Shift work promotes adipogenesis via cortisol-dependent downregulation of EGR3-HDAC6 pathway.轮班工作通过皮质醇依赖性下调EGR3-HDAC6途径促进脂肪生成。
Cell Death Discov. 2024 Mar 11;10(1):129. doi: 10.1038/s41420-024-01904-9.
8
Analysis of gene expression profiles in Alzheimer's disease patients with different lifespan: A bioinformatics study focusing on the disease heterogeneity.不同寿命的阿尔茨海默病患者基因表达谱分析:一项聚焦疾病异质性的生物信息学研究
Front Aging Neurosci. 2023 Feb 23;15:1072184. doi: 10.3389/fnagi.2023.1072184. eCollection 2023.
9
The Emerging Roles of E3 Ligases and DUBs in Neurodegenerative Diseases.E3 连接酶和 DUB 在神经退行性疾病中的新兴作用。
Mol Neurobiol. 2023 Jan;60(1):247-263. doi: 10.1007/s12035-022-03063-3. Epub 2022 Oct 19.
10
Zbtb34 promotes embryonic stem cell proliferation by elongating telomere length.Zbtb34 通过延长端粒长度促进胚胎干细胞增殖。
Aging (Albany NY). 2022 Sep 12;14(17):7126-7136. doi: 10.18632/aging.204285.
STRING v11:具有增强覆盖范围的蛋白质-蛋白质相互作用网络,支持在全基因组实验数据集的功能发现。
Nucleic Acids Res. 2019 Jan 8;47(D1):D607-D613. doi: 10.1093/nar/gky1131.
4
AnimalTFDB 3.0: a comprehensive resource for annotation and prediction of animal transcription factors.AnimalTFDB 3.0:一个全面的动物转录因子注释和预测资源。
Nucleic Acids Res. 2019 Jan 8;47(D1):D33-D38. doi: 10.1093/nar/gky822.
5
The Mount Sinai cohort of large-scale genomic, transcriptomic and proteomic data in Alzheimer's disease.西奈山队列的大规模基因组、转录组和蛋白质组学数据在阿尔茨海默病中的应用。
Sci Data. 2018 Sep 11;5:180185. doi: 10.1038/sdata.2018.185.
6
Differential expression of the immediate early genes c-Fos, Arc, Egr-1, and Npas4 during long-term memory formation in the context preexposure facilitation effect (CPFE).在情境预暴露促进效应(CPFE)的长期记忆形成过程中,即刻早期基因c-Fos、Arc、Egr-1和Npas4的差异表达。
Neurobiol Learn Mem. 2018 Jan;147:128-138. doi: 10.1016/j.nlm.2017.11.016. Epub 2017 Dec 6.
7
Inhibition of Early Growth Response 1 in the Hippocampus Alleviates Neuropathology and Improves Cognition in an Alzheimer Model with Plaques and Tangles.海马体中早期生长反应 1 的抑制可减轻斑块和缠结阿尔茨海默病模型的神经病理学并改善认知功能。
Am J Pathol. 2017 Aug;187(8):1828-1847. doi: 10.1016/j.ajpath.2017.04.018. Epub 2017 Jun 20.
8
Integrative network analysis of nineteen brain regions identifies molecular signatures and networks underlying selective regional vulnerability to Alzheimer's disease.对19个脑区的综合网络分析确定了阿尔茨海默病选择性区域易损性背后的分子特征和网络。
Genome Med. 2016 Nov 1;8(1):104. doi: 10.1186/s13073-016-0355-3.
9
Early Growth Response 1 (Egr-1) Is a Transcriptional Activator of β-Secretase 1 (BACE-1) in the Brain.早期生长反应因子1(Egr-1)是大脑中β-分泌酶1(BACE-1)的转录激活因子。
J Biol Chem. 2016 Oct 14;291(42):22276-22287. doi: 10.1074/jbc.M116.738849. Epub 2016 Aug 30.
10
PIAS1 Regulates Mutant Huntingtin Accumulation and Huntington's Disease-Associated Phenotypes In Vivo.PIAS1在体内调节突变型亨廷顿蛋白的积累及与亨廷顿舞蹈病相关的表型。
Neuron. 2016 May 4;90(3):507-20. doi: 10.1016/j.neuron.2016.03.016. Epub 2016 Apr 14.