• 文献检索
  • 文档翻译
  • 深度研究
  • 学术资讯
  • Suppr Zotero 插件Zotero 插件
  • 邀请有礼
  • 套餐&价格
  • 历史记录
应用&插件
Suppr Zotero 插件Zotero 插件浏览器插件Mac 客户端Windows 客户端微信小程序
定价
高级版会员购买积分包购买API积分包
服务
文献检索文档翻译深度研究API 文档MCP 服务
关于我们
关于 Suppr公司介绍联系我们用户协议隐私条款
关注我们

Suppr 超能文献

核心技术专利:CN118964589B侵权必究
粤ICP备2023148730 号-1Suppr @ 2026

文献检索

告别复杂PubMed语法,用中文像聊天一样搜索,搜遍4000万医学文献。AI智能推荐,让科研检索更轻松。

立即免费搜索

文件翻译

保留排版,准确专业,支持PDF/Word/PPT等文件格式,支持 12+语言互译。

免费翻译文档

深度研究

AI帮你快速写综述,25分钟生成高质量综述,智能提取关键信息,辅助科研写作。

立即免费体验

低剂量草甘膦/农达会改变幼年大鼠的血睾屏障完整性。

Low Doses of Glyphosate/Roundup Alter Blood-Testis Barrier Integrity in Juvenile Rats.

机构信息

Centro de Investigaciones Endocrinológicas "Dr. César Bergadá" (CEDIE) - Consejo Nacional de Investigaciones Científicas y Técnicas (CONICET) - Fundación Endocrinológica Infantil (FEI) - División de Endocrinología, Hospital de Niños Ricardo Gutiérrez, Buenos Aires, Argentina.

Instituto de Investigaciones Biomédicas (INBIOMED), Consejo Nacional de Investigaciones Científicas y Técnicas (CONICET), Facultad de Medicina, Universidad de Buenos Aires (UBA), Buenos Aires, Argentina.

出版信息

Front Endocrinol (Lausanne). 2021 Mar 11;12:615678. doi: 10.3389/fendo.2021.615678. eCollection 2021.

DOI:10.3389/fendo.2021.615678
PMID:33776912
原文链接:https://pmc.ncbi.nlm.nih.gov/articles/PMC7992013/
Abstract

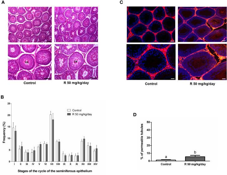
It has been postulated that glyphosate (G) or its commercial formulation Roundup (R) might lead to male fertility impairment. In this study, we investigated the possible effects of G or R treatment of juvenile male rats on blood-testis barrier function and on adult male sperm production. Pups were randomly assigned to the following groups: control group (C), receiving water; G2 and G50 groups, receiving 2 and 50 mg/kg/day G respectively; and R2 and R50 groups receiving 2 and 50 mg/kg/day R respectively. Treatments were performed orally from postnatal day (PND) 14 to 30, period of life that is essential to complete a functional blood-testis barrier. Evaluation was done on PND 31. No differences in body and testis weight were observed between groups. Testis histological analysis showed disorganized seminiferous epithelium, with apparent low cellular adhesion in treated animals. Blood-testis barrier permeability to a biotin tracer was examined. A significant increase in permeable tubules was observed in treated groups. To evaluate possible mechanisms that could explain the effects on blood-testis barrier permeability, intratesticular testosterone levels, androgen receptor expression, thiobarbituric acid reactive substances (TBARS) and the expression of intercellular junction proteins (claudin11, occludin, ZO-1, connexin43, 46, and 50 which are components of the blood-testis barrier) were examined. No modifications in the above-mentioned parameters were detected. To evaluate whether juvenile exposure to G and R could have consequences during adulthood, a set of animals of the R50 group was allowed to grow up until PND 90. Histological analysis showed that control and R50 groups had normal cellular associations and complete spermatogenesis. Also, blood-testis barrier function was recovered and testicular weight, daily sperm production, and epididymal sperm motility and morphology did not seem to be modified by juvenile treatment. In conclusion, the results presented herein show that continuous exposure to low doses of G or R alters blood-testis barrier permeability in juvenile rats. However, considering that adult animals treated during the juvenile stage showed no differences in daily sperm production compared with control animals, it is feasible to think that blood-testis barrier impairment is a reversible phenomenon. More studies are needed to determine possible damage in the reproductive function of human juvenile populations exposed to low doses of G or R.

摘要

据推测,草甘膦(G)或其商业制剂 Roundup(R)可能导致男性生育能力受损。在这项研究中,我们研究了幼年雄性大鼠接受 G 或 R 治疗对血睾屏障功能和成年雄性精子生成的可能影响。幼崽被随机分配到以下组:对照组(C),接受水;G2 和 G50 组,分别接受 2 和 50mg/kg/天 G;和 R2 和 R50 组,分别接受 2 和 50mg/kg/天 R。从出生后第 14 天(PND)到 30 天进行治疗,这是完成功能性血睾屏障所必需的生命期。在 PND 31 进行评估。各组之间的体重和睾丸重量没有差异。睾丸组织学分析显示生精小管上皮排列紊乱,治疗动物的细胞粘附明显降低。检查生物素示踪剂对血睾屏障的通透性。在处理组中观察到通透性小管显著增加。为了评估可能解释血睾屏障通透性变化的机制,检查了睾丸内睾酮水平、雄激素受体表达、硫代巴比妥酸反应物质(TBARS)以及细胞间连接蛋白(claudin11、occludin、ZO-1、连接蛋白 43、46 和 50,它们是血睾屏障的组成部分)的表达。未检测到上述参数的变化。为了评估幼年时期接触 G 和 R 是否会对成年期产生影响,一组 R50 组的动物被允许生长至 PND 90。组织学分析表明,对照组和 R50 组的细胞连接正常,且具有完整的精子发生。此外,血睾屏障功能得到恢复,睾丸重量、每日精子生成以及附睾精子运动和形态似乎未因幼年期治疗而改变。总之,本文的结果表明,持续接触低剂量的 G 或 R 会改变幼年大鼠的血睾屏障通透性。然而,考虑到在幼年阶段接受治疗的成年动物与对照组动物相比,每日精子生成没有差异,因此认为血睾屏障受损是一种可逆现象。需要进一步的研究来确定接触低剂量 G 或 R 的人类幼年人群的生殖功能是否可能受损。

https://cdn.ncbi.nlm.nih.gov/pmc/blobs/16df/7992013/adc12605c72e/fendo-12-615678-g006.jpg
https://cdn.ncbi.nlm.nih.gov/pmc/blobs/16df/7992013/ea0765f66a45/fendo-12-615678-g001.jpg
https://cdn.ncbi.nlm.nih.gov/pmc/blobs/16df/7992013/4569e9015c21/fendo-12-615678-g002.jpg
https://cdn.ncbi.nlm.nih.gov/pmc/blobs/16df/7992013/ef88fd57e0b6/fendo-12-615678-g003.jpg
https://cdn.ncbi.nlm.nih.gov/pmc/blobs/16df/7992013/84fada266e9f/fendo-12-615678-g004.jpg
https://cdn.ncbi.nlm.nih.gov/pmc/blobs/16df/7992013/4311c47734d0/fendo-12-615678-g005.jpg
https://cdn.ncbi.nlm.nih.gov/pmc/blobs/16df/7992013/adc12605c72e/fendo-12-615678-g006.jpg
https://cdn.ncbi.nlm.nih.gov/pmc/blobs/16df/7992013/ea0765f66a45/fendo-12-615678-g001.jpg
https://cdn.ncbi.nlm.nih.gov/pmc/blobs/16df/7992013/4569e9015c21/fendo-12-615678-g002.jpg
https://cdn.ncbi.nlm.nih.gov/pmc/blobs/16df/7992013/ef88fd57e0b6/fendo-12-615678-g003.jpg
https://cdn.ncbi.nlm.nih.gov/pmc/blobs/16df/7992013/84fada266e9f/fendo-12-615678-g004.jpg
https://cdn.ncbi.nlm.nih.gov/pmc/blobs/16df/7992013/4311c47734d0/fendo-12-615678-g005.jpg
https://cdn.ncbi.nlm.nih.gov/pmc/blobs/16df/7992013/adc12605c72e/fendo-12-615678-g006.jpg

相似文献

1
Low Doses of Glyphosate/Roundup Alter Blood-Testis Barrier Integrity in Juvenile Rats.低剂量草甘膦/农达会改变幼年大鼠的血睾屏障完整性。
Front Endocrinol (Lausanne). 2021 Mar 11;12:615678. doi: 10.3389/fendo.2021.615678. eCollection 2021.
2
In vitro effects of glyphosate and Roundup on Sertoli cell physiology.草甘膦和农达对支持细胞生理学的体外影响。
Toxicol In Vitro. 2020 Feb;62:104682. doi: 10.1016/j.tiv.2019.104682. Epub 2019 Oct 15.
3
Testicular toxicity and sperm quality following copper exposure in Wistar albino rats: ameliorative potentials of L-carnitine.铜暴露对 Wistar 白化大鼠睾丸毒性和精子质量的影响:左旋肉碱的改善潜力。
Environ Sci Pollut Res Int. 2018 Jan;25(2):1837-1862. doi: 10.1007/s11356-017-0624-8. Epub 2017 Nov 4.
4
Semen Cuscutae-Fructus Lycii improves spermatogenic dysfunction by repairing the blood-testis barrier in rats according to in silico and in vitro methods.根据计算机模拟和体外实验方法,菟丝子-枸杞子可通过修复血睾屏障改善大鼠的生精功能障碍。
J Ethnopharmacol. 2021 Jun 28;274:114022. doi: 10.1016/j.jep.2021.114022. Epub 2021 Mar 16.
5
An acute exposure to glyphosate-based herbicide alters aromatase levels in testis and sperm nuclear quality.急性接触草甘膦基除草剂会改变睾丸中的芳香化酶水平和精子核质量。
Environ Toxicol Pharmacol. 2014 Jul;38(1):131-40. doi: 10.1016/j.etap.2014.05.007. Epub 2014 May 27.
6
Integrity of the blood-testis barrier in healthy men after suppression of spermatogenesis with testosterone and levonorgestrel.健康男性在使用睾酮和左炔诺孕酮抑制生精后血睾屏障的完整性。
Hum Reprod. 2012 Dec;27(12):3403-11. doi: 10.1093/humrep/des340. Epub 2012 Sep 27.
7
Exogenous leptin affects sperm parameters and impairs blood testis barrier integrity in adult male mice.外源性瘦素影响成年雄性小鼠的精子参数并损害血睾屏障的完整性。
Reprod Biol Endocrinol. 2018 May 31;16(1):55. doi: 10.1186/s12958-018-0368-4.
8
Glyphosate-based herbicide exposure during pregnancy and lactation malprograms the male reproductive morphofunction in F1 offspring.孕期和哺乳期接触草甘膦除草剂会导致 F1 代雄性生殖形态功能异常。
J Dev Orig Health Dis. 2020 Apr;11(2):146-153. doi: 10.1017/S2040174419000382. Epub 2019 Jul 16.
9
An aminoglycoside antibiotic gentamycin induces oxidative stress, reduces antioxidant reserve and impairs spermatogenesis in rats.氨基糖苷类抗生素庆大霉素可诱导氧化应激,降低抗氧化储备,并损害大鼠的精子发生。
J Toxicol Sci. 2008 Feb;33(1):85-96. doi: 10.2131/jts.33.85.
10
NTP technical report on the toxicity studies of Dibutyl Phthalate (CAS No. 84-74-2) Administered in Feed to F344/N Rats and B6C3F1 Mice.美国国家毒理学计划关于邻苯二甲酸二丁酯(化学物质登记号84 - 74 - 2)经饲料给予F344/N大鼠和B6C3F1小鼠的毒性研究技术报告。
Toxic Rep Ser. 1995 Apr;30:1-G5.

引用本文的文献

1
Toxicological concerns regarding glyphosate, its formulations, and co-formulants as environmental pollutants: a review of published studies from 2010 to 2025.关于草甘膦及其制剂和混合制剂作为环境污染物的毒理学问题:对2010年至2025年已发表研究的综述
Arch Toxicol. 2025 May 26. doi: 10.1007/s00204-025-04076-2.
2
Changes in Rat Mammary Tissue Architecture Following Pregnancy/Lactation Exposure to Glyphosate Alone or with 2,4-D and Dicamba.孕期/哺乳期单独暴露于草甘膦或与2,4-滴和麦草畏共同暴露后大鼠乳腺组织结构的变化
Curr Health Sci J. 2024 Jan-Mar;50(1):94-105. doi: 10.12865/CHSJ.50.01.13. Epub 2024 Mar 31.
3
Effect of Metformin on Sertoli Cell Fatty Acid Metabolism and Blood-Testis Barrier Formation.

本文引用的文献

1
Postnatal metformin treatment alters rat Sertoli cell proliferation and daily sperm production.产后二甲双胍治疗改变大鼠支持细胞增殖和精子日产量。
Andrology. 2021 May;9(3):965-976. doi: 10.1111/andr.12957. Epub 2021 Feb 9.
2
Effects of Roundup and its main component, glyphosate, upon mammalian sperm function and survival.锐劲特及其主要成分草甘膦对哺乳动物精子功能和存活的影响。
Sci Rep. 2020 Jul 3;10(1):11026. doi: 10.1038/s41598-020-67538-w.
3
In vitro effects of glyphosate and Roundup on Sertoli cell physiology.草甘膦和农达对支持细胞生理学的体外影响。
二甲双胍对支持细胞脂肪酸代谢及血睾屏障形成的影响
Biology (Basel). 2024 May 9;13(5):330. doi: 10.3390/biology13050330.
4
Molecular and Histological Effects of Glyphosate on Testicular Tissue of the Lizard .草甘膦对蜥蜴睾丸组织的分子和组织学影响。
Int J Mol Sci. 2022 Apr 27;23(9):4850. doi: 10.3390/ijms23094850.
5
Review: Mechanisms of Glyphosate and Glyphosate-Based Herbicides Action in Female and Male Fertility in Humans and Animal Models.综述:草甘膦及其基于草甘膦的除草剂在人类和动物模型中的雌性和雄性生育力中的作用机制。
Cells. 2021 Nov 8;10(11):3079. doi: 10.3390/cells10113079.
Toxicol In Vitro. 2020 Feb;62:104682. doi: 10.1016/j.tiv.2019.104682. Epub 2019 Oct 15.
4
Protective effects of resveratrol on biomarkers of oxidative stress, biochemical and histopathological changes induced by sub-chronic oral glyphosate-based herbicide in rats.白藜芦醇对亚慢性口服草甘膦基除草剂诱导的大鼠氧化应激生物标志物、生化及组织病理学变化的保护作用。
Toxicol Res (Camb). 2019 Jan 7;8(2):238-245. doi: 10.1039/c8tx00287h. eCollection 2019 Mar 1.
5
Perinatal Exposure to Glyphosate and a Glyphosate-Based Herbicide Affect Spermatogenesis in Mice.孕期暴露于草甘膦及其相关除草剂会影响雄性小鼠的精子发生。
Toxicol Sci. 2019 May 1;169(1):260-271. doi: 10.1093/toxsci/kfz039.
6
Glyphosate-based herbicide enhances the uterine sensitivity to estradiol in rats.草甘膦基除草剂会增强大鼠子宫对雌二醇的敏感性。
J Endocrinol. 2018 Nov;239(2):197-213. doi: 10.1530/JOE-18-0207.
7
Perinatal exposure to a glyphosate-based herbicide impairs female reproductive outcomes and induces second-generation adverse effects in Wistar rats.孕期暴露于草甘膦除草剂会损害雌性生殖结果,并在 Wistar 大鼠中诱导第二代不良反应。
Arch Toxicol. 2018 Aug;92(8):2629-2643. doi: 10.1007/s00204-018-2236-6. Epub 2018 Jun 9.
8
The Effect of Glyphosate on Human Sperm Motility and Sperm DNA Fragmentation.草甘膦对人精子活力和精子 DNA 碎片化的影响。
Int J Environ Res Public Health. 2018 May 30;15(6):1117. doi: 10.3390/ijerph15061117.
9
Chronic exposure to low dose of bisphenol A impacts on the first round of spermatogenesis via SIRT1 modulation.长期低剂量接触双酚A通过SIRT1调节影响第一轮精子发生。
Sci Rep. 2018 Feb 13;8(1):2961. doi: 10.1038/s41598-018-21076-8.
10
Temporal trends in sperm count: a systematic review and meta-regression analysis.精子数量的时间趋势:一项系统评价与Meta回归分析
Hum Reprod Update. 2017 Nov 1;23(6):646-659. doi: 10.1093/humupd/dmx022.