Suppr超能文献

抑制巨噬细胞组蛋白去甲基化酶 JMJD3 可预防腹主动脉瘤。

Inhibition of macrophage histone demethylase JMJD3 protects against abdominal aortic aneurysms.

机构信息

Section of Vascular Surgery, Department of Surgery, University of Michigan, Ann Arbor, MI.

Department Microbiology and Immunology, University of Michigan, Ann Arbor, MI.

出版信息

J Exp Med. 2021 Jun 7;218(6). doi: 10.1084/jem.20201839.

Abstract

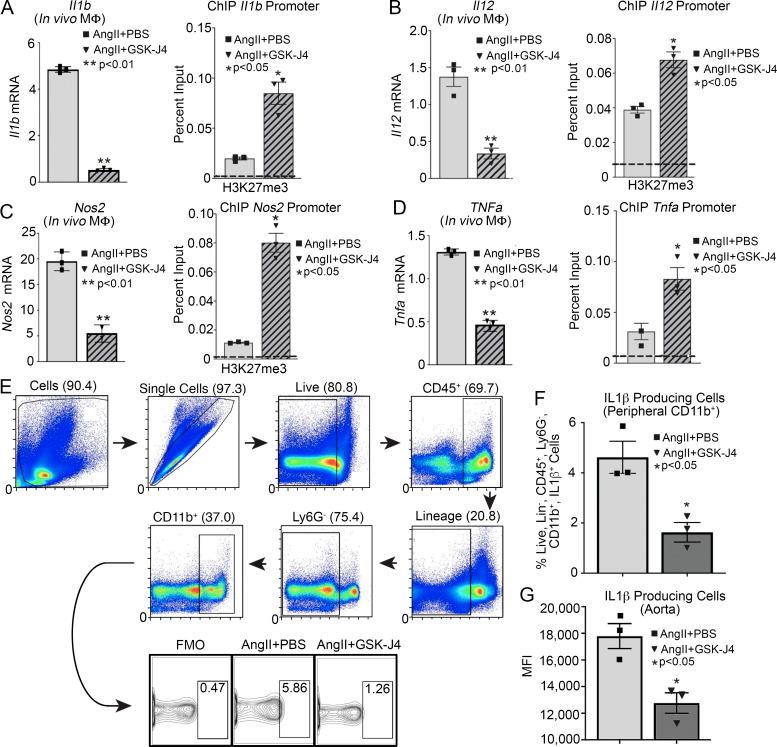
Abdominal aortic aneurysms (AAAs) are a life-threatening disease for which there is a lack of effective therapy preventing aortic rupture. During AAA formation, pathological vascular remodeling is driven by macrophage infiltration, and the mechanisms regulating macrophage-mediated inflammation remain undefined. Recent evidence suggests that an epigenetic enzyme, JMJD3, plays a critical role in establishing macrophage phenotype. Using single-cell RNA sequencing of human AAA tissues, we identified increased JMJD3 in aortic monocyte/macrophages resulting in up-regulation of an inflammatory immune response. Mechanistically, we report that interferon-β regulates Jmjd3 expression via JAK/STAT and that JMJD3 induces NF-κB-mediated inflammatory gene transcription in infiltrating aortic macrophages. In vivo targeted inhibition of JMJD3 with myeloid-specific genetic depletion (JMJD3f/fLyz2Cre+) or pharmacological inhibition in the elastase or angiotensin II-induced AAA model preserved the repressive H3K27me3 on inflammatory gene promoters and markedly reduced AAA expansion and attenuated macrophage-mediated inflammation. Together, our findings suggest that cell-specific pharmacologic therapy targeting JMJD3 may be an effective intervention for AAA expansion.

摘要

腹主动脉瘤(AAA)是一种危及生命的疾病,目前缺乏有效的治疗方法来预防主动脉破裂。在 AAA 的形成过程中,病理性血管重构是由巨噬细胞浸润驱动的,而调节巨噬细胞介导的炎症的机制仍不清楚。最近的证据表明,一种表观遗传酶 JMJD3 在确定巨噬细胞表型方面起着关键作用。通过对人 AAA 组织的单细胞 RNA 测序,我们发现主动脉单核细胞/巨噬细胞中 JMJD3 增加,导致炎症免疫反应上调。从机制上讲,我们报告干扰素-β通过 JAK/STAT 调节 Jmjd3 的表达,而 JMJD3 诱导浸润性主动脉巨噬细胞中 NF-κB 介导的炎症基因转录。在弹性蛋白酶或血管紧张素 II 诱导的 AAA 模型中,通过髓样特异性基因缺失(JMJD3f/fLyz2Cre+)或药物抑制特异性靶向 JMJD3 的体内治疗,保留了炎症基因启动子上的抑制性 H3K27me3,显著减少了 AAA 的扩张,并减轻了巨噬细胞介导的炎症。总之,我们的研究结果表明,针对 JMJD3 的细胞特异性药物治疗可能是 AAA 扩张的有效干预措施。

https://cdn.ncbi.nlm.nih.gov/pmc/blobs/7784/8008365/1686ce727a6b/JEM_20201839_GA.jpg

文献检索

告别复杂PubMed语法,用中文像聊天一样搜索,搜遍4000万医学文献。AI智能推荐,让科研检索更轻松。

立即免费搜索

文件翻译

保留排版,准确专业,支持PDF/Word/PPT等文件格式,支持 12+语言互译。

免费翻译文档

深度研究

AI帮你快速写综述,25分钟生成高质量综述,智能提取关键信息,辅助科研写作。

立即免费体验