Suppr超能文献

在生理切变应力下对人诱导多能干细胞源性血管内皮细胞的分化和鉴定。

Differentiation and characterization of human iPSC-derived vascular endothelial cells under physiological shear stress.

机构信息

Department of Biomedical Engineering, Duke University, Durham, NC 27713, USA.

出版信息

STAR Protoc. 2021 Mar 17;2(2):100394. doi: 10.1016/j.xpro.2021.100394. eCollection 2021 Jun 18.

Abstract

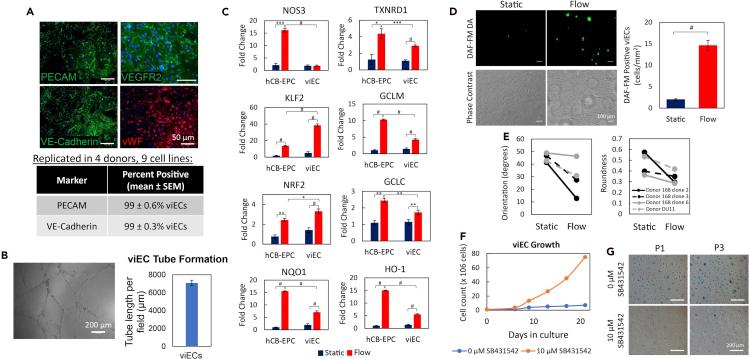
Induced pluripotent stem cells (iPSCs) offer a potentially unlimited source to generate endothelial cells (ECs) for numerous applications. Here, we describe a 7-day protocol to differentiate up to 55 million vascular endothelial cells (viECs) from 3.5 million human iPSCs using small molecules to regulate specific transcription factors. We also describe a parallel-plate flow chamber system to study EC behavior under physiological shear stress. For complete details on the use and execution of this protocol, please refer to Atchison et al. (2020).

摘要

诱导多能干细胞 (iPSCs) 为生成内皮细胞 (ECs) 提供了一个潜在的无限来源,可用于众多应用。在这里,我们描述了一种 7 天的方案,使用小分子调节特定转录因子从 350 万个人 iPSCs 中分化出多达 5500 万个血管内皮细胞 (viECs)。我们还描述了一个平行板流动腔系统,用于在生理剪切应力下研究 EC 的行为。有关该方案使用和执行的完整详细信息,请参阅 Atchison 等人。(2020 年)。

https://cdn.ncbi.nlm.nih.gov/pmc/blobs/efa8/7995664/b22bba0426d5/fx1.jpg

相似文献

1
Differentiation and characterization of human iPSC-derived vascular endothelial cells under physiological shear stress.
STAR Protoc. 2021 Mar 17;2(2):100394. doi: 10.1016/j.xpro.2021.100394. eCollection 2021 Jun 18.
2
Subtype-Directed Differentiation of Human iPSCs into Atrial and Ventricular Cardiomyocytes.
STAR Protoc. 2020 Jun 3;1(1):100026. doi: 10.1016/j.xpro.2020.100026. eCollection 2020 Jun 19.
3
Generation of Human iMelanocytes from Induced Pluripotent Stem Cells through a Suspension Culture System.
STAR Protoc. 2020 Jun 3;1(1):100004. doi: 10.1016/j.xpro.2019.100004. eCollection 2020 Jun 19.
4
Accelerated differentiation of human induced pluripotent stem cells to blood-brain barrier endothelial cells.
Fluids Barriers CNS. 2017 Apr 13;14(1):9. doi: 10.1186/s12987-017-0059-0.
8
Protocol for Differentiation of Human iPSCs into Pulmonary Neuroendocrine Cells.
STAR Protoc. 2020 Jul 24;1(2):100068. doi: 10.1016/j.xpro.2020.100068. eCollection 2020 Sep 18.
10
Protocol to generate a microfluidic vessels-on-chip platform using human pluripotent stem cell-derived endothelial cells.
STAR Protoc. 2024 Sep 20;5(3):103300. doi: 10.1016/j.xpro.2024.103300. Epub 2024 Sep 7.

引用本文的文献

1
Bioengineering Approaches to In Vitro Modeling of Genetic and Acquired Cardiac Diseases.
Curr Cardiol Rep. 2025 Mar 20;27(1):72. doi: 10.1007/s11886-025-02218-7.
3
Unbiased identification of cell identity in dense mixed neural cultures.
Elife. 2025 Jan 17;13:RP95273. doi: 10.7554/eLife.95273.
4
Human Tendon-on-a-Chip for Modeling the Myofibroblast Microenvironment in Peritendinous Fibrosis.
Adv Healthc Mater. 2025 Feb;14(4):e2403116. doi: 10.1002/adhm.202403116. Epub 2024 Nov 15.
7
Modified ECM-Based Bioink for 3D Printing of Multi-Scale Vascular Networks.
Gels. 2023 Oct 1;9(10):792. doi: 10.3390/gels9100792.
8
Extracellular matrix cues regulate the differentiation of pluripotent stem cell-derived endothelial cells.
Front Cardiovasc Med. 2023 Jun 26;10:1169331. doi: 10.3389/fcvm.2023.1169331. eCollection 2023.
10
Mechanobiology of the endothelium in vascular health and disease: in vitro shear stress models.
Cardiovasc Drugs Ther. 2023 Oct;37(5):997-1010. doi: 10.1007/s10557-022-07385-1. Epub 2022 Oct 3.

本文引用的文献

1
A Modular Differentiation System Maps Multiple Human Kidney Lineages from Pluripotent Stem Cells.
Cell Rep. 2020 Apr 7;31(1):107476. doi: 10.1016/j.celrep.2020.03.040.
2
iPSC-Derived Endothelial Cells Affect Vascular Function in a Tissue-Engineered Blood Vessel Model of Hutchinson-Gilford Progeria Syndrome.
Stem Cell Reports. 2020 Feb 11;14(2):325-337. doi: 10.1016/j.stemcr.2020.01.005. Epub 2020 Feb 6.
3
Generation of Endothelial Cells From Human Pluripotent Stem Cells.
Arterioscler Thromb Vasc Biol. 2019 Jul;39(7):1317-1329. doi: 10.1161/ATVBAHA.119.312265. Epub 2019 May 9.
4
Endothelial FN (Fibronectin) Deposition by α5β1 Integrins Drives Atherogenic Inflammation.
Arterioscler Thromb Vasc Biol. 2018 Nov;38(11):2601-2614. doi: 10.1161/ATVBAHA.118.311705.
5
Transcriptional Regulation by Nrf2.
Antioxid Redox Signal. 2018 Dec 10;29(17):1727-1745. doi: 10.1089/ars.2017.7342. Epub 2017 Oct 20.
6
Flow pattern-dependent endothelial cell responses through transcriptional regulation.
Cell Cycle. 2017 Oct 18;16(20):1893-1901. doi: 10.1080/15384101.2017.1364324. Epub 2017 Aug 18.
7
Endothelial Cell Dysfunction and the Pathobiology of Atherosclerosis.
Circ Res. 2016 Feb 19;118(4):620-36. doi: 10.1161/CIRCRESAHA.115.306301.
8
Endothelial nitric oxide synthase: From biochemistry and gene structure to clinical implications of NOS3 polymorphisms.
Gene. 2016 Jan 10;575(2 Pt 3):584-99. doi: 10.1016/j.gene.2015.09.061. Epub 2015 Sep 28.
9
Generation of vascular endothelial and smooth muscle cells from human pluripotent stem cells.
Nat Cell Biol. 2015 Aug;17(8):994-1003. doi: 10.1038/ncb3205. Epub 2015 Jul 27.
10
Functionality of endothelial cells and pericytes from human pluripotent stem cells demonstrated in cultured vascular plexus and zebrafish xenografts.
Arterioscler Thromb Vasc Biol. 2014 Jan;34(1):177-86. doi: 10.1161/ATVBAHA.113.302598. Epub 2013 Oct 24.

文献AI研究员

20分钟写一篇综述,助力文献阅读效率提升50倍。

立即体验

用中文搜PubMed

大模型驱动的PubMed中文搜索引擎

马上搜索

文档翻译

学术文献翻译模型,支持多种主流文档格式。

立即体验