• 文献检索
  • 文档翻译
  • 深度研究
  • 学术资讯
  • Suppr Zotero 插件Zotero 插件
  • 邀请有礼
  • 套餐&价格
  • 历史记录
应用&插件
Suppr Zotero 插件Zotero 插件浏览器插件Mac 客户端Windows 客户端微信小程序
定价
高级版会员购买积分包购买API积分包
服务
文献检索文档翻译深度研究API 文档MCP 服务
关于我们
关于 Suppr公司介绍联系我们用户协议隐私条款
关注我们

Suppr 超能文献

核心技术专利:CN118964589B侵权必究
粤ICP备2023148730 号-1Suppr @ 2026

文献检索

告别复杂PubMed语法,用中文像聊天一样搜索,搜遍4000万医学文献。AI智能推荐,让科研检索更轻松。

立即免费搜索

文件翻译

保留排版,准确专业,支持PDF/Word/PPT等文件格式,支持 12+语言互译。

免费翻译文档

深度研究

AI帮你快速写综述,25分钟生成高质量综述,智能提取关键信息,辅助科研写作。

立即免费体验

从致密骨源间充质基质细胞中冷冻保存的自发球体用于骨组织工程。

Cryopreserved Spontaneous Spheroids from Compact Bone-Derived Mesenchymal Stromal Cells for Bone Tissue Engineering.

机构信息

Department of Hard Tissue Research, Graduate School of Oral Medicine, Matsumoto Dental University, Shiojiri, Japan.

Department of Oral and Maxillofacial Surgery, School of Dentistry, Matsumoto Dental University, Shiojiri, Japan.

出版信息

Tissue Eng Part C Methods. 2021 Apr;27(4):253-263. doi: 10.1089/ten.TEC.2021.0001.

DOI:10.1089/ten.TEC.2021.0001
PMID:33798009
原文链接:https://pmc.ncbi.nlm.nih.gov/articles/PMC8064946/
Abstract

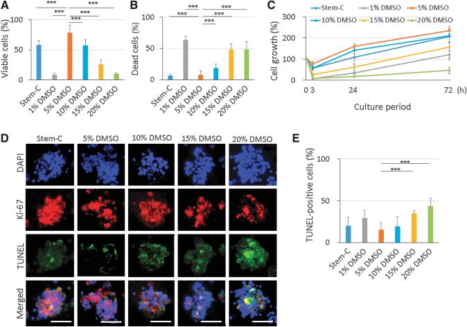
Spontaneously formed spheroids from mouse compact bone-derived mesenchymal stromal cells (CB-MSCs) possess enhanced stemness and superior plasticity. In this study, the effect of cryopreservation on viability, stemness, and osteogenic differentiation capability of spontaneous CB-MSC spheroids were investigated. CB-MSCs were isolated from mouse femur and tibia. Spheroids were cryopreserved with various concentrations of dimethyl sulfoxide (DMSO). After thawing, the number of living and dead cells was measured. The expression levels of stem cell markers and osteogenic marker genes were analyzed. The cryopreserved and noncryopreserved spheroids were transplanted in mice with a beta-tricalcium phosphate as a scaffold to evaluate the bone-forming capability. The percentage of living cells was highest when 5% DMSO was used as a cryoprotectant, confirmed by the number of dead cells. The expression of stem cell marker genes and osteogenic differentiation capability were maintained after cryopreservation with 5% DMSO. The cryopreserved spontaneous CB-MSC spheroids showed remarkable new bone formation , identical to that of the noncryopreserved spheroids even without osteogenic induction. The cryopreserved spontaneous CB-MSC spheroids retained stemness and osteogenic differentiation capability and highlight the utility of spontaneous CB-MSC spheroids as ready-to-use tissue-engineered products for bone tissue engineering.

摘要

自发形成的小鼠致密骨源性间充质基质细胞(CB-MSCs)球体具有增强的干性和更好的可塑性。在这项研究中,研究了冷冻保存对自发形成的 CB-MSC 球体活力、干性和成骨分化能力的影响。从小鼠股骨和胫骨中分离 CB-MSCs。用不同浓度的二甲基亚砜(DMSO)冷冻保存球体。解冻后,测量活细胞和死细胞的数量。分析干细胞标志物和成骨标志物基因的表达水平。将冷冻保存和未冷冻保存的球体移植到β-磷酸三钙作为支架的小鼠中,以评估其成骨能力。当使用 5% DMSO 作为冷冻保护剂时,活细胞的百分比最高,这可以通过死细胞的数量来证实。用 5% DMSO 冷冻保存后,干细胞标志物基因的表达和成骨分化能力得以维持。冷冻保存的自发形成的 CB-MSC 球体表现出显著的新骨形成,与未冷冻保存的球体相同,甚至无需成骨诱导。冷冻保存的自发形成的 CB-MSC 球体保留了干性和成骨分化能力,突出了自发形成的 CB-MSC 球体作为可立即用于骨组织工程的组织工程产品的实用性。

https://cdn.ncbi.nlm.nih.gov/pmc/blobs/070b/8064946/6f46956fc546/ten.tec.2021.0001_figure5.jpg
https://cdn.ncbi.nlm.nih.gov/pmc/blobs/070b/8064946/e06ce53fbdbf/ten.tec.2021.0001_figure1.jpg
https://cdn.ncbi.nlm.nih.gov/pmc/blobs/070b/8064946/8c50235ba5d0/ten.tec.2021.0001_figure2.jpg
https://cdn.ncbi.nlm.nih.gov/pmc/blobs/070b/8064946/d0518a9ac187/ten.tec.2021.0001_figure3.jpg
https://cdn.ncbi.nlm.nih.gov/pmc/blobs/070b/8064946/993843449038/ten.tec.2021.0001_figure4.jpg
https://cdn.ncbi.nlm.nih.gov/pmc/blobs/070b/8064946/6f46956fc546/ten.tec.2021.0001_figure5.jpg
https://cdn.ncbi.nlm.nih.gov/pmc/blobs/070b/8064946/e06ce53fbdbf/ten.tec.2021.0001_figure1.jpg
https://cdn.ncbi.nlm.nih.gov/pmc/blobs/070b/8064946/8c50235ba5d0/ten.tec.2021.0001_figure2.jpg
https://cdn.ncbi.nlm.nih.gov/pmc/blobs/070b/8064946/d0518a9ac187/ten.tec.2021.0001_figure3.jpg
https://cdn.ncbi.nlm.nih.gov/pmc/blobs/070b/8064946/993843449038/ten.tec.2021.0001_figure4.jpg
https://cdn.ncbi.nlm.nih.gov/pmc/blobs/070b/8064946/6f46956fc546/ten.tec.2021.0001_figure5.jpg

相似文献

1
Cryopreserved Spontaneous Spheroids from Compact Bone-Derived Mesenchymal Stromal Cells for Bone Tissue Engineering.从致密骨源间充质基质细胞中冷冻保存的自发球体用于骨组织工程。
Tissue Eng Part C Methods. 2021 Apr;27(4):253-263. doi: 10.1089/ten.TEC.2021.0001.
2
Spontaneous spheroids from alveolar bone-derived mesenchymal stromal cells maintain pluripotency of stem cells by regulating hypoxia-inducible factors.肺泡骨源性间充质基质细胞自发形成的球体通过调节低氧诱导因子维持干细胞的多能性。
Biol Res. 2023 Apr 5;56(1):17. doi: 10.1186/s40659-023-00421-w.
3
Cryopreserved clumps of mesenchymal stem cell/extracellular matrix complexes retain osteogenic capacity and induce bone regeneration.冷冻保存的间充质干细胞/细胞外基质复合物保持成骨能力并诱导骨再生。
Stem Cell Res Ther. 2018 Mar 21;9(1):73. doi: 10.1186/s13287-018-0826-0.
4
Tissue-engineered bone formation with cryopreserved human bone marrow mesenchymal stem cells.利用冷冻保存的人骨髓间充质干细胞构建组织工程骨
Cryobiology. 2008 Jun;56(3):209-15. doi: 10.1016/j.cryobiol.2008.02.008. Epub 2008 Mar 21.
5
Three-Dimensional Spheroid Formation of Cryopreserved Human Dental Follicle-Derived Stem Cells Enhances Pluripotency and Osteogenic Induction Properties.冷冻保存的人牙源性滤泡干细胞的三维球体形成增强了多能性和成骨诱导特性。
Tissue Eng Regen Med. 2019 Sep 12;16(5):513-523. doi: 10.1007/s13770-019-00203-0. eCollection 2019 Oct.
6
Defined serum- and xeno-free cryopreservation of mesenchymal stem cells.间充质干细胞的血清和无动物源成分的特定冻存方法
Cell Tissue Bank. 2015 Jun;16(2):181-93. doi: 10.1007/s10561-014-9463-8. Epub 2014 Aug 13.
7
Mesenchymal Stem Cell Spheroids Retain Osteogenic Phenotype Through α2β1 Signaling.间充质干细胞球体通过α2β1信号传导保留成骨表型。
Stem Cells Transl Med. 2016 Sep;5(9):1229-37. doi: 10.5966/sctm.2015-0412. Epub 2016 Jun 30.
8
Culture of hybrid spheroids composed of calcium phosphate materials and mesenchymal stem cells on an oxygen-permeable culture device to predict in vivo bone forming capability.在透气培养装置上培养由磷酸钙材料和间充质干细胞组成的杂交球体,以预测体内成骨能力。
Acta Biomater. 2019 Apr 1;88:477-490. doi: 10.1016/j.actbio.2019.03.001. Epub 2019 Mar 4.
9
Spontaneously Formed Spheroids from Mouse Compact Bone-Derived Cells Retain Highly Potent Stem Cells with Enhanced Differentiation Capability.从小鼠致密骨来源细胞自发形成的球体保留了具有增强分化能力的高效能干细胞。
Stem Cells Int. 2019 May 5;2019:8469012. doi: 10.1155/2019/8469012. eCollection 2019.
10
Synergistic interplay between human MSCs and HUVECs in 3D spheroids laden in collagen/fibrin hydrogels for bone tissue engineering.在胶原/纤维蛋白水凝胶负载的 3D 球体中人骨髓间充质干细胞和 HUVECs 的协同相互作用用于骨组织工程。
Acta Biomater. 2019 Sep 1;95:348-356. doi: 10.1016/j.actbio.2019.02.046. Epub 2019 Mar 1.

引用本文的文献

1
Spheroids and organoids: Their implications for oral and craniofacial tissue/organ regeneration.球体和类器官:它们对口腔和颅面组织/器官再生的影响。
J Oral Biol Craniofac Res. 2024 Sep-Oct;14(5):540-546. doi: 10.1016/j.jobcr.2024.07.002. Epub 2024 Jul 9.
2
Recent Advances in Cell Sheet Engineering: From Fabrication to Clinical Translation.细胞片工程的最新进展:从制备到临床转化
Bioengineering (Basel). 2023 Feb 6;10(2):211. doi: 10.3390/bioengineering10020211.
3
Tissue Engineering with Compact Bone-Derived Cell Spheroids Enables Bone Formation around Transplanted Tooth.

本文引用的文献

1
Dimethyl sulfoxide: a central player since the dawn of cryobiology, is efficacy balanced by toxicity?二甲基亚砜:自低温生物学诞生以来的核心参与者,其疗效是否与毒性相平衡?
Regen Med. 2020 Mar;15(3):1463-1491. doi: 10.2217/rme-2019-0145. Epub 2020 Apr 28.
2
Three-Dimensional (3D) cell culture monitoring: Opportunities and challenges for impedance spectroscopy.三维(3D)细胞培养监测:阻抗谱的机遇与挑战。
Biotechnol Bioeng. 2020 Apr;117(4):1230-1240. doi: 10.1002/bit.27270. Epub 2020 Feb 3.
3
Effect of inducible bone morphogenetic protein 2 expression on the osteogenic differentiation of dental pulp stem cells in vitro.
细胞微球组织工程技术促进移植牙周围骨形成
Tissue Eng Regen Med. 2022 Apr;19(2):377-387. doi: 10.1007/s13770-021-00423-3. Epub 2022 Feb 4.
诱导型骨形态发生蛋白 2 表达对体外牙髓干细胞成骨分化的影响。
Bone. 2020 Mar;132:115214. doi: 10.1016/j.bone.2019.115214. Epub 2019 Dec 26.
4
The impact of cryopreservation on bone marrow-derived mesenchymal stem cells: a systematic review.冷冻保存对骨髓间充质干细胞的影响:系统评价。
J Transl Med. 2019 Nov 29;17(1):397. doi: 10.1186/s12967-019-02136-7.
5
Mesenchymal stem versus stromal cells: International Society for Cell & Gene Therapy (ISCT®) Mesenchymal Stromal Cell committee position statement on nomenclature.间质干细胞与基质细胞:国际细胞与基因治疗学会(ISCT®)间质干细胞委员会关于命名的立场声明。
Cytotherapy. 2019 Oct;21(10):1019-1024. doi: 10.1016/j.jcyt.2019.08.002. Epub 2019 Sep 13.
6
Cryopreservation in 95% serum with 5% DMSO maintains colony formation and chondrogenic abilities in human synovial mesenchymal stem cells.在含 5% DMSO 的 95%血清中进行冷冻保存可维持人滑膜间充质干细胞的集落形成和软骨形成能力。
BMC Musculoskelet Disord. 2019 Jul 6;20(1):316. doi: 10.1186/s12891-019-2700-3.
7
Advances in stem cell research and therapeutic development.干细胞研究与治疗开发的进展。
Nat Cell Biol. 2019 Jul;21(7):801-811. doi: 10.1038/s41556-019-0344-z. Epub 2019 Jun 17.
8
Spontaneously Formed Spheroids from Mouse Compact Bone-Derived Cells Retain Highly Potent Stem Cells with Enhanced Differentiation Capability.从小鼠致密骨来源细胞自发形成的球体保留了具有增强分化能力的高效能干细胞。
Stem Cells Int. 2019 May 5;2019:8469012. doi: 10.1155/2019/8469012. eCollection 2019.
9
Intravascular Mesenchymal Stromal/Stem Cell Therapy Product Diversification: Time for New Clinical Guidelines.血管内间充质基质/干细胞治疗产品多样化:是时候制定新的临床指南了。
Trends Mol Med. 2019 Feb;25(2):149-163. doi: 10.1016/j.molmed.2018.12.006. Epub 2019 Jan 30.
10
Around 90° Contact Angle of Dish Surface Is a Key Factor in Achieving Spontaneous Spheroid Formation.碟面约 90°接触角是实现自发球体形成的关键因素。
Tissue Eng Part C Methods. 2018 Oct;24(10):578-584. doi: 10.1089/ten.TEC.2018.0188.