National Rehabilitation Center for Persons with Disabilities Research Institute, 4-1, Namiki, Tokorozawa, Saitama 3598555, Japan.
Faculty of Liberal Arts, Chuo Gakuin University, 451, Kujike, Abiko, Chiba 2701196, Japan.
Int J Environ Res Public Health. 2021 Mar 3;18(5):2498. doi: 10.3390/ijerph18052498.
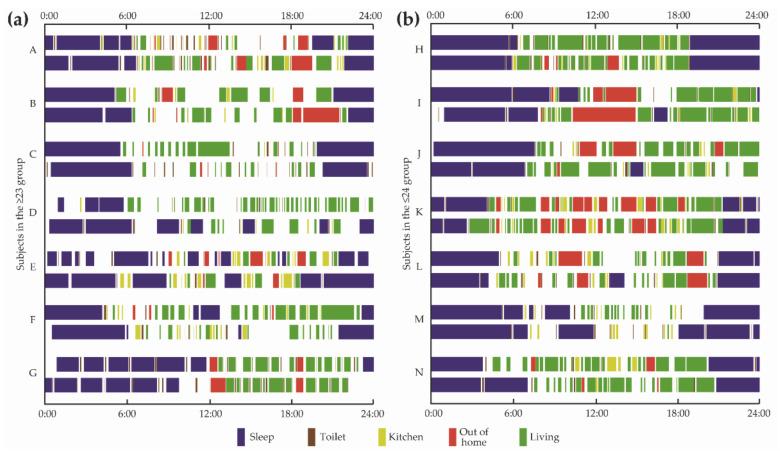
Information support robots (ISRs) have the potential to assist older people living alone to have an independent life. However, the effects of ISRs on the daily activity, especially the sleep patterns, of older people have not been clarified; moreover, it is unclear whether the effects of ISRs depend on the levels of cognitive function. To investigate these effects, we introduced an ISR into the actual living environment and then quantified induced changes according to the levels of cognitive function. Older people who maintained their cognitive function demonstrated the following behavioral changes after using the ISR: faster wake-up times, reduced sleep duration, and increased amount of activity in the daytime ( < 0.05, = 0.77; < 0.05, = 0.89, and < 0.1, = 0.70, respectively). The results suggest that the ISR is beneficial in supporting the independence of older people living alone since living alone is associated with disturbed sleep patterns and low physical activity. The impact of the ISR on daily activity was more remarkable in the subjects with high cognitive function than in those with low cognitive function. These findings suggest that cognitive function is useful information in the ISR adaptation process. The present study has more solid external validity than that of a controlled environment study since it was done in a personal residential space.
信息支持机器人(ISR)有可能帮助独居的老年人过上独立的生活。然而,ISR 对老年人日常活动,尤其是睡眠模式的影响尚不清楚;此外,ISR 的影响是否取决于认知功能水平也不清楚。为了研究这些影响,我们将 ISR 引入实际生活环境,并根据认知功能水平量化诱导变化。在使用 ISR 后,保持认知功能的老年人表现出以下行为变化:更快的醒来时间、减少睡眠时间和白天活动量增加(<0.05,=0.77;<0.05,=0.89 和<0.1,=0.70,分别)。结果表明,ISR 有利于支持独居的老年人的独立性,因为独居与睡眠模式紊乱和低身体活动有关。ISR 对日常活动的影响在认知功能较高的受试者中比在认知功能较低的受试者中更为显著。这些发现表明认知功能是 ISR 适应过程中有用的信息。与在受控环境中进行的研究相比,本研究具有更高的外部有效性,因为它是在个人居住空间中进行的。