Suppr超能文献

利用基因共表达网络鉴定肺鳞状细胞癌中与CD8 T细胞浸润相关的生物标志物

Identification of Biomarkers Related to CD8 T Cell Infiltration With Gene Co-expression Network in Lung Squamous Cell Carcinoma.

作者信息

Tang Min, Li Yukun, Luo Xianyu, Xiao Jiao, Wang Juan, Zeng Xin, Hu Qihao, Chen Xiaoyan, Tan Si-Jie, Hu Jun

机构信息

Department of Cardiothoracic Surgery, The Second Affiliated Hospital, University of South China, Hengyang, China.

The Second Affiliated Hospital, University of South China, Hengyang, China.

出版信息

Front Cell Dev Biol. 2021 Mar 18;9:606106. doi: 10.3389/fcell.2021.606106. eCollection 2021.

Abstract

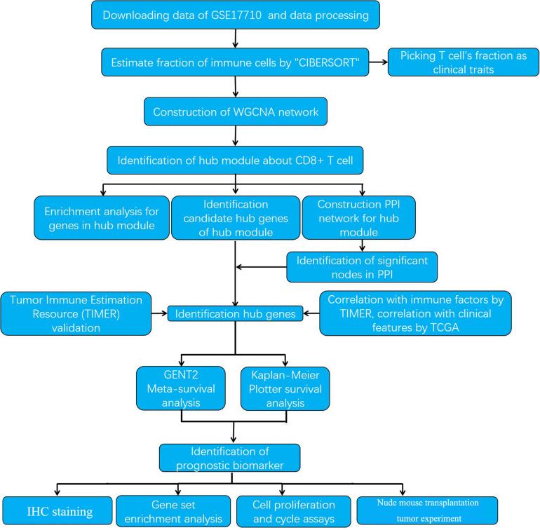
Lung squamous cell carcinoma (LSCC) is one of the most common types of lung cancer in adults worldwide. With the development of modern medicine, cancer treatment that harnesses the power of the immune system might be particularly effective for treating LSCC. In this research, LSCC expression data, which quantify the cellular composition of immune cells, were analyzed by weighted gene coexpression network analysis (WGCNA) and a deconvolution algorithm based on the Gene Expression Omnibus (GEO) database, and the results indicated a close relationship between LSCC and CD8 T cells. Six hub genes (SYT3, METTL8, HSPB3, GFM1, ERLIN2, and CLCN2) were verified by gene-gene network and protein-protein interaction (PPI) network analyses. We found that the six hub genes were increased in cancer tissues and were closely correlated with cancer development and progression. After immune correlation analysis, METTL8 was selected as a prognostic biomarker. Finally, we found that the METTL8 levels were increased in multiple lung cancer cell lines and LSCC tissues. METTL8 inhibition could clearly induce G1 cell cycle arrest and suppress proliferation. Therefore, METTL8, which is related to CD8 T cell infiltration, might be identified as a potential biomarker and gene therapy target in LSCC.

摘要

肺鳞状细胞癌(LSCC)是全球成年人中最常见的肺癌类型之一。随着现代医学的发展,利用免疫系统力量的癌症治疗方法可能对治疗LSCC特别有效。在本研究中,通过加权基因共表达网络分析(WGCNA)和基于基因表达综合数据库(GEO)的反卷积算法,对量化免疫细胞组成的LSCC表达数据进行了分析,结果表明LSCC与CD8 T细胞之间存在密切关系。通过基因-基因网络和蛋白质-蛋白质相互作用(PPI)网络分析验证了六个枢纽基因(SYT3、METTL8、HSPB3、GFM1、ERLIN2和CLCN2)。我们发现这六个枢纽基因在癌组织中表达增加,并且与癌症的发生发展密切相关。经过免疫相关性分析,选择METTL8作为预后生物标志物。最后,我们发现多个肺癌细胞系和LSCC组织中METTL8水平升高。抑制METTL8可明显诱导G1期细胞周期阻滞并抑制增殖。因此,与CD8 T细胞浸润相关的METTL8可能被确定为LSCC的潜在生物标志物和基因治疗靶点。

https://cdn.ncbi.nlm.nih.gov/pmc/blobs/84a6/8012856/7a49cda5c03d/fcell-09-606106-g001.jpg

文献AI研究员

20分钟写一篇综述,助力文献阅读效率提升50倍。

立即体验

用中文搜PubMed

大模型驱动的PubMed中文搜索引擎

马上搜索

文档翻译

学术文献翻译模型,支持多种主流文档格式。

立即体验