Suppr超能文献

长链非编码RNA TUG1基因敲低通过调控微小RNA-34a-5p/Notch1信号通路抑制多发性骨髓瘤的肿瘤发生。

Long non-coding RNA TUG1 knockdown hinders the tumorigenesis of multiple myeloma by regulating the microRNA-34a-5p/NOTCH1 signaling pathway.

作者信息

Zhang Yongtian, Zhao Dandan, Li Shumei, Xiao Meng, Zhou Hongjing, Yang Shuige, Hao Yunliang, Dong Shasha

机构信息

Department of Hematology, Ji'ning No. 1 People's Hospital, Ji'ning, Shandong, China.

出版信息

Open Life Sci. 2020 Jun 9;15(1):284-295. doi: 10.1515/biol-2020-0025. eCollection 2020.

Abstract

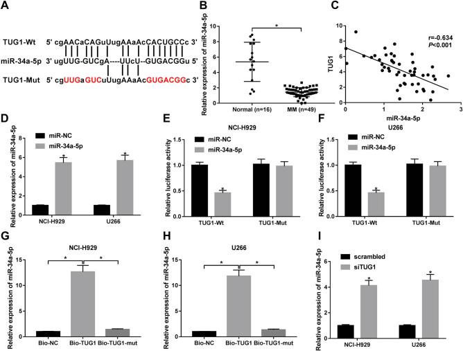
Multiple myeloma (MM) is a serious health issue in hematological malignancies. Long non-coding RNA taurine-upregulated gene 1 (TUG1) has been reported to be highly expressed in the plasma of MM patients. However, the functions of TUG1 in MM tumorigenesis along with related molecular basis are still undefined. In this study, increased TUG1 and decreased microRNA-34a-5p (miR-34a-5p) levels in MM tissues and cells were measured by the real-time quantitative polymerase reaction assay. The expression of relative proteins was determined by the Western blot assay. TUG1 knockdown suppressed cell viability, induced cell cycle arrest and cell apoptosis in MM cells, as shown by Cell Counting Kit-8 and flow cytometry assays. Bioinformatics analysis, luciferase reporter assay, and RNA pull-down assay indicated that miR-34a-5p was a target of TUG1 and directly bound to notch receptor 1 (NOTCH1), and TUG1 regulated the NOTCH1 expression by targeting miR-34a-5p. The functions of miR-34a-5p were abrogated by TUG1 upregulation. Moreover, TUG1 loss impeded MM xenograft tumor growth by upregulating miR-34a-5p and downregulating NOTCH1. Furthermore, TUG1 depletion inhibited the expression of Hes-1, Survivin, and Bcl-2 protein in MM cells and xenograft tumors. TUG1 knockdown inhibited MM tumorigenesis by regulating the miR-34a-5p/NOTCH1 signaling pathway and , deepening our understanding of the TUG1 function in MM.

摘要

多发性骨髓瘤(MM)是血液系统恶性肿瘤中的一个严重健康问题。据报道,长链非编码RNA牛磺酸上调基因1(TUG1)在MM患者血浆中高表达。然而,TUG1在MM肿瘤发生中的功能及其相关分子基础仍不明确。在本研究中,通过实时定量聚合酶反应测定法检测了MM组织和细胞中TUG1水平升高和微小RNA-34a-5p(miR-34a-5p)水平降低。通过蛋白质免疫印迹测定法确定相关蛋白质的表达。细胞计数试剂盒-8和流式细胞术测定显示,TUG1基因敲低抑制了MM细胞的活力,诱导了细胞周期停滞和细胞凋亡。生物信息学分析、荧光素酶报告基因测定和RNA下拉测定表明,miR-34a-5p是TUG1的一个靶点,并直接与Notch受体1(NOTCH1)结合,且TUG1通过靶向miR-34a-5p调节NOTCH1的表达。TUG1上调消除了miR-34a-5p的功能。此外,TUG1缺失通过上调miR-34a-5p和下调NOTCH1来阻碍MM异种移植肿瘤的生长。此外,TUG1缺失抑制了MM细胞和异种移植肿瘤中Hes-1、Survivin和Bcl-2蛋白的表达。TUG1基因敲低通过调节miR-34a-5p/NOTCH1信号通路抑制了MM的肿瘤发生,加深了我们对TUG1在MM中功能的理解。

https://cdn.ncbi.nlm.nih.gov/pmc/blobs/3b81/7874539/e4e3e1455b50/j_biol-2020-0025-fig001.jpg

文献检索

告别复杂PubMed语法,用中文像聊天一样搜索,搜遍4000万医学文献。AI智能推荐,让科研检索更轻松。

立即免费搜索

文件翻译

保留排版,准确专业,支持PDF/Word/PPT等文件格式,支持 12+语言互译。

免费翻译文档

深度研究

AI帮你快速写综述,25分钟生成高质量综述,智能提取关键信息,辅助科研写作。

立即免费体验