Zhong Xin-Qi, Yan Qin, Chen Zhuang-Gui, Jia Chun-Hong, Li Xiu-Hong, Liang Zi-Yan, Gu Jian, Wei Hui-Ling, Lian Chang-Yu, Zheng Jing, Cui Qi-Liang
Department of Neonatology, Third Affiliated Hospital of Guangzhou Medical University, Guangzhou, China.
Key Laboratory for Major Obstetric Diseases of Guangdong Province, Guangzhou, China.
Front Cell Dev Biol. 2021 Mar 25;9:637248. doi: 10.3389/fcell.2021.637248. eCollection 2021.
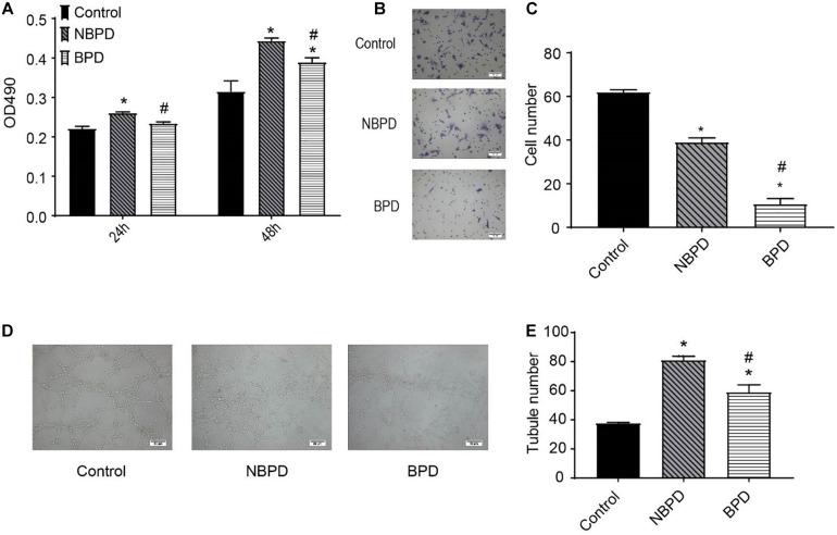
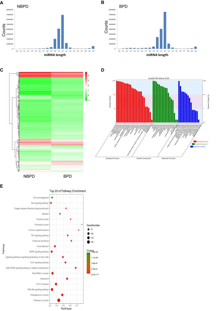
Premature infants have a high risk of bronchopulmonary dysplasia (BPD), which is characterized by abnormal development of alveoli and pulmonary vessels. Exosomes and exosomal miRNAs (EXO-miRNAs) from bronchoalveolar lavage fluid are involved in the development of BPD and might serve as predictive biomarkers for BPD. However, the roles of exosomes and EXO-miRNAs from umbilical cord blood of BPD infants in regulating angiogenesis are yet to be elucidated. In this study, we showed that umbilical cord blood-derived exosomes from BPD infants impaired angiogenesis Next-generation sequencing of EXO-miRNAs from preterm infants without (NBPD group) or with BPD (BPD group) uncovered a total of 418 differentially expressed (DE) EXO-miRNAs. These DE EXO-miRNAs were primarily enriched in cellular function-associated pathways including the PI3K/Akt and angiogenesis-related signaling pathways. Among those EXO-miRNAs which are associated with PI3K/Akt and angiogenesis-related signaling pathways, BPD reduced the expression of hsa-miR-103a-3p and hsa-miR-185-5p exhibiting the most significant reduction (14.3% and 23.1% of NBPD group, respectively); BPD increased hsa-miR-200a-3p expression by 2.64 folds of the NBPD group. Furthermore, overexpression of hsa-miR-103a-3p and hsa-miR-185-5p in normal human umbilical vein endothelial cells (HUVECs) significantly enhanced endothelial cell proliferation, tube formation, and cell migration, whereas overexpressing hsa-miR-200a-3p inhibited these cellular responses. This study demonstrates that exosomes derived from umbilical cord blood of BPD infants impair angiogenesis, possibly via DE EXO-miRNAs, which might contribute to the development of BPD.
早产儿患支气管肺发育不良(BPD)的风险很高,其特征是肺泡和肺血管发育异常。支气管肺泡灌洗液中的外泌体和外泌体微小RNA(EXO-miRNA)参与了BPD的发展,可能作为BPD的预测生物标志物。然而,BPD婴儿脐带血中外泌体和EXO-miRNA在调节血管生成中的作用尚待阐明。在本研究中,我们发现BPD婴儿脐带血来源的外泌体损害血管生成。对无BPD(非BPD组)或患有BPD(BPD组)的早产儿的EXO-miRNA进行下一代测序,共发现418种差异表达(DE)的EXO-miRNA。这些DE EXO-miRNA主要富集在与细胞功能相关的途径中,包括PI3K/Akt和血管生成相关信号通路。在那些与PI3K/Akt和血管生成相关信号通路相关的EXO-miRNA中,BPD降低了hsa-miR-103a-3p和hsa-miR-185-5p的表达,降低幅度最为显著(分别为非BPD组的14.3%和23.1%);BPD使hsa-miR-200a-3p表达增加至非BPD组的2.64倍。此外,在正常人脐静脉内皮细胞(HUVECs)中过表达hsa-miR-103a-3p和hsa-miR-185-5p可显著增强内皮细胞增殖、管腔形成和细胞迁移,而过表达hsa-miR-200a-3p则抑制这些细胞反应。本研究表明,BPD婴儿脐带血来源的外泌体可能通过DE EXO-miRNA损害血管生成,这可能有助于BPD的发展。