Angueira Anthony R, Sakers Alexander P, Holman Corey D, Cheng Lan, Arbocco Michelangella N, Shamsi Farnaz, Lynes Matthew D, Shrestha Rojesh, Okada Chihiro, Batmanov Kirill, Susztak Katalin, Tseng Yu-Hua, Liaw Lucy, Seale Patrick
Institute for Diabetes, Obesity & Metabolism, Perelman School of Medicine at the University of Pennsylvania, Philadelphia, PA, USA.
Department of Cell and Developmental Biology, Perelman School of Medicine at the University of Pennsylvania, Philadelphia, PA, USA.
Nat Metab. 2021 Apr;3(4):469-484. doi: 10.1038/s42255-021-00380-0. Epub 2021 Apr 12.
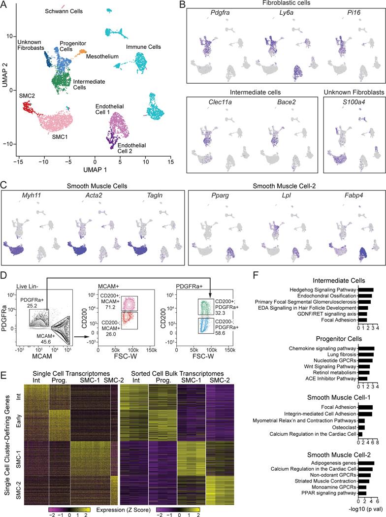
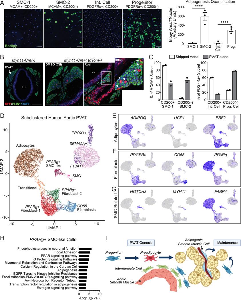
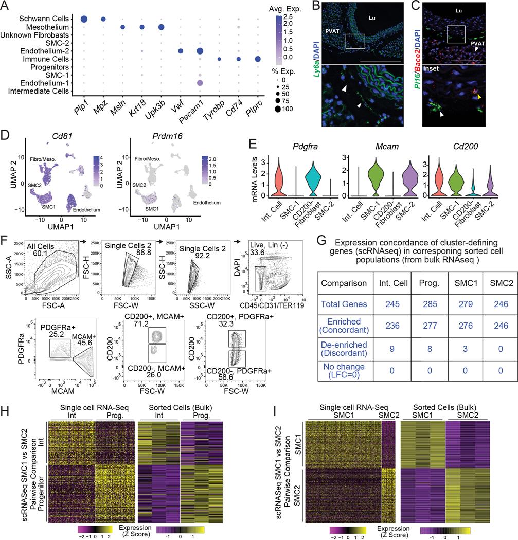
Brown adipose tissue can expend large amounts of energy, and therefore increasing its size or activity is a promising therapeutic approach to combat metabolic disease. In humans, major deposits of brown fat cells are found intimately associated with large blood vessels, corresponding to perivascular adipose tissue (PVAT). However, the cellular origins of PVAT are poorly understood. Here, we determine the identity of perivascular adipocyte progenitors in mice and humans. In mice, thoracic PVAT develops from a fibroblastic lineage, consisting of progenitor cells (Pdgfra, Ly6a and Pparg) and preadipocytes (Pdgfra, Ly6a and Pparg), which share transcriptional similarity with analogous cell types in white adipose tissue. Interestingly, the aortic adventitia of adult animals contains a population of adipogenic smooth muscle cells (Myh11, Pdgfra and Pparg) that contribute to perivascular adipocyte formation. Similarly, human PVAT contains presumptive fibroblastic and smooth muscle-like adipocyte progenitor cells, as revealed by single-nucleus RNA sequencing. Together, these studies define distinct populations of progenitor cells for thermogenic PVAT, providing a foundation for developing strategies to augment brown fat activity.
棕色脂肪组织能够消耗大量能量,因此增加其大小或活性是对抗代谢性疾病的一种很有前景的治疗方法。在人类中,棕色脂肪细胞的主要沉积部位与大血管紧密相关,对应于血管周围脂肪组织(PVAT)。然而,人们对PVAT的细胞起源了解甚少。在这里,我们确定了小鼠和人类血管周围脂肪细胞祖细胞的身份。在小鼠中,胸部PVAT由成纤维细胞谱系发育而来,该谱系由祖细胞(血小板衍生生长因子受体α(Pdgfra)、淋巴细胞抗原6A(Ly6a)和过氧化物酶体增殖物激活受体γ(Pparg))和前脂肪细胞(Pdgfra、Ly6a和Pparg)组成,它们与白色脂肪组织中的类似细胞类型具有转录相似性。有趣的是,成年动物的主动脉外膜含有一群促成血管周围脂肪细胞形成的脂肪生成平滑肌细胞(肌球蛋白重链11(Myh11)、Pdgfra和Pparg)。同样,单核RNA测序显示,人类PVAT含有推定的成纤维细胞样和平滑肌样脂肪细胞祖细胞。总之,这些研究定义了产热PVAT祖细胞的不同群体,为开发增强棕色脂肪活性的策略奠定了基础。