Suppr超能文献

脂联素模拟新型九肽可挽救阿尔茨海默病中异常的神经元代谢相关记忆缺陷。

Adiponectin-mimetic novel nonapeptide rescues aberrant neuronal metabolic-associated memory deficits in Alzheimer's disease.

机构信息

Division of Applied Life Science (BK 21 Four), College of Natural Science, Gyeongsang National University, Jinju, 52828, Republic of Korea.

Department of Physiology, College of Medicine, Yonsei University, Seoul, 120-752, Republic of Korea.

出版信息

Mol Neurodegener. 2021 Apr 13;16(1):23. doi: 10.1186/s13024-021-00445-4.

Abstract

BACKGROUND

Recently, we and other researchers reported that brain metabolic disorders are implicated in Alzheimer's disease (AD), a progressive, devastating and incurable neurodegenerative disease. Hence, novel therapeutic approaches are urgently needed to explore potential and novel therapeutic targets/agents for the treatment of AD. The neuronal adiponectin receptor 1 (AdipoR1) is an emerging potential target for intervention in metabolic-associated AD. We aimed to validate this hypothesis and explore in-depth the therapeutic effects of an osmotin-derived adiponectin-mimetic novel nonapeptide (Os-pep) on metabolic-associated AD.

METHODS

We used an Os-pep dosage regimen (5 μg/g, i.p., on alternating days for 45 days) for APP/PS1 in amyloid β oligomer-injected, transgenic adiponectin knockout (Adipo-/-) and AdipoR1 knockdown mice. After behavioral studies, brain tissues were subjected to biochemical and immunohistochemical analyses. In separate cohorts of mice, electrophysiolocal and Golgi staining experiments were performed. To validate the in vivo studies, we used human APP Swedish (swe)/Indiana (ind)-overexpressing neuroblastoma SH-SY5Y cells, which were subjected to knockdown of AdipoR1 and APMK with siRNAs, treated with Os-pep and other conditions as per the mechanistic approach, and we proceeded to perform further biochemical analyses.

RESULTS

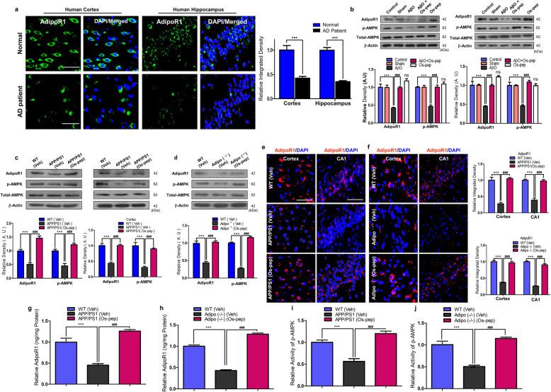
Our in vitro and in vivo results show that Os-pep has good safety and neuroprotection profiles and crosses the blood-brain barrier. We found reduced levels of neuronal AdipoR1 in human AD brain tissue. Os-pep stimulates AdipoR1 and its downstream target, AMP-activated protein kinase (AMPK) signaling, in AD and Adipo-/- mice. Mechanistically, in all of the in vivo and in vitro studies, Os-pep rescued aberrant neuronal metabolism by reducing neuronal insulin resistance and activated downstream insulin signaling through regulation of AdipoR1/AMPK signaling to consequently improve the memory functions of the AD and Adipo-/- mice, which was associated with improved synaptic function and long-term potentiation via an AdipoR1-dependent mechanism.

CONCLUSION

Our findings show that Os-pep activates AdipoR1/AMPK signaling and regulates neuronal insulin resistance and insulin signaling, which subsequently rescues memory deficits in AD and adiponectin-deficient models. Taken together, the results indicate that Os-pep, as an adiponectin-mimetic novel nonapeptide, is a valuable and promising potential therapeutic candidate to treat aberrant brain metabolism associated with AD and other neurodegenerative diseases.

摘要

背景

最近,我们和其他研究人员报道称,脑代谢紊乱与阿尔茨海默病(AD)有关,AD 是一种进行性、破坏性和无法治愈的神经退行性疾病。因此,迫切需要探索新的治疗方法,以寻找治疗 AD 的潜在和新的治疗靶点/药物。神经元脂联素受体 1(AdipoR1)是干预代谢相关 AD 的新兴潜在靶点。我们旨在验证这一假说,并深入探讨一种由 osmotin 衍生的脂联素模拟新型九肽(Os-pep)对代谢相关 AD 的治疗作用。

方法

我们使用 Os-pep 剂量方案(5μg/g,腹腔注射,隔日一次,共 45 天)对淀粉样β寡聚体注射的 APP/PS1 转基因脂肪酶缺失(Adipo-/-)和 AdipoR1 敲低小鼠进行治疗。在行为研究后,对脑组织进行生化和免疫组织化学分析。在另一组小鼠中,进行了电生理和高尔基染色实验。为了验证体内研究,我们使用人 APP 瑞典(swe)/印第安纳(ind)过表达神经母细胞瘤 SH-SY5Y 细胞,这些细胞通过 siRNA 进行了 AdipoR1 和 APMK 的敲低,并用 Os-pep 和其他条件进行了处理,根据机制方法进行了进一步的生化分析。

结果

我们的体外和体内结果表明,Os-pep 具有良好的安全性和神经保护作用,并能穿过血脑屏障。我们发现人类 AD 脑组织中神经元 AdipoR1 水平降低。Os-pep 刺激 AD 和 Adipo-/-小鼠中的 AdipoR1 及其下游靶标 AMP 激活的蛋白激酶(AMPK)信号。在所有体内和体外研究中,Os-pep 通过调节 AdipoR1/AMPK 信号来减轻神经元胰岛素抵抗并激活下游胰岛素信号,从而改善 AD 和 Adipo-/- 小鼠的记忆功能,这与通过 AdipoR1 依赖性机制改善突触功能和长时程增强有关。

结论

我们的研究结果表明,Os-pep 激活 AdipoR1/AMPK 信号并调节神经元胰岛素抵抗和胰岛素信号,从而挽救 AD 和脂肪酶缺乏模型中的记忆缺陷。综上所述,这些结果表明,作为一种脂联素模拟新型九肽,Os-pep 是一种有价值和有前途的潜在治疗候选药物,可用于治疗与 AD 和其他神经退行性疾病相关的异常大脑代谢。

https://cdn.ncbi.nlm.nih.gov/pmc/blobs/d4af/8042910/8611b5ce0229/13024_2021_445_Fig1_HTML.jpg

文献AI研究员

20分钟写一篇综述,助力文献阅读效率提升50倍。

立即体验

用中文搜PubMed

大模型驱动的PubMed中文搜索引擎

马上搜索

文档翻译

学术文献翻译模型,支持多种主流文档格式。

立即体验