• 文献检索
  • 文档翻译
  • 深度研究
  • 学术资讯
  • Suppr Zotero 插件Zotero 插件
  • 邀请有礼
  • 套餐&价格
  • 历史记录
应用&插件
Suppr Zotero 插件Zotero 插件浏览器插件Mac 客户端Windows 客户端微信小程序
定价
高级版会员购买积分包购买API积分包
服务
文献检索文档翻译深度研究API 文档MCP 服务
关于我们
关于 Suppr公司介绍联系我们用户协议隐私条款
关注我们

Suppr 超能文献

核心技术专利:CN118964589B侵权必究
粤ICP备2023148730 号-1Suppr @ 2026

文献检索

告别复杂PubMed语法,用中文像聊天一样搜索,搜遍4000万医学文献。AI智能推荐,让科研检索更轻松。

立即免费搜索

文件翻译

保留排版,准确专业,支持PDF/Word/PPT等文件格式,支持 12+语言互译。

免费翻译文档

深度研究

AI帮你快速写综述,25分钟生成高质量综述,智能提取关键信息,辅助科研写作。

立即免费体验

辅因子 F420:其在细菌和古菌中的分布、生物合成和作用的扩展视图。

Cofactor F420: an expanded view of its distribution, biosynthesis and roles in bacteria and archaea.

机构信息

Department of Microbiology, Monash Biomedicine Discovery Institute, Monash University, Clayton, VIC 3800, Australia.

出版信息

FEMS Microbiol Rev. 2021 Sep 8;45(5). doi: 10.1093/femsre/fuab021.

DOI:10.1093/femsre/fuab021
PMID:33851978
原文链接:https://pmc.ncbi.nlm.nih.gov/articles/PMC8498797/
Abstract

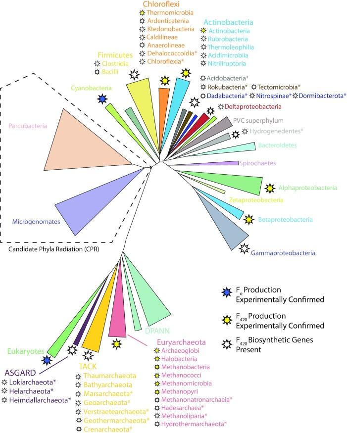
Many bacteria and archaea produce the redox cofactor F420. F420 is structurally similar to the cofactors FAD and FMN but is catalytically more similar to NAD and NADP. These properties allow F420 to catalyze challenging redox reactions, including key steps in methanogenesis, antibiotic biosynthesis and xenobiotic biodegradation. In the last 5 years, there has been much progress in understanding its distribution, biosynthesis, role and applications. Whereas F420 was previously thought to be confined to Actinobacteria and Euryarchaeota, new evidence indicates it is synthesized across the bacterial and archaeal domains, as a result of extensive horizontal and vertical biosynthetic gene transfer. F420 was thought to be synthesized through one biosynthetic pathway; however, recent advances have revealed variants of this pathway and have resolved their key biosynthetic steps. In parallel, new F420-dependent biosynthetic and metabolic processes have been discovered. These advances have enabled the heterologous production of F420 and identified enantioselective F420H2-dependent reductases for biocatalysis. New research has also helped resolve how microorganisms use F420 to influence human and environmental health, providing opportunities for tuberculosis treatment and methane mitigation. A total of 50 years since its discovery, multiple paradigms associated with F420 have shifted, and new F420-dependent organisms and processes continue to be discovered.

摘要

许多细菌和古菌都能产生氧化还原辅因子 F420。F420 在结构上与辅因子 FAD 和 FMN 相似,但在催化上更类似于 NAD 和 NADP。这些特性使 F420 能够催化具有挑战性的氧化还原反应,包括甲烷生成、抗生素生物合成和异生物质生物降解中的关键步骤。在过去的 5 年中,人们在理解其分布、生物合成、作用和应用方面取得了很大进展。虽然 F420 以前被认为仅限于放线菌和广古菌,但新的证据表明,由于广泛的水平和垂直生物合成基因转移,它在细菌和古菌领域中都有合成。F420 被认为是通过一条生物合成途径合成的;然而,最近的进展揭示了这条途径的变体,并解决了其关键的生物合成步骤。与此同时,新的依赖 F420 的生物合成和代谢过程也被发现。这些进展使 F420 的异源生产成为可能,并鉴定了用于生物催化的对映选择性 F420H2 依赖性还原酶。新的研究还有助于解决微生物如何利用 F420 来影响人类和环境健康,为结核病治疗和甲烷减排提供了机会。自发现以来已经过去了 50 年,与 F420 相关的多个范式已经发生了转变,并且不断有新的依赖 F420 的生物体和过程被发现。

https://cdn.ncbi.nlm.nih.gov/pmc/blobs/e9e7/8498797/89ce3f2e06e1/fuab021fig18.jpg
https://cdn.ncbi.nlm.nih.gov/pmc/blobs/e9e7/8498797/416208cca941/fuab021fig1.jpg
https://cdn.ncbi.nlm.nih.gov/pmc/blobs/e9e7/8498797/1a5410f015f7/fuab021fig2.jpg
https://cdn.ncbi.nlm.nih.gov/pmc/blobs/e9e7/8498797/37c2a4be8b63/fuab021fig3.jpg
https://cdn.ncbi.nlm.nih.gov/pmc/blobs/e9e7/8498797/a2e448578c1a/fuab021fig4.jpg
https://cdn.ncbi.nlm.nih.gov/pmc/blobs/e9e7/8498797/2fa5f65c6d05/fuab021fig5.jpg
https://cdn.ncbi.nlm.nih.gov/pmc/blobs/e9e7/8498797/1f6b9a686004/fuab021fig6.jpg
https://cdn.ncbi.nlm.nih.gov/pmc/blobs/e9e7/8498797/86f4cddef797/fuab021fig7.jpg
https://cdn.ncbi.nlm.nih.gov/pmc/blobs/e9e7/8498797/8a28839bd121/fuab021fig8.jpg
https://cdn.ncbi.nlm.nih.gov/pmc/blobs/e9e7/8498797/e8a716f1eef9/fuab021fig9.jpg
https://cdn.ncbi.nlm.nih.gov/pmc/blobs/e9e7/8498797/290fa4c814ce/fuab021fig10.jpg
https://cdn.ncbi.nlm.nih.gov/pmc/blobs/e9e7/8498797/a3e5b75fa9fa/fuab021fig11.jpg
https://cdn.ncbi.nlm.nih.gov/pmc/blobs/e9e7/8498797/c1e5ffa7c03a/fuab021fig12.jpg
https://cdn.ncbi.nlm.nih.gov/pmc/blobs/e9e7/8498797/ae8d0c715513/fuab021fig13.jpg
https://cdn.ncbi.nlm.nih.gov/pmc/blobs/e9e7/8498797/0227965deeb2/fuab021fig14.jpg
https://cdn.ncbi.nlm.nih.gov/pmc/blobs/e9e7/8498797/396757def18b/fuab021fig15.jpg
https://cdn.ncbi.nlm.nih.gov/pmc/blobs/e9e7/8498797/2bbe49fe5ffc/fuab021fig16.jpg
https://cdn.ncbi.nlm.nih.gov/pmc/blobs/e9e7/8498797/ae26c4e8d56e/fuab021fig17.jpg
https://cdn.ncbi.nlm.nih.gov/pmc/blobs/e9e7/8498797/89ce3f2e06e1/fuab021fig18.jpg
https://cdn.ncbi.nlm.nih.gov/pmc/blobs/e9e7/8498797/416208cca941/fuab021fig1.jpg
https://cdn.ncbi.nlm.nih.gov/pmc/blobs/e9e7/8498797/1a5410f015f7/fuab021fig2.jpg
https://cdn.ncbi.nlm.nih.gov/pmc/blobs/e9e7/8498797/37c2a4be8b63/fuab021fig3.jpg
https://cdn.ncbi.nlm.nih.gov/pmc/blobs/e9e7/8498797/a2e448578c1a/fuab021fig4.jpg
https://cdn.ncbi.nlm.nih.gov/pmc/blobs/e9e7/8498797/2fa5f65c6d05/fuab021fig5.jpg
https://cdn.ncbi.nlm.nih.gov/pmc/blobs/e9e7/8498797/1f6b9a686004/fuab021fig6.jpg
https://cdn.ncbi.nlm.nih.gov/pmc/blobs/e9e7/8498797/86f4cddef797/fuab021fig7.jpg
https://cdn.ncbi.nlm.nih.gov/pmc/blobs/e9e7/8498797/8a28839bd121/fuab021fig8.jpg
https://cdn.ncbi.nlm.nih.gov/pmc/blobs/e9e7/8498797/e8a716f1eef9/fuab021fig9.jpg
https://cdn.ncbi.nlm.nih.gov/pmc/blobs/e9e7/8498797/290fa4c814ce/fuab021fig10.jpg
https://cdn.ncbi.nlm.nih.gov/pmc/blobs/e9e7/8498797/a3e5b75fa9fa/fuab021fig11.jpg
https://cdn.ncbi.nlm.nih.gov/pmc/blobs/e9e7/8498797/c1e5ffa7c03a/fuab021fig12.jpg
https://cdn.ncbi.nlm.nih.gov/pmc/blobs/e9e7/8498797/ae8d0c715513/fuab021fig13.jpg
https://cdn.ncbi.nlm.nih.gov/pmc/blobs/e9e7/8498797/0227965deeb2/fuab021fig14.jpg
https://cdn.ncbi.nlm.nih.gov/pmc/blobs/e9e7/8498797/396757def18b/fuab021fig15.jpg
https://cdn.ncbi.nlm.nih.gov/pmc/blobs/e9e7/8498797/2bbe49fe5ffc/fuab021fig16.jpg
https://cdn.ncbi.nlm.nih.gov/pmc/blobs/e9e7/8498797/ae26c4e8d56e/fuab021fig17.jpg
https://cdn.ncbi.nlm.nih.gov/pmc/blobs/e9e7/8498797/89ce3f2e06e1/fuab021fig18.jpg

相似文献

1
Cofactor F420: an expanded view of its distribution, biosynthesis and roles in bacteria and archaea.辅因子 F420:其在细菌和古菌中的分布、生物合成和作用的扩展视图。
FEMS Microbiol Rev. 2021 Sep 8;45(5). doi: 10.1093/femsre/fuab021.
2
Physiology, Biochemistry, and Applications of F420- and Fo-Dependent Redox Reactions.F420和Fo依赖性氧化还原反应的生理学、生物化学及应用
Microbiol Mol Biol Rev. 2016 Apr 27;80(2):451-93. doi: 10.1128/MMBR.00070-15. Print 2016 Jun.
3
The methanogenic redox cofactor F is widely synthesized by aerobic soil bacteria.产甲烷氧化还原辅因子F广泛由好氧土壤细菌合成。
ISME J. 2017 Jan;11(1):125-137. doi: 10.1038/ismej.2016.100. Epub 2016 Aug 9.
4
Redox Coenzyme F Biosynthesis in Involves Reduction by Stand-Alone Nitroreductase Superfamily Enzymes.涉及独立的硝基还原酶超家族酶的氧化还原辅酶 F 生物合成。
Appl Environ Microbiol. 2020 Jun 2;86(12). doi: 10.1128/AEM.00457-20.
5
Convergent pathways to biosynthesis of the versatile cofactor F.多功能辅因子 F 的生物合成途径趋同
Curr Opin Struct Biol. 2020 Dec;65:9-16. doi: 10.1016/j.sbi.2020.05.002. Epub 2020 Jun 20.
6
Cofactor F420, an emerging redox power in biosynthesis of secondary metabolites.辅因子 F420,一种在次生代谢物生物合成中新兴的氧化还原能力。
Biochem Soc Trans. 2022 Feb 28;50(1):253-267. doi: 10.1042/BST20211286.
7
A revised biosynthetic pathway for the cofactor F in prokaryotes.原核生物中辅酶 F 的修订生物合成途径。
Nat Commun. 2019 Apr 5;10(1):1558. doi: 10.1038/s41467-019-09534-x.
8
The glutamyl tail length of the cofactor F in the methanogenic Archaea Methanosarcina thermophila and Methanoculleus thermophilus.产甲烷古菌 Methanosarcina thermophila 和 Methanoculleus thermophilus 中辅因子 F 的谷氨酰侧链长度。
Sci Total Environ. 2022 Feb 25;809:151112. doi: 10.1016/j.scitotenv.2021.151112. Epub 2021 Oct 21.
9
Discovery and characterization of an F-dependent glucose-6-phosphate dehydrogenase (Rh-FGD1) from Rhodococcus jostii RHA1.来自约氏红球菌RHA1的一种F依赖性葡萄糖-6-磷酸脱氢酶(Rh-FGD1)的发现与特性分析
Appl Microbiol Biotechnol. 2017 Apr;101(7):2831-2842. doi: 10.1007/s00253-016-8038-y. Epub 2016 Dec 13.
10
F-dependent transformations in biosynthesis of secondary metabolites.F 依赖性转化在次生代谢物生物合成中的作用。
Curr Opin Chem Biol. 2024 Jun;80:102468. doi: 10.1016/j.cbpa.2024.102468. Epub 2024 May 21.

引用本文的文献

1
Kinetic Characterization of -Dependent Sugar-6-Phosphate Dehydrogenase from .来自[具体来源]的依赖于[具体物质]的6-磷酸糖脱氢酶的动力学特征
ACS Bio Med Chem Au. 2025 Jul 17;5(4):726-737. doi: 10.1021/acsbiomedchemau.5c00085. eCollection 2025 Aug 20.
2
Disruption of riboflavin biosynthesis in mycobacteria establishes riboflavin pathway intermediates as key precursors of MAIT cell agonists.分枝杆菌中核黄素生物合成的破坏将核黄素途径中间体确立为黏膜相关恒定T细胞(MAIT细胞)激动剂的关键前体。
PLoS Pathog. 2025 Jul 1;21(7):e1012632. doi: 10.1371/journal.ppat.1012632.
3
Tandem ketone reduction in pepstatin biosynthesis reveals an FH-dependent statine pathway.

本文引用的文献

1
On the diversity of F -dependent oxidoreductases: A sequence- and structure-based classification.基于序列和结构的 F 依赖性氧化还原酶多样性分类。
Proteins. 2021 Nov;89(11):1497-1507. doi: 10.1002/prot.26170. Epub 2021 Jul 16.
2
Discovery and biosynthesis of guanipiperazine from a NRPS-like pathway.从类非核糖体肽合成酶途径中发现胍哌嗪及其生物合成
Chem Sci. 2021 Jan 5;12(8):2925-2930. doi: 10.1039/d0sc06135b.
3
Mutations in () as a Novel Determinant of Resistance to Pretomanid and Delamanid in Mycobacterium tuberculosis.() 突变是导致结核分枝杆菌对丙硫异烟胺和德拉马尼耐药的新决定因素。
胃蛋白酶抑制剂生物合成中的串联酮还原揭示了一条依赖FH的他汀途径。
Nat Commun. 2025 May 15;16(1):4531. doi: 10.1038/s41467-025-59785-0.
4
Deletion of in removes autofluorescence in the excitation-emission range of cyan fluorescent protein.在[具体内容]中删除[相关内容]可消除青色荧光蛋白激发-发射范围内的自发荧光。 (你提供的原文中部分关键信息缺失,我只能按现有内容尽量准确翻译,你可补充完整后再让我翻译。)
Microbiology (Reading). 2025 Apr;171(4). doi: 10.1099/mic.0.001552.
5
Pilot Scale Production of a F Precursor Under Microaerobic Conditions.在微需氧条件下F前体的中试规模生产。
Biotechnol J. 2025 Mar;20(3):e70002. doi: 10.1002/biot.70002.
6
Low functional change despite high taxonomic turnover characterizes the microbiome across a 2000-km salinity gradient.尽管分类学更替率高,但功能变化低是横跨2000公里盐度梯度的微生物组的特征。
Sci Adv. 2025 Jan 17;11(3):eadr6070. doi: 10.1126/sciadv.adr6070.
7
Functions of nitroreductases in mycobacterial physiology and drug susceptibility.硝基还原酶在分枝杆菌生理学和药物敏感性中的作用。
J Bacteriol. 2025 Feb 20;207(2):e0032624. doi: 10.1128/jb.00326-24. Epub 2025 Jan 8.
8
Cofactor F tail length distribution in different environmental samples.不同环境样本中辅因子F的尾部长度分布。
Heliyon. 2024 Oct 9;10(20):e39127. doi: 10.1016/j.heliyon.2024.e39127. eCollection 2024 Oct 30.
9
In silico docking and molecular dynamics for the discovery of inhibitors of enteric methane production in ruminants - A review.用于发现反刍动物肠道甲烷生成抑制剂的计算机对接和分子动力学——综述
Anim Biosci. 2025 Jan;38(1):1-18. doi: 10.5713/ab.24.0291. Epub 2024 Aug 26.
10
Prokaryotic-virus-encoded auxiliary metabolic genes throughout the global oceans.全球海洋中的原核病毒编码辅助代谢基因。
Microbiome. 2024 Aug 29;12(1):159. doi: 10.1186/s40168-024-01876-z.
Antimicrob Agents Chemother. 2020 Dec 16;65(1). doi: 10.1128/AAC.01948-20.
4
Facile Stereoselective Reduction of Prochiral Ketones by using an F -dependent Alcohol Dehydrogenase.使用依赖 F 的醇脱氢酶对前手性酮进行简便的立体选择性还原。
Chembiochem. 2021 Jan 5;22(1):156-159. doi: 10.1002/cbic.202000651. Epub 2020 Oct 23.
5
Structure/activity virtual screening and in vitro testing of small molecule inhibitors of 8-hydroxy-5-deazaflavin:NADPH oxidoreductase from gut methanogenic bacteria.肠道产甲烷菌 8-羟基-5-脱氮黄素:NADPH 氧化还原酶小分子抑制剂的结构/活性虚拟筛选及体外检测
Sci Rep. 2020 Aug 4;10(1):13150. doi: 10.1038/s41598-020-70042-w.
6
Functional Genome Mining Reveals a Class V Lanthipeptide Containing a d-Amino Acid Introduced by an F H -Dependent Reductase.功能基因组挖掘揭示了一类含有由 F H - 依赖性还原酶引入的 d-氨基酸的类五肽化合物。
Angew Chem Int Ed Engl. 2020 Oct 5;59(41):18029-18035. doi: 10.1002/anie.202008035. Epub 2020 Aug 18.
7
Cellular and Structural Basis of Synthesis of the Unique Intermediate Dehydro-F-0 in Mycobacteria.分枝杆菌中独特中间体脱氢-F-0合成的细胞和结构基础
mSystems. 2020 May 19;5(3):e00389-20. doi: 10.1128/mSystems.00389-20.
8
Metagenome-assembled genomes reveal unique metabolic adaptations of a basal marine Thaumarchaeota lineage.宏基因组组装基因组揭示了基础海洋古菌门谱系的独特代谢适应。
ISME J. 2020 Aug;14(8):2105-2115. doi: 10.1038/s41396-020-0675-6. Epub 2020 May 13.
9
Biocatalytic Reduction Reactions from a Chemist's Perspective.从化学家的角度看生物催化还原反应。
Angew Chem Int Ed Engl. 2021 Mar 8;60(11):5644-5665. doi: 10.1002/anie.202001876. Epub 2020 Nov 3.
10
Redox Coenzyme F Biosynthesis in Involves Reduction by Stand-Alone Nitroreductase Superfamily Enzymes.涉及独立的硝基还原酶超家族酶的氧化还原辅酶 F 生物合成。
Appl Environ Microbiol. 2020 Jun 2;86(12). doi: 10.1128/AEM.00457-20.