Suppr超能文献

一种小分子与 HMGB1 结合可抑制脓毒症中 caspase-11 介导的致死性。

A small molecule binding HMGB1 inhibits caspase-11-mediated lethality in sepsis.

机构信息

Department of Hematology and Critical Care Medicine, The 3rd Xiangya Hospital, Central South University, Changsha, 410000, PR China.

The Feinstein Institute for Medical Research, Northwell Health, 350 Community Drive, Manhasset, NY, 11030, USA.

出版信息

Cell Death Dis. 2021 Apr 14;12(4):402. doi: 10.1038/s41419-021-03652-5.

Abstract

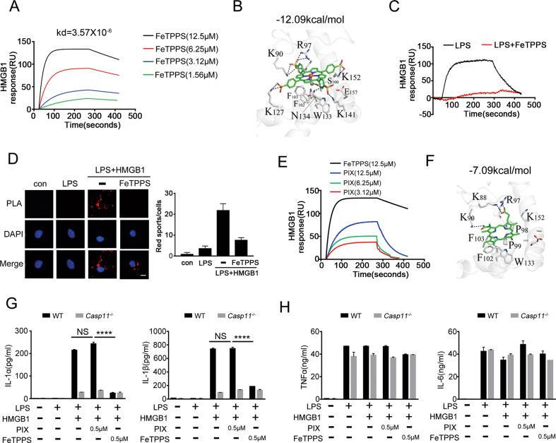
Caspase-11, a cytosolic lipopolysaccharide (LPS) receptor, mediates lethal immune responses and coagulopathy in sepsis, a leading cause of death worldwide with limited therapeutic options. We previously showed that over-activation of caspase-11 is driven by hepatocyte-released high mobility group box 1 (HMGB1), which delivers extracellular LPS into the cytosol of host cells during sepsis. Using a phenotypic screening strategy with recombinant HMGB1 and peritoneal macrophages, we discovered that FeTPPS, a small molecule selectively inhibits HMGB1-mediated caspase-11 activation. The physical interaction between FeTPPS and HMGB1 disrupts the HMGB1-LPS binding and decreases the capacity of HMGB1 to induce lysosomal rupture, leading to the diminished cytosolic delivery of LPS. Treatment of FeTPPS significantly attenuates HMGB1- and caspase-11-mediated immune responses, organ damage, and lethality in endotoxemia and bacterial sepsis. These findings shed light on the development of HMGB1-targeting therapeutics for lethal immune disorders and might open a new avenue to treat sepsis.

摘要

Caspase-11 是一种细胞质中的脂多糖(LPS)受体,它介导脓毒症中的致死性免疫反应和凝血功能障碍,脓毒症是全球主要的死亡原因之一,目前治疗选择有限。我们之前的研究表明,caspase-11 的过度激活是由肝细胞释放的高迁移率族蛋白 B1(HMGB1)驱动的,在脓毒症期间,HMGB1 将细胞外 LPS 递送到宿主细胞的细胞质中。我们使用重组 HMGB1 和腹腔巨噬细胞进行表型筛选策略,发现 FeTPPS 是一种小分子,可选择性抑制 HMGB1 介导的 caspase-11 激活。FeTPPS 与 HMGB1 之间的物理相互作用破坏了 HMGB1-LPS 结合,并降低了 HMGB1 诱导溶酶体破裂的能力,从而减少了 LPS 向细胞质的递送。FeTPPS 的治疗显著减轻了内毒素血症和细菌性脓毒症中 HMGB1 和 caspase-11 介导的免疫反应、器官损伤和致死率。这些发现为针对致死性免疫疾病的 HMGB1 靶向治疗的发展提供了思路,并可能为脓毒症的治疗开辟新途径。

https://cdn.ncbi.nlm.nih.gov/pmc/blobs/d1e1/8047024/259b366d00cf/41419_2021_3652_Fig1_HTML.jpg

文献检索

告别复杂PubMed语法,用中文像聊天一样搜索,搜遍4000万医学文献。AI智能推荐,让科研检索更轻松。

立即免费搜索

文件翻译

保留排版,准确专业,支持PDF/Word/PPT等文件格式,支持 12+语言互译。

免费翻译文档

深度研究

AI帮你快速写综述,25分钟生成高质量综述,智能提取关键信息,辅助科研写作。

立即免费体验