National Center for Electron Beam Research-an International Atomic Energy Agency (IAEA) Collaborating Centre for Electron Beam Technology, Texas A&M University, College Station, TX, United States of America.
Department of Microbial Pathogenesis and Immunology, Texas A&M University Health Science Center, College Station, TX, United States of America.
PLoS One. 2021 Apr 16;16(4):e0243417. doi: 10.1371/journal.pone.0243417. eCollection 2021.
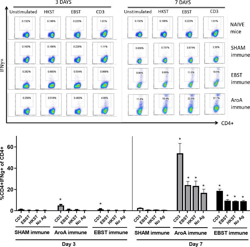
This study investigates the microbiological and immunological basis underlying the efficacy of electron beam-inactivated immune modulators. The underlying hypothesis is that exposure to eBeam-based ionization reactions inactivate microorganisms without modifying their antigenic properties and thereby creating immune modulators. The immunological correlates of protection induced by such eBeam based Salmonella Typhimurium (EBST) immune modulators in dendritic cell (DC) (in vitro) and mice (in vivo) models were assessed. The EBST stimulated innate pro inflammatory response (TNFα) and maturation (MHC-II, CD40, CD80 and CD86) of DC. Immuno-stimulatory potential of EBST was on par with both a commercial Salmonella vaccine, and live Salmonella cells. The EBST cells did not multiply under permissive in vitro and in vivo conditions. However, EBST cells remained metabolically active. EBST immunized mice developed Salmonella-specific CD4+ T-cells that produced the Th1 cytokine IFNγ at a level similar to that induced by the live attenuated vaccine (AroA- ST) formulation. The EBST retained stable immunogenic properties for several months at room temperature, 4°C, and -20°C as well as after lyophilization. Therefore, such eBeam-based immune modulators have potential as vaccine candidates since they offer the safety of a "killed" vaccine, while retaining the immunogenicity of an "attenuated" vaccine. The ability to store eBeam based immune modulators at room temperature without loss of potency is also noteworthy.
本研究调查了电子束灭活免疫调节剂功效的微生物学和免疫学基础。其基本假设是,暴露于电子束基离化反应会使微生物失活而不改变其抗原特性,从而产生免疫调节剂。评估了此类基于电子束的肠炎沙门氏菌(EBST)免疫调节剂在树突状细胞(DC)(体外)和小鼠(体内)模型中诱导的免疫保护的相关性。EBST 刺激了 DC 的固有促炎反应(TNFα)和成熟(MHC-II、CD40、CD80 和 CD86)。EBST 的免疫刺激潜力与商业沙门氏菌疫苗和活沙门氏菌细胞相当。在允许的体外和体内条件下,EBST 细胞不会增殖。然而,EBST 细胞仍然保持代谢活性。EBST 免疫的小鼠产生了沙门氏菌特异性 CD4+T 细胞,这些细胞产生了与活减毒疫苗(AroA-ST)制剂诱导水平相似的 Th1 细胞因子 IFNγ。EBST 在室温、4°C 和-20°C 以及冻干后几个月内保持稳定的免疫原性。因此,这种基于电子束的免疫调节剂具有作为疫苗候选物的潜力,因为它们提供了“灭活”疫苗的安全性,同时保留了“减毒”疫苗的免疫原性。能够在室温下储存基于电子束的免疫调节剂而不损失效力也是值得注意的。