• 文献检索
  • 文档翻译
  • 深度研究
  • 学术资讯
  • Suppr Zotero 插件Zotero 插件
  • 邀请有礼
  • 套餐&价格
  • 历史记录
应用&插件
Suppr Zotero 插件Zotero 插件浏览器插件Mac 客户端Windows 客户端微信小程序
定价
高级版会员购买积分包购买API积分包
服务
文献检索文档翻译深度研究API 文档MCP 服务
关于我们
关于 Suppr公司介绍联系我们用户协议隐私条款
关注我们

Suppr 超能文献

核心技术专利:CN118964589B侵权必究
粤ICP备2023148730 号-1Suppr @ 2026

文献检索

告别复杂PubMed语法,用中文像聊天一样搜索,搜遍4000万医学文献。AI智能推荐,让科研检索更轻松。

立即免费搜索

文件翻译

保留排版,准确专业,支持PDF/Word/PPT等文件格式,支持 12+语言互译。

免费翻译文档

深度研究

AI帮你快速写综述,25分钟生成高质量综述,智能提取关键信息,辅助科研写作。

立即免费体验

由牙周膜干细胞焦亡引发的牙周炎症会加重牙周炎。

Periodontal Inflammation-Triggered by Periodontal Ligament Stem Cell Pyroptosis Exacerbates Periodontitis.

作者信息

Chen Qin, Liu Xingguang, Wang Dingyu, Zheng Jisi, Chen Lu, Xie Qianyang, Liu Xiaohan, Niu Sujuan, Qu Guanlin, Lan Jianfeng, Li Jing, Yang Chi, Zou Duohong

机构信息

Shanghai Ninth People's Hospital, Shanghai Jiao Tong University School of Medicine; College of Stomatology, Shanghai Jiao Tong University; National Center for Stomatology; National Clinical Research Center for Oral Diseases; Shanghai Key Laboratory of Stomatology; Research Unit of Oral and Maxillofacial Regenerative Medicine, Chinese Academy of Medical Sciences, Shanghai, China.

National Key Laboratory of Medical Immunology, Navy Military Medical University, Shanghai, China.

出版信息

Front Cell Dev Biol. 2021 Apr 1;9:663037. doi: 10.3389/fcell.2021.663037. eCollection 2021.

DOI:10.3389/fcell.2021.663037
PMID:33869229
原文链接:https://pmc.ncbi.nlm.nih.gov/articles/PMC8049442/
Abstract

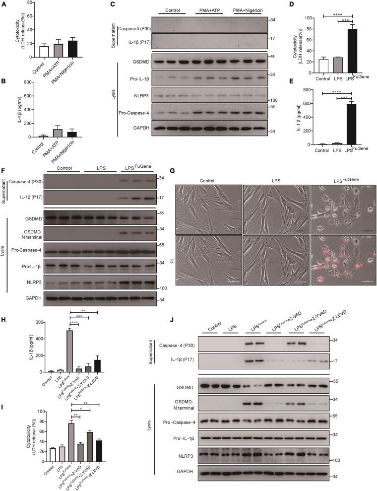
Periodontitis is an immune inflammatory disease that leads to progressive destruction of bone and connective tissue, accompanied by the dysfunction and even loss of periodontal ligament stem cells (PDLSCs). Pyroptosis mediated by gasdermin-D (GSDMD) participates in the pathogenesis of inflammatory diseases. However, whether pyroptosis mediates PDLSC loss, and inflammation triggered by pyroptosis is involved in the pathological progression of periodontitis remain unclear. Here, we found that PDLSCs suffered GSDMD-dependent pyroptosis to release interleukin-1β (IL-1β) during human periodontitis. Importantly, the increased IL-1β level in gingival crevicular fluid was significantly correlated with periodontitis severity. The caspase-4/GSDMD-mediated pyroptosis caused by periodontal bacteria and cytoplasmic lipopolysaccharide (LPS) dominantly contributed to PDLSC loss. By releasing IL-1β into the tissue microenvironment, pyroptotic PDLSCs inhibited osteoblastogenesis and promoted osteoclastogenesis, which exacerbated the pathological damage of periodontitis. Pharmacological inhibition of caspase-4 or IL-1β antibody blockade in a rat periodontitis model lead to the significantly reduced loss of alveolar bone and periodontal ligament damage. Furthermore, Gsdmd deficiency alleviated periodontal inflammation and bone loss in mouse experimental periodontitis. These findings indicate that GSDMD-driven PDLSC pyroptosis and loss plays a pivotal role in the pathogenesis of periodontitis by increasing IL-1β release, enhancing inflammation, and promoting osteoclastogenesis.

摘要

牙周炎是一种免疫炎症性疾病,可导致骨和结缔组织的渐进性破坏,并伴有牙周膜干细胞(PDLSCs)功能障碍甚至丧失。由gasdermin-D(GSDMD)介导的细胞焦亡参与炎症性疾病的发病机制。然而,细胞焦亡是否介导PDLSC丧失,以及细胞焦亡引发的炎症是否参与牙周炎的病理进展仍不清楚。在此,我们发现人类牙周炎期间,PDLSCs会发生依赖GSDMD的细胞焦亡以释放白细胞介素-1β(IL-1β)。重要的是,龈沟液中升高的IL-1β水平与牙周炎严重程度显著相关。由牙周细菌和细胞质脂多糖(LPS)引起的caspase-4/GSDMD介导的细胞焦亡是导致PDLSC丧失的主要原因。通过将IL-1β释放到组织微环境中,发生细胞焦亡的PDLSCs抑制成骨细胞生成并促进破骨细胞生成,从而加剧了牙周炎的病理损伤。在大鼠牙周炎模型中,对caspase-4进行药理学抑制或用IL-1β抗体阻断可显著减少牙槽骨丧失和牙周韧带损伤。此外,Gsdmd基因缺陷减轻了小鼠实验性牙周炎中的牙周炎症和骨质流失。这些发现表明,GSDMD驱动的PDLSC细胞焦亡和丧失通过增加IL-1β释放、增强炎症和促进破骨细胞生成,在牙周炎发病机制中起关键作用。

https://cdn.ncbi.nlm.nih.gov/pmc/blobs/1038/8049442/b54ed9ca80d9/fcell-09-663037-g008.jpg
https://cdn.ncbi.nlm.nih.gov/pmc/blobs/1038/8049442/1f333e0a01c1/fcell-09-663037-g001.jpg
https://cdn.ncbi.nlm.nih.gov/pmc/blobs/1038/8049442/f0a32e0904de/fcell-09-663037-g002.jpg
https://cdn.ncbi.nlm.nih.gov/pmc/blobs/1038/8049442/d253dab1236c/fcell-09-663037-g003.jpg
https://cdn.ncbi.nlm.nih.gov/pmc/blobs/1038/8049442/4140bd7a62ca/fcell-09-663037-g004.jpg
https://cdn.ncbi.nlm.nih.gov/pmc/blobs/1038/8049442/d83df32a946f/fcell-09-663037-g005.jpg
https://cdn.ncbi.nlm.nih.gov/pmc/blobs/1038/8049442/1b68d4cfe145/fcell-09-663037-g006.jpg
https://cdn.ncbi.nlm.nih.gov/pmc/blobs/1038/8049442/f0a139dc9ae6/fcell-09-663037-g007.jpg
https://cdn.ncbi.nlm.nih.gov/pmc/blobs/1038/8049442/b54ed9ca80d9/fcell-09-663037-g008.jpg
https://cdn.ncbi.nlm.nih.gov/pmc/blobs/1038/8049442/1f333e0a01c1/fcell-09-663037-g001.jpg
https://cdn.ncbi.nlm.nih.gov/pmc/blobs/1038/8049442/f0a32e0904de/fcell-09-663037-g002.jpg
https://cdn.ncbi.nlm.nih.gov/pmc/blobs/1038/8049442/d253dab1236c/fcell-09-663037-g003.jpg
https://cdn.ncbi.nlm.nih.gov/pmc/blobs/1038/8049442/4140bd7a62ca/fcell-09-663037-g004.jpg
https://cdn.ncbi.nlm.nih.gov/pmc/blobs/1038/8049442/d83df32a946f/fcell-09-663037-g005.jpg
https://cdn.ncbi.nlm.nih.gov/pmc/blobs/1038/8049442/1b68d4cfe145/fcell-09-663037-g006.jpg
https://cdn.ncbi.nlm.nih.gov/pmc/blobs/1038/8049442/f0a139dc9ae6/fcell-09-663037-g007.jpg
https://cdn.ncbi.nlm.nih.gov/pmc/blobs/1038/8049442/b54ed9ca80d9/fcell-09-663037-g008.jpg

相似文献

1
Periodontal Inflammation-Triggered by Periodontal Ligament Stem Cell Pyroptosis Exacerbates Periodontitis.由牙周膜干细胞焦亡引发的牙周炎症会加重牙周炎。
Front Cell Dev Biol. 2021 Apr 1;9:663037. doi: 10.3389/fcell.2021.663037. eCollection 2021.
2
A deficiency of Dec2 triggers periodontal inflammation and pyroptosis.Dec2 缺乏会引发牙周炎和细胞焦亡。
J Periodontal Res. 2021 Jun;56(3):492-500. doi: 10.1111/jre.12849. Epub 2021 Feb 28.
3
Dec2 inhibits macrophage pyroptosis to promote periodontal homeostasis.Dec2抑制巨噬细胞焦亡以促进牙周稳态。
J Periodontal Implant Sci. 2022 Feb;52(1):28-38. doi: 10.5051/jpis.2101380069.
4
Effects of amyloid β (Aβ)42 and Gasdermin D on the progression of Alzheimer's disease and through the regulation of astrocyte pyroptosis.淀粉样蛋白 β(Aβ)42 和 Gasdermin D 通过调节星形胶质细胞焦亡对阿尔茨海默病的进展的影响。
Aging (Albany NY). 2023 Nov 2;15(21):12209-12224. doi: 10.18632/aging.205174.
5
[A preliminary and study of endothelial cell pyroptosis in the periodontal inflammatory environment].[牙周炎炎症环境中内皮细胞焦亡的初步研究]
Zhonghua Kou Qiang Yi Xue Za Zhi. 2024 May 9;59(5):486-495. doi: 10.3760/cma.j.cn112144-20230817-00095.
6
Glycogen synthase kinase-3β (GSK-3β) deficiency inactivates the NLRP3 inflammasome-mediated cell pyroptosis in LPS-treated periodontal ligament cells (PDLCs).糖原合酶激酶-3β(GSK-3β)缺乏可使脂多糖处理的牙周膜细胞(PDLCs)中NLRP3炎性小体介导的细胞焦亡失活。
In Vitro Cell Dev Biol Anim. 2021 Apr;57(4):404-414. doi: 10.1007/s11626-021-00583-5. Epub 2021 Apr 27.
7
Palmitic acid induces GSDMD-mediated pyroptosis in periodontal ligament cells via the NF-κB pathway.软脂酸通过 NF-κB 通路诱导牙周膜细胞中 GSDMD 介导的细胞焦亡。
Oral Dis. 2024 May;30(4):2546-2557. doi: 10.1111/odi.14648. Epub 2023 Jun 25.
8
Gasdermin D is involved in switching from apoptosis to pyroptosis in TLR4-mediated renal tubular epithelial cells injury in diabetic kidney disease.Gasdermin D 参与了 TLR4 介导的糖尿病肾病肾小管上皮细胞损伤中细胞凋亡向细胞焦亡的转换。
Arch Biochem Biophys. 2022 Sep 30;727:109347. doi: 10.1016/j.abb.2022.109347. Epub 2022 Jul 7.
9
Effect of Human Periodontal Ligament Stem Cell-Derived Extracellular Vesicles on Macrophage Pyroptosis and Periodontal Inflammatory Injury in Periodontitis.人牙周膜干细胞来源的细胞外囊泡对牙周炎中巨噬细胞焦亡及牙周组织炎性损伤的影响
Cells Tissues Organs. 2022;211(1):57-72. doi: 10.1159/000519569. Epub 2021 Sep 15.
10
The effects of dimethyl fumarate on cytoplasmic LPS-induced noncanonical pyroptosis in periodontal ligament fibroblasts and dental pulp cells.富马酸二甲酯对牙周膜成纤维细胞和牙髓细胞中细胞质 LPS 诱导的非典型细胞焦亡的影响。
Int Endod J. 2023 Jul;56(7):869-880. doi: 10.1111/iej.13926. Epub 2023 May 6.

引用本文的文献

1
From gum inflammation to oral cancers: pyroptosis as the molecular torchbearer in periodontitis-driven carcinogenesis.从牙龈炎症到口腔癌:焦亡作为牙周炎驱动致癌过程中的分子先驱
Discov Oncol. 2025 Sep 1;16(1):1663. doi: 10.1007/s12672-025-03508-w.
2
Pyroptosis of periodontal ligament stem cells aggravates periodontitis via Piezo1 channel.牙周膜干细胞的焦亡通过Piezo1通道加重牙周炎。
iScience. 2025 Apr 9;28(5):112395. doi: 10.1016/j.isci.2025.112395. eCollection 2025 May 16.
3
XBP1 Knockdown Alleviates Pyroptosis and Promotes Th17/Treg Imbalance in Periodontitis by Inhibiting the IL-17 Signaling Pathway.

本文引用的文献

1
IL-1 Superfamily Members and Periodontal Diseases.白细胞介素-1 超家族成员与牙周病。
J Dent Res. 2020 Dec;99(13):1425-1434. doi: 10.1177/0022034520945209. Epub 2020 Aug 6.
2
Gasdermin D in macrophages restrains colitis by controlling cGAS-mediated inflammation.巨噬细胞中的Gasdermin D通过控制cGAS介导的炎症反应来抑制结肠炎。
Sci Adv. 2020 May 20;6(21):eaaz6717. doi: 10.1126/sciadv.aaz6717. eCollection 2020 May.
3
Relevance of Caspase-1 and Nlrp3 Inflammasome on Inflammatory Bone Resorption in A Murine Model of Periodontitis.
XBP1基因敲低通过抑制IL-17信号通路减轻牙周炎中的细胞焦亡并促进Th17/Treg失衡。
Inflammation. 2025 May 30. doi: 10.1007/s10753-025-02316-2.
4
Roles of Pyroptosis in the Progression of Pulpitis and Apical Periodontitis.焦亡在牙髓炎和根尖周炎进展中的作用
J Inflamm Res. 2025 Mar 7;18:3361-3375. doi: 10.2147/JIR.S507198. eCollection 2025.
5
Estimation of noncanonical pyroptosis biomarkers gasdermin D and caspase 4 in gingiva of periodontitis and diabetes patients: An observational cross-sectional study.牙周炎和糖尿病患者牙龈中非常规焦亡生物标志物Gasdermin D和半胱天冬酶4的评估:一项观察性横断面研究。
J Indian Soc Periodontol. 2024 May-Jun;28(3):297-303. doi: 10.4103/jisp.jisp_92_24. Epub 2024 Dec 2.
6
Immunologic cell deaths: involvement in the pathogenesis and intervention therapy of periodontitis.免疫细胞死亡:参与牙周炎的发病机制及干预治疗
Naunyn Schmiedebergs Arch Pharmacol. 2025 May;398(5):4957-4968. doi: 10.1007/s00210-024-03732-1. Epub 2024 Dec 24.
7
Inflammation and immune response in the development of periodontal disease: a narrative review.牙周病发展中的炎症与免疫反应:一篇叙述性综述
Front Cell Infect Microbiol. 2024 Nov 29;14:1493818. doi: 10.3389/fcimb.2024.1493818. eCollection 2024.
8
ALDH2 alleviates inflammation and facilitates osteogenic differentiation of periodontal ligament stem cells in periodontitis by blocking ferroptosis via activating Nrf2.ALDH2 通过激活 Nrf2 阻断铁死亡从而减轻牙周炎中的炎症反应,并促进牙周韧带干细胞的成骨分化。
Funct Integr Genomics. 2024 Oct 7;24(5):184. doi: 10.1007/s10142-024-01465-1.
9
Hydrogels as a Potential Biomaterial for Multimodal Therapeutic Applications.水凝胶作为一种潜在的多模式治疗应用的生物材料。
Mol Pharm. 2024 Oct 7;21(10):4827-4848. doi: 10.1021/acs.molpharmaceut.4c00595. Epub 2024 Sep 18.
10
PANoptosis: a new insight for oral diseases.PANoptosis:口腔疾病的新见解。
Mol Biol Rep. 2024 Sep 5;51(1):960. doi: 10.1007/s11033-024-09901-y.
Caspase-1 和 Nlrp3 炎性小体在牙周炎小鼠模型中炎症性骨吸收中的相关性。
Sci Rep. 2020 May 8;10(1):7823. doi: 10.1038/s41598-020-64685-y.
4
Caspases in Cell Death, Inflammation, and Pyroptosis.细胞死亡、炎症和细胞焦亡中的半胱氨酸天冬氨酸蛋白酶。
Annu Rev Immunol. 2020 Apr 26;38:567-595. doi: 10.1146/annurev-immunol-073119-095439. Epub 2020 Feb 4.
5
Inflammasomes and their regulation in periodontal disease: A review.炎性小体及其在牙周病中的调控:综述。
J Periodontal Res. 2020 Aug;55(4):473-487. doi: 10.1111/jre.12733. Epub 2020 Jan 20.
6
Cyclic compression emerged dual effects on the osteogenic and osteoclastic status of LPS-induced inflammatory human periodontal ligament cells according to loading force.周期性压力根据加载力对脂多糖诱导的炎性人牙周膜细胞的成骨和破骨状态表现出双重影响。
BMC Oral Health. 2020 Jan 6;20(1):7. doi: 10.1186/s12903-019-0987-y.
7
Herpesvirus-bacteria synergistic interaction in periodontitis.疱疹病毒-细菌在牙周炎中的协同作用。
Periodontol 2000. 2020 Feb;82(1):42-64. doi: 10.1111/prd.12311.
8
Mechanism and Regulation of Gasdermin-Mediated Cell Death.Gasdermin 介导体细胞死亡的机制与调控。
Cold Spring Harb Perspect Biol. 2020 Mar 2;12(3):a036400. doi: 10.1101/cshperspect.a036400.
9
Increased Heart Failure Prevalence in Patients with a High Antibody Level Against Periodontal Pathogen.抗牙周病原体抗体水平高的患者心力衰竭患病率增加。
Int Heart J. 2019 Sep 27;60(5):1142-1146. doi: 10.1536/ihj.19-010. Epub 2019 Aug 23.
10
Magnesium protects against sepsis by blocking gasdermin D N-terminal-induced pyroptosis.镁通过阻断Gasdermin D N端诱导的细胞焦亡来预防脓毒症。
Cell Death Differ. 2020 Feb;27(2):466-481. doi: 10.1038/s41418-019-0366-x. Epub 2019 Jun 17.