Michalska Karolina, Jedrzejczak Robert, Wower Jacek, Chang Changsoo, Baragaña Beatriz, Gilbert Ian H, Forte Barbara, Joachimiak Andrzej
Center for Structural Genomics of Infectious Diseases, Consortium for Advanced Science and Engineering, University of Chicago, Chicago, IL 60667, USA.
Structural Biology Center, X-ray Science Division, Argonne National Laboratory, Lemont, IL 60439, USA.
Nucleic Acids Res. 2021 May 21;49(9):5351-5368. doi: 10.1093/nar/gkab272.
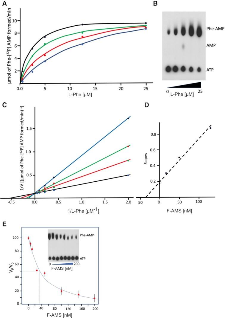
Tuberculosis, caused by Mycobacterium tuberculosis, responsible for ∼1.5 million fatalities in 2018, is the deadliest infectious disease. Global spread of multidrug resistant strains is a public health threat, requiring new treatments. Aminoacyl-tRNA synthetases are plausible candidates as potential drug targets, because they play an essential role in translating the DNA code into protein sequence by attaching a specific amino acid to their cognate tRNAs. We report structures of M. tuberculosis Phe-tRNA synthetase complexed with an unmodified tRNAPhe transcript and either L-Phe or a nonhydrolyzable phenylalanine adenylate analog. High-resolution models reveal details of two modes of tRNA interaction with the enzyme: an initial recognition via indirect readout of anticodon stem-loop and aminoacylation ready state involving interactions of the 3' end of tRNAPhe with the adenylate site. For the first time, we observe the protein gate controlling access to the active site and detailed geometry of the acyl donor and tRNA acceptor consistent with accepted mechanism. We biochemically validated the inhibitory potency of the adenylate analog and provide the most complete view of the Phe-tRNA synthetase/tRNAPhe system to date. The presented topography of amino adenylate-binding and editing sites at different stages of tRNA binding to the enzyme provide insights for the rational design of anti-tuberculosis drugs.
由结核分枝杆菌引起的结核病是最致命的传染病,2018年造成了约150万人死亡。耐多药菌株的全球传播对公共卫生构成威胁,需要新的治疗方法。氨酰-tRNA合成酶是潜在的药物靶点,因为它们通过将特定氨基酸连接到其对应的tRNA上,在将DNA密码翻译成蛋白质序列的过程中发挥着至关重要的作用。我们报告了结核分枝杆菌苯丙氨酰-tRNA合成酶与未修饰的tRNAPhe转录本以及L-苯丙氨酸或不可水解的苯丙氨酸腺苷酸类似物复合的结构。高分辨率模型揭示了tRNA与该酶相互作用的两种模式的细节:通过反密码子茎环的间接识别进行初始识别,以及涉及tRNAPhe 3'末端与腺苷酸位点相互作用的氨酰化就绪状态。我们首次观察到控制进入活性位点的蛋白质门以及与公认机制一致的酰基供体和tRNA受体的详细几何结构。我们通过生化方法验证了腺苷酸类似物的抑制效力,并提供了迄今为止最完整的苯丙氨酰-tRNA合成酶/tRNAPhe系统视图。在tRNA与该酶结合的不同阶段呈现的氨基腺苷酸结合和编辑位点的拓扑结构为抗结核药物的合理设计提供了见解。