Department of Medical and Translational Sciences & Institute of Endocrinology and Experimental Oncology of CNR, University "Federico II", 80131 Naples, Italy.
Institute of Endocrinology and Molecular Oncology of CNR, University "Federico II", 80131 Naples, Italy.
Cells. 2021 Apr 30;10(5):1067. doi: 10.3390/cells10051067.
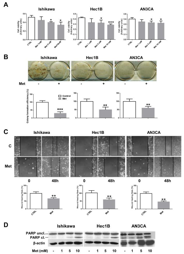
Multiple lines of evidence suggest that metformin, an antidiabetic drug, exerts anti-tumorigenic effects in different types of cancer. Metformin has been reported to affect cancer cells' metabolism and proliferation mainly through the activation of AMP-activated protein kinase (AMPK). Here, we show that metformin inhibits, indeed, endometrial cancer cells' growth and induces apoptosis. More importantly, we report that metformin affects two important pro-survival pathways, such as the Unfolded Protein Response (UPR), following endoplasmic reticulum stress, and the WNT/β-catenin pathway. GRP78, a key protein in the pro-survival arm of the UPR, was indeed downregulated, while GADD153/CHOP, a transcription factor that mediates the pro-apoptotic response of the UPR, was upregulated at both the mRNA and protein level. Furthermore, metformin dramatically inhibited β-catenin mRNA and protein expression. This was paralleled by a reduction in β-catenin transcriptional activity, since metformin inhibited the activity of a TCF/LEF-luciferase promoter. Intriguingly, compound C, a well-known inhibitor of AMPK, was unable to prevent all these effects, suggesting that metformin might inhibit endometrial cancer cells' growth and survival through the modulation of specific branches of the UPR and the inhibition of the Wnt/β-catenin pathway in an AMPK-independent manner. Our findings may provide new insights on the mechanisms of action of metformin and refine the use of this drug in the treatment of endometrial cancer.
有多项证据表明,一种抗糖尿病药物二甲双胍对多种类型的癌症具有抗肿瘤作用。二甲双胍被报道主要通过激活 AMP 激活的蛋白激酶(AMPK)来影响癌细胞的代谢和增殖。在这里,我们表明二甲双胍确实抑制了子宫内膜癌细胞的生长并诱导了细胞凋亡。更重要的是,我们报告称二甲双胍影响了两条重要的生存途径,如内质网应激后的未折叠蛋白反应(UPR)和 WNT/β-连环蛋白途径。GRP78 是 UPR 中生存途径的关键蛋白,其表达确实下调,而 GADD153/CHOP,一种介导 UPR 促凋亡反应的转录因子,在 mRNA 和蛋白水平均上调。此外,二甲双胍还显著抑制了β-连环蛋白的 mRNA 和蛋白表达。这与β-连环蛋白转录活性的降低相平行,因为二甲双胍抑制了 TCF/LEF-荧光素酶启动子的活性。有趣的是,AMPK 的一种知名抑制剂化合物 C 无法阻止所有这些作用,这表明二甲双胍可能通过调节 UPR 的特定分支以及抑制 AMPK 非依赖性的 Wnt/β-连环蛋白途径来抑制子宫内膜癌细胞的生长和存活。我们的发现可能为二甲双胍的作用机制提供新的见解,并完善该药在子宫内膜癌治疗中的应用。