Division of Molecular and Clinical Medicine, Ninewells Hospital and Medical School, University of Dundee, Dundee DD1 9SY, Scotland, UK.
Division of Molecular and Clinical Medicine, Ninewells Hospital and Medical School, University of Dundee, Dundee DD1 9SY, Scotland, UK; MRC Protein Phosphorylation and Ubiquitylation Unit, College of Life Sciences, University of Dundee, Dow Street, Dundee, Scotland, UK.
Redox Biol. 2018 Apr;14:187-197. doi: 10.1016/j.redox.2017.08.018. Epub 2017 Aug 26.
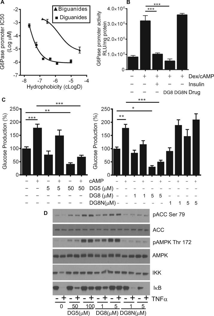
Many guanide-containing drugs are antihyperglycaemic but most exhibit toxicity, to the extent that only the biguanide metformin has enjoyed sustained clinical use. Here, we have isolated unique mitochondrial redox control properties of metformin that are likely to account for this difference. In primary hepatocytes and H4IIE hepatoma cells we found that antihyperglycaemic diguanides DG5-DG10 and the biguanide phenformin were up to 1000-fold more potent than metformin on cell signalling responses, gluconeogenic promoter expression and hepatocyte glucose production. Each drug inhibited cellular oxygen consumption similarly but there were marked differences in other respects. All diguanides and phenformin but not metformin inhibited NADH oxidation in submitochondrial particles, indicative of complex I inhibition, which also corresponded closely with dehydrogenase activity in living cells measured by WST-1. Consistent with these findings, in isolated mitochondria, DG8 but not metformin caused the NADH/NAD couple to become more reduced over time and mitochondrial deterioration ensued, suggesting direct inhibition of complex I and mitochondrial toxicity of DG8. In contrast, metformin exerted a selective oxidation of the mitochondrial NADH/NAD couple, without triggering mitochondrial deterioration. Together, our results suggest that metformin suppresses energy transduction by selectively inducing a state in complex I where redox and proton transfer domains are no longer efficiently coupled.
许多胍类药物具有降血糖作用,但大多数都具有毒性,只有双胍类药物二甲双胍得到了持续的临床应用。在这里,我们发现了二甲双胍独特的线粒体氧化还原调控特性,这可能是造成这种差异的原因。在原代肝细胞和 H4IIE 肝癌细胞中,我们发现降糖双胍 DG5-DG10 和双胍类药物苯乙双胍比二甲双胍在细胞信号反应、糖异生启动子表达和肝细胞葡萄糖产生方面的作用要强 1000 倍。每种药物对细胞耗氧量的抑制作用相似,但在其他方面存在显著差异。所有的双胍类药物和苯乙双胍但不是二甲双胍都抑制了线粒体亚颗粒中的 NADH 氧化,表明复合物 I 受到抑制,这与通过 WST-1 在活细胞中测量的脱氢酶活性也非常吻合。与这些发现一致的是,在分离的线粒体中,DG8 而不是二甲双胍导致 NADH/NAD 对随着时间的推移变得更加还原,随后线粒体恶化,表明 DG8 直接抑制复合物 I 并具有线粒体毒性。相比之下,二甲双胍通过选择性地诱导复合物 I 中一种状态,从而抑制能量转导,在这种状态下,氧化还原和质子转移域不再有效地偶联。综上所述,我们的研究结果表明,二甲双胍通过选择性地诱导复合物 I 中一种状态来抑制能量转导,在这种状态下,氧化还原和质子转移域不再有效地偶联。