• 文献检索
  • 文档翻译
  • 深度研究
  • 学术资讯
  • Suppr Zotero 插件Zotero 插件
  • 邀请有礼
  • 套餐&价格
  • 历史记录
应用&插件
Suppr Zotero 插件Zotero 插件浏览器插件Mac 客户端Windows 客户端微信小程序
定价
高级版会员购买积分包购买API积分包
服务
文献检索文档翻译深度研究API 文档MCP 服务
关于我们
关于 Suppr公司介绍联系我们用户协议隐私条款
关注我们

Suppr 超能文献

核心技术专利:CN118964589B侵权必究
粤ICP备2023148730 号-1Suppr @ 2026

文献检索

告别复杂PubMed语法,用中文像聊天一样搜索,搜遍4000万医学文献。AI智能推荐,让科研检索更轻松。

立即免费搜索

文件翻译

保留排版,准确专业,支持PDF/Word/PPT等文件格式,支持 12+语言互译。

免费翻译文档

深度研究

AI帮你快速写综述,25分钟生成高质量综述,智能提取关键信息,辅助科研写作。

立即免费体验

基于网络的体力活动和久坐时间干预对非运动相关癌症幸存者的可行性、可接受性和初步疗效的初步随机对照试验。

Pilot Randomized Controlled Trial of Feasibility, Acceptability, and Preliminary Efficacy of a Web-Based Physical Activity and Sedentary Time Intervention for Survivors of Physical Inactivity-Related Cancers.

机构信息

Department of Population Science, American Cancer Society, Atlanta, GA, USA.

Departments of Neurology and Rehabilitation Medicine, Emory University, Atlanta, GA, USA.

出版信息

Int J Behav Med. 2022 Apr;29(2):220-229. doi: 10.1007/s12529-021-09999-5. Epub 2021 May 6.

DOI:10.1007/s12529-021-09999-5
PMID:33954891
原文链接:https://pmc.ncbi.nlm.nih.gov/articles/PMC8099708/
Abstract

BACKGROUND

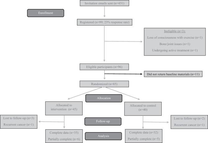
This pilot study explored the feasibility, acceptability, and usability of a web-based intervention for survivors of physical inactivity-related cancers through a two-arm, 12-week randomized controlled trial. Secondarily, this study tested the change in physical activity (PA) and sedentary time with intervention exposure.

METHODS

Prior to randomization to the intervention (n = 45) or behavior "as usual" wait-listed control (n = 40) groups, participants completed baseline surveys and an accelerometer protocol. The intervention focused on increasing PA and decreasing sedentary time through social cognitive theory techniques. Follow-up acceptability/usability surveys (intervention group only) and accelerometers were sent after the intervention period. Information on intervention completion, adverse events, and user statistics were collected to determine feasibility. Median login time and mean acceptability/usability scores were calculated.

RESULTS

Participants (mean age = 60 ± 7 years) included female (n = 80, 94%) and male survivors of breast (82%), colon (6%), endometrial (6%), bladder (4%), and kidney (2%) cancer. Seventy-eight (91.7%) participants returned partially or fully complete post-intervention data. There were no reported injuries or safety concerns. Intervention participants logged into the website for a total of 95 min (Q1, Q3 = 11, 204). System usability scores (72 ± 3) indicated above average usability of the website. Changes in time spent active and sedentary were not statistically significantly different between groups (p = 0.45), but within-group changes suggested intervention group participants spent more time active and less time sedentary after the intervention.

CONCLUSION

Results of this pilot study suggest its feasibility and acceptability for survivors of several inactivity-related cancers. Additional research to determine long-term efficacy is warranted. This low-cost online-only intervention has the potential to have a very broad reach.

TRIAL REGISTRATION

Clinical Trials Number: NCT03983083. Date registered: June 12th, 2019.

摘要

背景

本研究通过一项为期 12 周的两臂随机对照试验,探索了针对缺乏运动相关癌症幸存者的基于网络的干预措施的可行性、可接受性和实用性。其次,本研究测试了干预措施暴露后身体活动(PA)和久坐时间的变化。

方法

在随机分配到干预组(n=45)或行为“照常”候补对照组(n=40)之前,参与者完成基线调查和加速度计方案。干预措施侧重于通过社会认知理论技术增加 PA 和减少久坐时间。干预后,仅向干预组发送后续接受度/实用性调查(接受度/实用性调查)和加速度计。收集有关干预完成情况、不良事件和用户统计数据的信息,以确定可行性。计算中位数登录时间和平均接受度/实用性评分。

结果

参与者(平均年龄 60 ± 7 岁)包括女性(n=80,94%)和男性乳腺癌(82%)、结肠癌(6%)、子宫内膜癌(6%)、膀胱癌(4%)和肾癌(2%)幸存者。78(91.7%)名参与者返回部分或完全完整的干预后数据。没有报告受伤或安全问题。干预组参与者总共登录网站 95 分钟(Q1,Q3=11,204)。系统可用性评分(72 ± 3)表明网站的可用性高于平均水平。组间时间花费在活跃和久坐上的变化无统计学意义(p=0.45),但组内变化表明干预组参与者在干预后花更多的时间活跃和更少的时间久坐。

结论

这项初步研究的结果表明,它对几种与缺乏运动相关的癌症幸存者具有可行性和可接受性。需要进一步研究以确定长期疗效。这种低成本的在线干预措施具有广泛应用的潜力。

试验注册

临床试验编号:NCT03983083。注册日期:2019 年 6 月 12 日。

https://cdn.ncbi.nlm.nih.gov/pmc/blobs/f3e1/8099708/a8eef7f44e89/12529_2021_9999_Fig2_HTML.jpg
https://cdn.ncbi.nlm.nih.gov/pmc/blobs/f3e1/8099708/7517b75504e3/12529_2021_9999_Fig1_HTML.jpg
https://cdn.ncbi.nlm.nih.gov/pmc/blobs/f3e1/8099708/a8eef7f44e89/12529_2021_9999_Fig2_HTML.jpg
https://cdn.ncbi.nlm.nih.gov/pmc/blobs/f3e1/8099708/7517b75504e3/12529_2021_9999_Fig1_HTML.jpg
https://cdn.ncbi.nlm.nih.gov/pmc/blobs/f3e1/8099708/a8eef7f44e89/12529_2021_9999_Fig2_HTML.jpg

相似文献

1
Pilot Randomized Controlled Trial of Feasibility, Acceptability, and Preliminary Efficacy of a Web-Based Physical Activity and Sedentary Time Intervention for Survivors of Physical Inactivity-Related Cancers.基于网络的体力活动和久坐时间干预对非运动相关癌症幸存者的可行性、可接受性和初步疗效的初步随机对照试验。
Int J Behav Med. 2022 Apr;29(2):220-229. doi: 10.1007/s12529-021-09999-5. Epub 2021 May 6.
2
The Hombres Saludables Physical Activity Web-Based and Mobile Phone Intervention: Pilot Randomized Controlled Trial With Latino Men.《健康男士基于网络和移动电话的体力活动干预》:针对拉丁裔男性的试点随机对照试验
J Med Internet Res. 2023 Dec 7;25:e39310. doi: 10.2196/39310.
3
The physicAl aCtivity Counselling for young adult cancEr SurvivorS (ACCESS) trial: A protocol for a parallel, two-arm pilot randomized controlled trial.青少年癌症幸存者身体活动咨询(ACCESS)试验:一项平行、双臂、随机对照试验的方案。
PLoS One. 2022 Dec 30;17(12):e0273045. doi: 10.1371/journal.pone.0273045. eCollection 2022.
4
Pilot randomized trial of a couple-based physical activity videoconference intervention for sedentary cancer survivors.基于夫妻的体力活动视频干预对久坐癌症幸存者的初步随机试验。
Health Psychol. 2018 Sep;37(9):861-865. doi: 10.1037/hea0000608.
5
The usability and preliminary effectiveness of a web-based physical activity intervention in patients with knee and/or hip osteoarthritis.基于网络的体育活动干预在膝和/或髋骨关节炎患者中的可用性和初步效果。
BMC Med Inform Decis Mak. 2013 May 28;13:61. doi: 10.1186/1472-6947-13-61.
6
Feasibility, Acceptability, and Behavioral Outcomes from a Technology-enhanced Behavioral Change Intervention (Prostate 8): A Pilot Randomized Controlled Trial in Men with Prostate Cancer.一项基于技术增强的行为改变干预措施(前列腺癌 8 号)的可行性、可接受性和行为结果:一项针对前列腺癌男性的试点随机对照试验。
Eur Urol. 2019 Jun;75(6):950-958. doi: 10.1016/j.eururo.2018.12.040. Epub 2019 Jan 10.
7
Acceptability and feasibility of an online physical activity program for women over 50: a pilot trial.一项针对50岁以上女性的在线体育活动计划的可接受性和可行性:一项试点试验。
Transl Behav Med. 2022 Feb 16;12(2):225-236. doi: 10.1093/tbm/ibab161.
8
RiseTx: testing the feasibility of a web application for reducing sedentary behavior among prostate cancer survivors receiving androgen deprivation therapy.RiseTx:测试一款网络应用程序减少雄激素剥夺治疗前列腺癌幸存者久坐行为的可行性。
Int J Behav Nutr Phys Act. 2018 Jun 7;15(1):49. doi: 10.1186/s12966-018-0686-0.
9
Feasibility, acceptability and efficacy of a text message-enhanced clinical exercise rehabilitation intervention for increasing 'whole-of-day' activity in people living with and beyond cancer.短信增强型临床运动康复干预对提高癌症患者和康复期人群“全天”活动量的可行性、可接受性和疗效。
BMC Public Health. 2019 Jun 3;19(Suppl 2):542. doi: 10.1186/s12889-019-6767-4.
10
Feasibility, acceptability and efficacy of a web-based computer-tailored physical activity intervention for pregnant women - the Fit4Two randomised controlled trial.一项针对孕妇的基于网络的计算机定制体育活动干预措施的可行性、可接受性和有效性——Fit4Two随机对照试验
BMC Pregnancy Childbirth. 2017 Mar 23;17(1):96. doi: 10.1186/s12884-017-1277-9.

引用本文的文献

1
Understanding for whom, under which circumstances and how sedentary behaviour interventions for older adults work: a realist review.了解针对老年人的久坐行为干预措施对谁有效、在何种情况下有效以及如何起作用:一项现实主义综述。
BMJ Open. 2025 Aug 10;15(8):e095775. doi: 10.1136/bmjopen-2024-095775.
2
Feasibility, safety, and adherence of home-based exercise interventions in people diagnosed with cancer: a systematic review.针对癌症确诊患者的居家运动干预的可行性、安全性及依从性:一项系统综述
J Cancer Surviv. 2025 Mar 22. doi: 10.1007/s11764-025-01778-5.
3
Effects of Using Websites on Physical Activity and Diet Quality for Adults Living With Chronic Health Conditions: Systematic Review and Meta-Analysis.

本文引用的文献

1
A Systematic Review of Electronic Health (eHealth) interventions to improve physical activity in patients with breast cancer.电子健康 (eHealth) 干预措施改善乳腺癌患者身体活动的系统评价
Breast Cancer. 2020 Jan;27(1):25-46. doi: 10.1007/s12282-019-00982-3. Epub 2019 Jun 12.
2
RiseTx: testing the feasibility of a web application for reducing sedentary behavior among prostate cancer survivors receiving androgen deprivation therapy.RiseTx:测试一款网络应用程序减少雄激素剥夺治疗前列腺癌幸存者久坐行为的可行性。
Int J Behav Nutr Phys Act. 2018 Jun 7;15(1):49. doi: 10.1186/s12966-018-0686-0.
3
The Impact of Low Accelerometer Wear Time on the Estimates and Application of Sedentary Behavior and Physical Activity Data in Adults.
使用网站对患有慢性病的成年人的身体活动和饮食质量的影响:系统评价和荟萃分析。
J Med Internet Res. 2023 Oct 19;25:e49357. doi: 10.2196/49357.
4
The "Breast-4Y" web app for breast cancer prevention at young age: Development, evaluation, and validation.用于年轻女性乳腺癌预防的“Breast-4Y”网络应用程序:开发、评估与验证
Internet Interv. 2023 Jul 26;33:100651. doi: 10.1016/j.invent.2023.100651. eCollection 2023 Sep.
5
mHealth Interventions to Promote a Healthy Diet and Physical Activity among Cancer Survivors: A Systematic Review of Randomized Controlled Trials.促进癌症幸存者健康饮食和身体活动的移动健康干预措施:随机对照试验的系统评价
Cancers (Basel). 2022 Aug 6;14(15):3816. doi: 10.3390/cancers14153816.
低加速度计佩戴时间对成年人久坐行为和身体活动数据的估计和应用的影响。
J Phys Act Health. 2017 Dec 1;14(12):919-924. doi: 10.1123/jpah.2016-0584. Epub 2017 Sep 25.
4
The Impact of Exercise on Cancer Mortality, Recurrence, and Treatment-Related Adverse Effects.运动对癌症死亡率、复发率和治疗相关不良反应的影响。
Epidemiol Rev. 2017 Jan 1;39(1):71-92. doi: 10.1093/epirev/mxx007.
5
Feasibility and Preliminary Efficacy of an Online Intervention to Increase Physical Activity in Nova Scotian Cancer Survivors: A Randomized Controlled Trial.一项增加新斯科舍省癌症幸存者身体活动的在线干预措施的可行性和初步疗效:一项随机对照试验
JMIR Cancer. 2015 Nov 23;1(2):e12. doi: 10.2196/cancer.4586.
6
The American Cancer Society's Cancer Prevention Study 3 (CPS-3): Recruitment, study design, and baseline characteristics.美国癌症协会的癌症预防研究3(CPS-3):招募、研究设计及基线特征
Cancer. 2017 Jun 1;123(11):2014-2024. doi: 10.1002/cncr.30561. Epub 2017 Feb 7.
7
Mobile Health Physical Activity Intervention Preferences in Cancer Survivors: A Qualitative Study.癌症幸存者对移动健康身体活动干预的偏好:一项定性研究。
JMIR Mhealth Uhealth. 2017 Jan 24;5(1):e3. doi: 10.2196/mhealth.6970.
8
Use of Theory in Behavior Change Interventions.理论在行为改变干预中的应用。
Health Educ Behav. 2017 Apr;44(2):245-253. doi: 10.1177/1090198116647712. Epub 2016 Jul 10.
9
Taking the next step: a systematic review and meta-analysis of physical activity and behavior change interventions in recent post-treatment breast cancer survivors.迈出下一步:对近期乳腺癌治疗后幸存者的身体活动与行为改变干预措施进行系统评价和荟萃分析。
Breast Cancer Res Treat. 2015 Jan;149(2):331-42. doi: 10.1007/s10549-014-3255-5. Epub 2015 Jan 3.
10
Impact of accelerometer data processing decisions on the sample size, wear time and physical activity level of a large cohort study.加速度计数据处理决策对大型队列研究样本量、佩戴时间和身体活动水平的影响。
BMC Public Health. 2014 Nov 24;14:1210. doi: 10.1186/1471-2458-14-1210.