Suppr超能文献

环境意识与客人访问绿色酒店的意愿:消费价值观的中介作用。

Environmental awareness and guests' intention to visit green hotels: The mediation role of consumption values.

机构信息

Department of Business Administration, Cyprus International University, Mersin, Turkey.

Department of Accounting and Finance, Faculty of Economics and Administrative Sciences, Cyprus International University, Mersin, Turkey.

出版信息

PLoS One. 2021 May 6;16(5):e0248815. doi: 10.1371/journal.pone.0248815. eCollection 2021.

Abstract

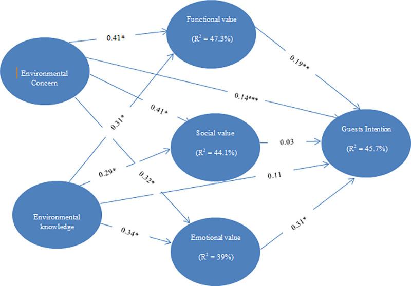
The paper aimed at examining the influence of consumer's environmental awareness on their intention to visit green hotels in north Cyprus, the mediation role of consumption values. Research on eco-friendly hotels stressed that conventional hotels do not make available to consumers the environmental awareness and consumption values, whereas, there is possibility that these benefits might not sit well with the hotel potential consumers. Aside highlighting the features of green hotels, it is imperative to examine how consumers perceive consumption values. A questionnaire-based survey was used to examine the study's objectives. A total of 400 customers at 20 five-stars hotels that were randomly selected across the 3 big cities in north Cyprus (Girne, Lefkosa, and Magusa) were approached and invited to participate. The structural model was tested using structural equation modeling (SEM). The configuration model was analyzed using the partial least square (PLS) method. The finding from the SEM results shows that environmental concern directly and positively influenced the guests' intentions to visit hotels in north Cyprus. Moreover, functional and emotional values were found to mediate the relationship between environmental concern and knowledge on the guests' intention to visit north Cyprus hotels. Finally, the study suggest that the research will be of benefit to the managers of hotels in north Cyprus to know the significance of developing consumer's green awareness and to market it to the customers.

摘要

本文旨在探讨消费者的环境意识对其前往北塞浦路斯绿色酒店意愿的影响,以及消费价值观的中介作用。关于环保酒店的研究强调,传统酒店无法向消费者提供环境意识和消费价值观,而这些益处可能不符合酒店潜在消费者的需求。除了突出绿色酒店的特点外,还必须研究消费者如何感知消费价值观。本研究采用问卷调查法来检验研究目的。在北塞浦路斯的 3 个主要城市(Girne、Lefkosa 和 Magusa),随机抽取了 20 家五星级酒店的 400 名顾客进行调查,并邀请他们参与调查。使用结构方程模型(SEM)检验结构模型。使用偏最小二乘法(PLS)方法分析配置模型。SEM 结果表明,环境关注直接且积极地影响了客人前往北塞浦路斯酒店的意愿。此外,还发现功能和情感价值在环境关注与客人前往北塞浦路斯酒店意愿之间起到了中介作用。最后,本研究建议,该研究将有助于北塞浦路斯酒店的管理者了解培养消费者绿色意识的重要性,并将其推向客户。

https://cdn.ncbi.nlm.nih.gov/pmc/blobs/fbc0/8101960/ed464ddf8218/pone.0248815.g001.jpg

文献AI研究员

20分钟写一篇综述,助力文献阅读效率提升50倍。

立即体验

用中文搜PubMed

大模型驱动的PubMed中文搜索引擎

马上搜索

文档翻译

学术文献翻译模型,支持多种主流文档格式。

立即体验