Suppr超能文献

代谢组学和转录组学分析揭示了布渣叶菠萝杂种叶中花色苷含量和花色苷相关基因。

Metabolome and transcriptome profiling reveals anthocyanin contents and anthocyanin-related genes of chimeric leaves in Ananas comosus var. bracteatus.

机构信息

College of Landscape Architecture, Sichuan Agricultural University, Chengdu, China.

College of Horticulture, South China Agricultural University, Guangzhou, China.

出版信息

BMC Genomics. 2021 May 7;22(1):331. doi: 10.1186/s12864-021-07642-x.

Abstract

BACKGROUND

Ananas comosus var. bracteatus is a colorful plant used as a cut flower or landscape ornamental. The unique foliage color of this plant includes both green and red leaves and, as a trait of interest, deserves investigation. In order to explore the pigments behind the red section of the chimeric leaves, the green and red parts of chimeric leaves of Ananas comosus var. bracteatus were sampled and analyzed at phenotypic, cellular and molecular levels in this study.

RESULTS

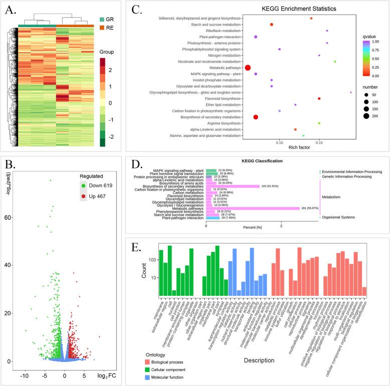
The CIELAB results indicated that the a* values and L* values samples had significant differences between two parts. Freehand sections showed that anthocyanin presented limited accumulation in the green leaf tissues but obviously accumulation in the epidermal cells of red tissues. Transcriptomic and metabolomic analyses were performed by RNA-seq and LC-ESI-MS/MS. Among the 508 identified metabolites, 10 kinds of anthocyanins were detected, with 6 significantly different between the two samples. The cyanidin-3,5-O-diglucoside content that accounts for nearly 95.6% in red samples was significantly higher than green samples. RNA-Seq analyses showed that 11 out of 40 anthocyanin-related genes were differentially expressed between the green and red samples. Transcriptome and metabolome correlations were determined by nine quadrant analyses, and 9 anthocyanin-related genes, including MYB5 and MYB82, were correlated with 7 anthocyanin-related metabolites in the third quadrant in which genes and metabolites showing consistent change. Particularly, the PCCs between these two MYB genes and cyanidin-3,5-O-diglucoside were above 0.95.

CONCLUSION

Phenotypic colors are closely related to the tissue structures of different leaf parts of Ananas comosus var. bracteatus, and two MYB transcription factors might contribute to differences of anthocyanin accumulation in two parts of Ananas comosus var. bracteatus chimeric leaves. This study lay a foundation for further researches on functions of MYBs in Ananas comosus var. bracteatus and provides new insights to anthocyanin accumulation in different parts of chimeric leaves.

摘要

背景

菠萝蜜变种。bracteatus 是一种彩色植物,用作切花或景观观赏植物。该植物独特的叶片颜色包括绿色和红色叶片,作为一个有趣的特征,值得研究。为了探索嵌合叶片红色部分背后的色素,本研究在表型、细胞和分子水平上对菠萝蜜变种。bracteatus 嵌合叶片的绿色和红色部分进行了采样和分析。

结果

CIELAB 结果表明,两个部分的 a* 值和 L* 值样本有显著差异。徒手切片显示,在绿色叶片组织中,花青素积累有限,但在红色组织表皮细胞中明显积累。通过 RNA-seq 和 LC-ESI-MS/MS 进行了转录组和代谢组分析。在鉴定出的 508 种代谢物中,检测到 10 种花青素,其中 6 种在两种样品之间差异显著。红色样品中占近 95.6%的矢车菊素-3,5-O-双葡萄糖苷含量明显高于绿色样品。RNA-seq 分析表明,40 个花青素相关基因中有 11 个在绿色和红色样品之间差异表达。通过九个象限分析确定了转录组和代谢组之间的相关性,在第三象限中,9 个与花青素相关的基因,包括 MYB5 和 MYB82,与 7 个与花青素相关的代谢物相关,在这些基因和代谢物显示一致变化的象限中。特别是,这两个 MYB 基因和矢车菊素-3,5-O-双葡萄糖苷之间的 PCC 均高于 0.95。

结论

表型颜色与菠萝蜜变种。bracteatus 不同叶片部分的组织结构密切相关,两个 MYB 转录因子可能导致菠萝蜜变种。bracteatus 嵌合叶片两部分花青素积累的差异。本研究为进一步研究 MYB 在菠萝蜜变种中的功能奠定了基础。bracteatus,并为嵌合叶片不同部分的花青素积累提供了新的见解。

https://cdn.ncbi.nlm.nih.gov/pmc/blobs/4705/8105979/9751700db900/12864_2021_7642_Fig1_HTML.jpg

文献AI研究员

20分钟写一篇综述,助力文献阅读效率提升50倍。

立即体验

用中文搜PubMed

大模型驱动的PubMed中文搜索引擎

马上搜索

文档翻译

学术文献翻译模型,支持多种主流文档格式。

立即体验