• 文献检索
  • 文档翻译
  • 深度研究
  • 学术资讯
  • Suppr Zotero 插件Zotero 插件
  • 邀请有礼
  • 套餐&价格
  • 历史记录
应用&插件
Suppr Zotero 插件Zotero 插件浏览器插件Mac 客户端Windows 客户端微信小程序
定价
高级版会员购买积分包购买API积分包
服务
文献检索文档翻译深度研究API 文档MCP 服务
关于我们
关于 Suppr公司介绍联系我们用户协议隐私条款
关注我们

Suppr 超能文献

核心技术专利:CN118964589B侵权必究
粤ICP备2023148730 号-1Suppr @ 2026

文献检索

告别复杂PubMed语法,用中文像聊天一样搜索,搜遍4000万医学文献。AI智能推荐,让科研检索更轻松。

立即免费搜索

文件翻译

保留排版,准确专业,支持PDF/Word/PPT等文件格式,支持 12+语言互译。

免费翻译文档

深度研究

AI帮你快速写综述,25分钟生成高质量综述,智能提取关键信息,辅助科研写作。

立即免费体验

动态成人气管可塑性驱动果蝇肠道内稳态变化中的干细胞适应性。

Dynamic adult tracheal plasticity drives stem cell adaptation to changes in intestinal homeostasis in Drosophila.

机构信息

Institute of Cancer Sciences-University of Glasgow, Wolfson Wohl Cancer Research Centre, Glasgow, UK.

Cancer Research UK Beatson Institute, Glasgow, UK.

出版信息

Nat Cell Biol. 2021 May;23(5):485-496. doi: 10.1038/s41556-021-00676-z. Epub 2021 May 10.

DOI:10.1038/s41556-021-00676-z
PMID:33972729
原文链接:https://pmc.ncbi.nlm.nih.gov/articles/PMC7610788/
Abstract

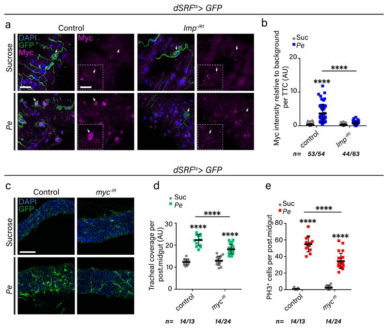
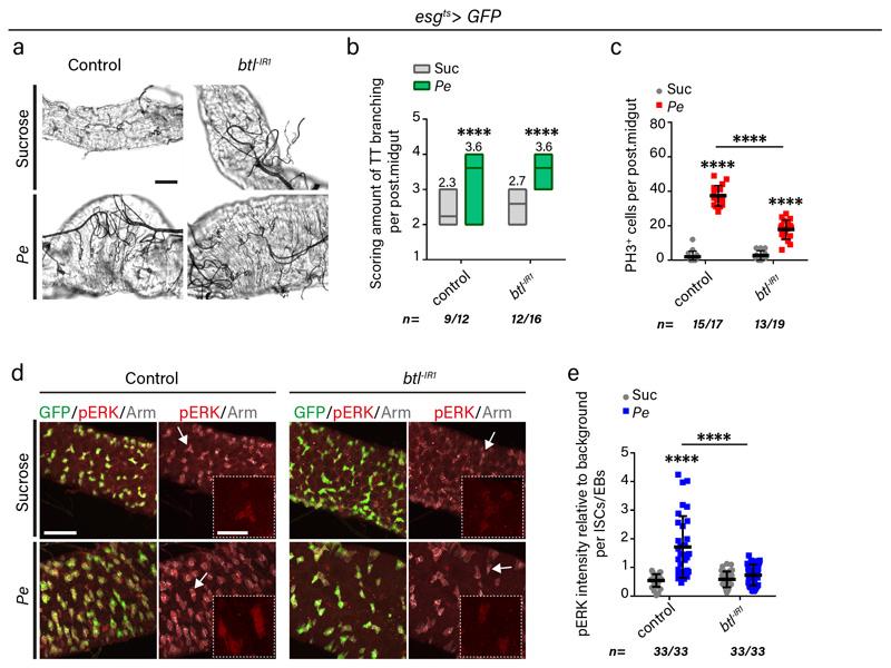
Coordination of stem cell function by local and niche-derived signals is essential to preserve adult tissue homeostasis and organismal health. The vasculature is a prominent component of multiple stem cell niches. However, its role in adult intestinal homeostasis remains largely understudied. Here we uncover a previously unrecognised crosstalk between adult intestinal stem cells in Drosophila and the vasculature-like tracheal system, which is essential for intestinal regeneration. Following damage to the intestinal epithelium, gut-derived reactive oxygen species activate tracheal HIF-1α and bidirectional FGF/FGFR signalling, leading to reversible remodelling of gut-associated terminal tracheal cells and intestinal stem cell proliferation following damage. Unexpectedly, reactive oxygen species-induced adult tracheal plasticity involves downregulation of the tracheal specification factor trachealess (trh) and upregulation of IGF2 messenger RNA-binding protein (IGF2BP2/Imp). Our results reveal an intestine-vasculature inter-organ communication programme that is essential to adapt the stem cell response to the proliferative demands of the intestinal epithelium.

摘要

干细胞功能的协调是通过局部和小生境来源的信号来实现的,这对于维持成人组织内稳态和生物体健康至关重要。脉管系统是多个干细胞小生境的重要组成部分。然而,其在成人肠道内稳态中的作用在很大程度上仍未得到充分研究。在这里,我们揭示了果蝇中成年肠道干细胞与脉管系统样的气管系统之间以前未被识别的相互作用,这对于肠道再生是必不可少的。在肠道上皮损伤后,肠道来源的活性氧激活了气管中的 HIF-1α 和双向 FGF/FGFR 信号,导致肠道相关终末气管细胞的可逆重塑,以及损伤后的肠道干细胞增殖。出乎意料的是,活性氧诱导的成年气管可塑性涉及气管缺失(trh)的下调和 IGF2 信使 RNA 结合蛋白(IGF2BP2/Imp)的上调。我们的结果揭示了一种肠-血管的器官间通讯程序,对于适应干细胞对肠道上皮增殖需求的反应是必不可少的。

https://cdn.ncbi.nlm.nih.gov/pmc/blobs/9b9f/7610788/007a6de8bde5/EMS121498-f007.jpg
https://cdn.ncbi.nlm.nih.gov/pmc/blobs/9b9f/7610788/76f478642ce7/EMS121498-f008.jpg
https://cdn.ncbi.nlm.nih.gov/pmc/blobs/9b9f/7610788/82ffd41ccbd1/EMS121498-f009.jpg
https://cdn.ncbi.nlm.nih.gov/pmc/blobs/9b9f/7610788/3e67d571554c/EMS121498-f010.jpg
https://cdn.ncbi.nlm.nih.gov/pmc/blobs/9b9f/7610788/c6c14e99f52e/EMS121498-f011.jpg
https://cdn.ncbi.nlm.nih.gov/pmc/blobs/9b9f/7610788/8ac7871ceaa8/EMS121498-f012.jpg
https://cdn.ncbi.nlm.nih.gov/pmc/blobs/9b9f/7610788/cba4fead72fd/EMS121498-f013.jpg
https://cdn.ncbi.nlm.nih.gov/pmc/blobs/9b9f/7610788/7d5b4c2856b6/EMS121498-f014.jpg
https://cdn.ncbi.nlm.nih.gov/pmc/blobs/9b9f/7610788/3af08489eede/EMS121498-f001.jpg
https://cdn.ncbi.nlm.nih.gov/pmc/blobs/9b9f/7610788/978b6bd024ab/EMS121498-f002.jpg
https://cdn.ncbi.nlm.nih.gov/pmc/blobs/9b9f/7610788/12e7eb2d7c8c/EMS121498-f003.jpg
https://cdn.ncbi.nlm.nih.gov/pmc/blobs/9b9f/7610788/9e80fd898052/EMS121498-f004.jpg
https://cdn.ncbi.nlm.nih.gov/pmc/blobs/9b9f/7610788/6b18efab890f/EMS121498-f005.jpg
https://cdn.ncbi.nlm.nih.gov/pmc/blobs/9b9f/7610788/e4a68bb9aa38/EMS121498-f006.jpg
https://cdn.ncbi.nlm.nih.gov/pmc/blobs/9b9f/7610788/007a6de8bde5/EMS121498-f007.jpg
https://cdn.ncbi.nlm.nih.gov/pmc/blobs/9b9f/7610788/76f478642ce7/EMS121498-f008.jpg
https://cdn.ncbi.nlm.nih.gov/pmc/blobs/9b9f/7610788/82ffd41ccbd1/EMS121498-f009.jpg
https://cdn.ncbi.nlm.nih.gov/pmc/blobs/9b9f/7610788/3e67d571554c/EMS121498-f010.jpg
https://cdn.ncbi.nlm.nih.gov/pmc/blobs/9b9f/7610788/c6c14e99f52e/EMS121498-f011.jpg
https://cdn.ncbi.nlm.nih.gov/pmc/blobs/9b9f/7610788/8ac7871ceaa8/EMS121498-f012.jpg
https://cdn.ncbi.nlm.nih.gov/pmc/blobs/9b9f/7610788/cba4fead72fd/EMS121498-f013.jpg
https://cdn.ncbi.nlm.nih.gov/pmc/blobs/9b9f/7610788/7d5b4c2856b6/EMS121498-f014.jpg
https://cdn.ncbi.nlm.nih.gov/pmc/blobs/9b9f/7610788/3af08489eede/EMS121498-f001.jpg
https://cdn.ncbi.nlm.nih.gov/pmc/blobs/9b9f/7610788/978b6bd024ab/EMS121498-f002.jpg
https://cdn.ncbi.nlm.nih.gov/pmc/blobs/9b9f/7610788/12e7eb2d7c8c/EMS121498-f003.jpg
https://cdn.ncbi.nlm.nih.gov/pmc/blobs/9b9f/7610788/9e80fd898052/EMS121498-f004.jpg
https://cdn.ncbi.nlm.nih.gov/pmc/blobs/9b9f/7610788/6b18efab890f/EMS121498-f005.jpg
https://cdn.ncbi.nlm.nih.gov/pmc/blobs/9b9f/7610788/e4a68bb9aa38/EMS121498-f006.jpg
https://cdn.ncbi.nlm.nih.gov/pmc/blobs/9b9f/7610788/007a6de8bde5/EMS121498-f007.jpg

相似文献

1
Dynamic adult tracheal plasticity drives stem cell adaptation to changes in intestinal homeostasis in Drosophila.动态成人气管可塑性驱动果蝇肠道内稳态变化中的干细胞适应性。
Nat Cell Biol. 2021 May;23(5):485-496. doi: 10.1038/s41556-021-00676-z. Epub 2021 May 10.
2
Intestinal stem cells in the adult Drosophila midgut.成年果蝇中肠的肠干细胞。
Exp Cell Res. 2011 Nov 15;317(19):2780-8. doi: 10.1016/j.yexcr.2011.07.020. Epub 2011 Aug 11.
3
Remodelling of oxygen-transporting tracheoles drives intestinal regeneration and tumorigenesis in Drosophila.氧气转运的气管重塑驱动果蝇的肠道再生和肿瘤发生。
Nat Cell Biol. 2021 May;23(5):497-510. doi: 10.1038/s41556-021-00674-1. Epub 2021 May 10.
4
Hallmarks of intestinal stem cells.肠干细胞的特征。
Development. 2020 Aug 3;147(15):dev182675. doi: 10.1242/dev.182675.
5
Intestinal epithelium-derived BMP controls stem cell self-renewal in Drosophila adult midgut.肠道上皮来源的骨形态发生蛋白控制果蝇成虫中肠干细胞的自我更新。
Elife. 2014 Mar 11;3:e01857. doi: 10.7554/eLife.01857.
6
Tales from the crypt: intestinal niche signals in tissue renewal, plasticity and cancer.从密码中传出的故事:肠道生态位信号在组织更新、可塑性和癌症中的作用。
Open Biol. 2018 Sep 12;8(9):180120. doi: 10.1098/rsob.180120.
7
Plasticity of Intestinal Epithelium: Stem Cell Niches and Regulatory Signals.肠道上皮细胞的可塑性:干细胞龛和调节信号。
Int J Mol Sci. 2020 Dec 31;22(1):357. doi: 10.3390/ijms22010357.
8
RAL GTPases mediate EGFR-driven intestinal stem cell proliferation and tumourigenesis.RAL GTPases 介导 EGFR 驱动的肠道干细胞增殖和肿瘤发生。
Elife. 2021 Jun 7;10:e63807. doi: 10.7554/eLife.63807.
9
Regulation and plasticity of intestinal stem cells during homeostasis and regeneration.稳态和再生过程中肠道干细胞的调控与可塑性
Development. 2016 Oct 15;143(20):3639-3649. doi: 10.1242/dev.133132.
10
Smooth muscle-specific MMP17 (MT4-MMP) regulates the intestinal stem cell niche and regeneration after damage.平滑肌特异性 MMP17(MT4-MMP)调节肠道干细胞龛和损伤后的再生。
Nat Commun. 2021 Nov 18;12(1):6741. doi: 10.1038/s41467-021-26904-6.

引用本文的文献

1
Polyclonality and metabolic heterogeneity in a colorectal tumor model.结直肠癌肿瘤模型中的多克隆性和代谢异质性
iScience. 2025 Jul 10;28(8):113090. doi: 10.1016/j.isci.2025.113090. eCollection 2025 Aug 15.
2
OocystMeter, a machine-learning algorithm to count and measure oocysts, reveals clustering patterns in the midgut.卵囊计数器是一种用于计数和测量卵囊的机器学习算法,它揭示了中肠中的聚集模式。
bioRxiv. 2025 Jun 29:2025.06.28.662088. doi: 10.1101/2025.06.28.662088.
3
Fat body-derived cytokine Upd2 controls disciplined migration of tracheal stem cells in .

本文引用的文献

1
Cellular and molecular architecture of the intestinal stem cell niche.肠道干细胞龛的细胞和分子结构。
Nat Cell Biol. 2020 Sep;22(9):1033-1041. doi: 10.1038/s41556-020-0567-z. Epub 2020 Sep 3.
2
Differentiation of Human Intestinal Organoids with Endogenous Vascular Endothelial Cells.人肠类器官中内源性血管内皮细胞的分化。
Dev Cell. 2020 Aug 24;54(4):516-528.e7. doi: 10.1016/j.devcel.2020.07.023.
3
Intestinal Regeneration: Regulation by the Microenvironment.肠道再生:微环境的调控。
脂肪体来源的细胞因子Upd2控制气管干细胞在……中的有序迁移。
Elife. 2025 Jun 9;13:RP100037. doi: 10.7554/eLife.100037.
4
Expansion of Drosophila haemocytes using a conditional GeneSwitch driver affects larval haemocyte function, but does not modulate adult lifespan or survival after severe infection.利用条件性基因开关驱动因子扩增果蝇血细胞会影响幼虫血细胞功能,但不会调节成年果蝇的寿命或严重感染后的存活率。
J Exp Biol. 2025 May 1;228(9). doi: 10.1242/jeb.249649. Epub 2025 May 6.
5
Communication between organs defines their sex-specific shapes.器官之间的交流决定了它们的性别特异性形状。
Nature. 2024 Jun;630(8016):307-308. doi: 10.1038/d41586-024-01362-4.
6
The sex of organ geometry.器官几何形状的性别。
Nature. 2024 Jun;630(8016):392-400. doi: 10.1038/s41586-024-07463-4. Epub 2024 May 29.
7
Disruptions in cell fate decisions and transformed enteroendocrine cells drive intestinal tumorigenesis in Drosophila.细胞命运决定的中断和转化的肠内分泌细胞驱动果蝇的肠道肿瘤发生。
Cell Rep. 2023 Nov 28;42(11):113370. doi: 10.1016/j.celrep.2023.113370. Epub 2023 Nov 3.
8
Developmental genetic underpinnings of a symbiosis-associated organ in the fungus-farming ambrosia beetle Euwallacea validus.共生相关器官在菌食性天牛 Euwallacea validus 中的发育遗传基础。
Sci Rep. 2023 Aug 28;13(1):14014. doi: 10.1038/s41598-023-40296-1.
9
EGFR signaling activates intestinal stem cells by promoting mitochondrial biogenesis and β-oxidation.EGFR 信号通过促进线粒体生物发生和β-氧化来激活肠道干细胞。
Curr Biol. 2022 Sep 12;32(17):3704-3719.e7. doi: 10.1016/j.cub.2022.07.003. Epub 2022 Jul 26.
10
Local problems need global solutions: The metabolic needs of regenerating organisms.局部问题需要全球解决方案:再生生物的代谢需求。
Wound Repair Regen. 2022 Nov;30(6):652-664. doi: 10.1111/wrr.13029. Epub 2022 Jun 5.
Dev Cell. 2020 Aug 24;54(4):435-446. doi: 10.1016/j.devcel.2020.07.009.
4
Injured adult neurons regress to an embryonic transcriptional growth state.成年受损神经元退回到胚胎转录生长状态。
Nature. 2020 May;581(7806):77-82. doi: 10.1038/s41586-020-2200-5. Epub 2020 Apr 15.
5
Angiocrine endothelium: from physiology to cancer.血管内分泌内皮细胞:从生理学到癌症。
J Transl Med. 2020 Feb 3;18(1):52. doi: 10.1186/s12967-020-02244-9.
6
Imp/IGF2BP levels modulate individual neural stem cell growth and division through mRNA stability.Imp/IGF2BP水平通过mRNA稳定性调节单个神经干细胞的生长和分裂。
Elife. 2020 Jan 14;9:e51529. doi: 10.7554/eLife.51529.
7
RAL GTPases Drive Intestinal Stem Cell Function and Regeneration through Internalization of WNT Signalosomes.RAL GTPases 通过内化 WNT 信号小体驱动肠道干细胞功能和再生。
Cell Stem Cell. 2019 Apr 4;24(4):592-607.e7. doi: 10.1016/j.stem.2019.02.002. Epub 2019 Mar 7.
8
Anatomy and Physiology of the Digestive Tract of .消化系统的解剖与生理。
Genetics. 2018 Oct;210(2):357-396. doi: 10.1534/genetics.118.300224.
9
Parasitic helminths induce fetal-like reversion in the intestinal stem cell niche.寄生虫诱导肠道干细胞龛中的胎儿样逆转。
Nature. 2018 Jul;559(7712):109-113. doi: 10.1038/s41586-018-0257-1. Epub 2018 Jun 27.
10
Development and Function of the Tracheal System.气管系统的发生和功能。
Genetics. 2018 Jun;209(2):367-380. doi: 10.1534/genetics.117.300167.