Suppr超能文献

肺腺癌中[具体物质]表达增加预示预后不良:基于TCGA数据的生物信息学分析

Increased Expression of in Lung Adenocarcinoma Predicts Poor Prognosis: A Bioinformatics Analysis Based on TCGA Data.

作者信息

Deng Pengbo, Zhou Rongrong, Zhang Jinghui, Cao Liming

机构信息

Department of Respiratory Medicine, National Key Clinical Specialty, Branch of National Clinical Research Center for Respiratory Disease, Xiangya Hospital, Central South University, Changsha, China.

Hunan Provincial Clinical Research Center for Respiratory Diseases, Changsha, China.

出版信息

J Cancer. 2021 Apr 2;12(11):3239-3248. doi: 10.7150/jca.51591. eCollection 2021.

Abstract

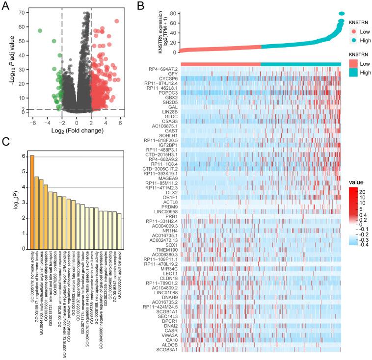
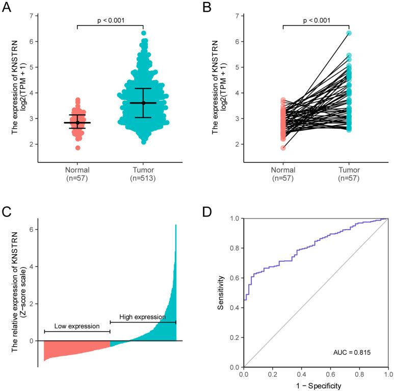
Available evidence indicates that kinetochore-localized astrin/SPAG5-binding protein () is an oncogene in skin carcinoma. This study aimed to evaluate the prognostic value of in lung adenocarcinoma (LUAD) underlying the Cancer Genome Atlas (TCGA) database. The relationship between clinicopathological features and was analyzed with the Wilcoxon signed-rank test and logistic regression. The clinicopathological characteristics associated with overall survival (OS) were evaluated using Cox regression and the Kaplan-Meier method. Gene ontology (GO) analysis, gene set enrichment analysis (GSEA), and single-sample GSEA (ssGSEA) were performed using TCGA data. The expression level was found to be significantly higher in LUAD tissue than in normal lung tissue. Also, it correlated significantly with advanced clinicopathological characteristics. The Kaplan-Meier survival curve revealed a significant relationship of high expression of with poor OS in patients with LUAD. The multivariate Cox regression hazard model demonstrated the expression level as an independent prognostic factor for patients with LUAD. GO and GSEA analyses indicated the involvement of in cell cycle checkpoints, DNA replication, and G2-M checkpoint M phase. Based on ssGSEA analysis, had a positive relationship with Th2 cells and CD56 natural killer cells. The expression levels in several types of immune cells were significantly different. The findings suggested that the increased expression level of was significantly associated with the progression of LUAD and could also serve as a novel prognostic biomarker for patients with LUAD.

摘要

现有证据表明,动粒定位的 astrin/SPAG5 结合蛋白()是皮肤癌中的一种癌基因。本研究旨在基于癌症基因组图谱(TCGA)数据库评估其在肺腺癌(LUAD)中的预后价值。采用 Wilcoxon 符号秩检验和逻辑回归分析临床病理特征与的关系。使用 Cox 回归和 Kaplan-Meier 方法评估与总生存期(OS)相关的临床病理特征。利用 TCGA 数据进行基因本体(GO)分析、基因集富集分析(GSEA)和单样本 GSEA(ssGSEA)。发现 LUAD 组织中的表达水平显著高于正常肺组织。此外,它与晚期临床病理特征显著相关。Kaplan-Meier 生存曲线显示,LUAD 患者中高表达与不良 OS 显著相关。多变量 Cox 回归风险模型表明,表达水平是 LUAD 患者的独立预后因素。GO 和 GSEA 分析表明参与细胞周期检查点、DNA 复制和 G2-M 检查点 M 期。基于 ssGSEA 分析,与 Th2 细胞和 CD56 自然杀伤细胞呈正相关。在几种免疫细胞中的表达水平存在显著差异。研究结果表明,表达水平升高与 LUAD 的进展显著相关,也可作为 LUAD 患者的一种新型预后生物标志物。

https://cdn.ncbi.nlm.nih.gov/pmc/blobs/f984/8100810/9ffff34ea34c/jcav12p3239g001.jpg

文献检索

告别复杂PubMed语法,用中文像聊天一样搜索,搜遍4000万医学文献。AI智能推荐,让科研检索更轻松。

立即免费搜索

文件翻译

保留排版,准确专业,支持PDF/Word/PPT等文件格式,支持 12+语言互译。

免费翻译文档

深度研究

AI帮你快速写综述,25分钟生成高质量综述,智能提取关键信息,辅助科研写作。

立即免费体验