• 文献检索
  • 文档翻译
  • 深度研究
  • 学术资讯
  • Suppr Zotero 插件Zotero 插件
  • 邀请有礼
  • 套餐&价格
  • 历史记录
应用&插件
Suppr Zotero 插件Zotero 插件浏览器插件Mac 客户端Windows 客户端微信小程序
定价
高级版会员购买积分包购买API积分包
服务
文献检索文档翻译深度研究API 文档MCP 服务
关于我们
关于 Suppr公司介绍联系我们用户协议隐私条款
关注我们

Suppr 超能文献

核心技术专利:CN118964589B侵权必究
粤ICP备2023148730 号-1Suppr @ 2026

文献检索

告别复杂PubMed语法,用中文像聊天一样搜索,搜遍4000万医学文献。AI智能推荐,让科研检索更轻松。

立即免费搜索

文件翻译

保留排版,准确专业,支持PDF/Word/PPT等文件格式,支持 12+语言互译。

免费翻译文档

深度研究

AI帮你快速写综述,25分钟生成高质量综述,智能提取关键信息,辅助科研写作。

立即免费体验

环状 RNA 0000215 通过海绵吸附 miR-495-3p 增加 CXCR2 的表达并促进神经胶质瘤细胞的进展。

Circ_0000215 Increases the Expression of CXCR2 and Promoted the Progression of Glioma Cells by Sponging miR-495-3p.

机构信息

Department of Neurosurgery, Second Affiliated Hospital, 223527Xinjiang Medical University, Urumqi, Xinjiang, China.

出版信息

Technol Cancer Res Treat. 2020 Jan-Dec;19:1533033820957026. doi: 10.1177/1533033820957026.

DOI:10.1177/1533033820957026
PMID:33089764
原文链接:https://pmc.ncbi.nlm.nih.gov/articles/PMC7586024/
Abstract

BACKGROUND

In recent years, accumulating studies have found that circular RNA (circRNA) exerts a great effect on tumor progression. Circ_0000215, a novel circRNA, remains largely unknown in terms of its effect and mechanism in glioma.

METHOD

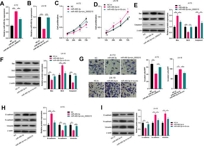
Quantitative real-time polymerase chain reaction (qRT-PCR) was carried out to detect the expressions of circ_0000215, miR-495-3p and CXCR2 in human glial cell line HEB and glioma cell lines (A172, U251, U87, SHG-44, LN-18), human glioma tissues and adjacent healthy tissues. Gain- and loss-assays of circ_0000215 were conducted. Cell proliferation ability was detected via the CCK8 assay, and cell invasion ability was examined by Transwell assay. CXCR2 expression was evaluated via RT-PCR and Western blot. Moreover, bioinformatics was applied to analyze the targeting molecules of circ_0000215 and CXCR2. Verification of the relationship between these molecules were supported through the dual-luciferase reporter gene and RNA immunocoprecipitation (RIP) assay.

RESULTS

Circ_0000215 and CXCR2 were remarkably upregulated in glioma tissues and cells. Overexpression of circ_0000215 notably promoted the proliferation, invasion and epithelial-mesenchymal transition (EMT) but inhibited apoptosis of glioma cells, while knocking down circ_0000215 had the opposite effects. Additionally, miR-495-3p, a sponge RNA of circ_0000215, inhibited the growth, invasion and EMT of glioma cells. Mechanistically, miR-495-3p targeted CXCR2 and negatively regulated CXCR2/PI3K/Akt pathway. However, the effects of miR-495-3p were all dampened by overexpression of circ_0000215.

CONCLUSION

These data demonstrated that circ_0000215 functions as a competitive endogenous RNA by sponging miR-495-3p, thus accelerating glioma progression through CXCR2 axis.

摘要

背景

近年来,越来越多的研究发现环状 RNA(circRNA)对肿瘤进展有很大的影响。环状 RNA_0000215 是一种新型环状 RNA,其在神经胶质瘤中的作用和机制仍知之甚少。

方法

采用实时定量聚合酶链反应(qRT-PCR)检测人神经胶质细胞系 HEB 和神经胶质瘤细胞系(A172、U251、U87、SHG-44、LN-18)、人神经胶质瘤组织和相邻正常组织中 circ_0000215、miR-495-3p 和 CXCR2 的表达。进行 circ_0000215 的增益和缺失实验。通过 CCK8 检测细胞增殖能力,通过 Transwell 检测细胞侵袭能力。通过 RT-PCR 和 Western blot 检测 CXCR2 表达。此外,还应用生物信息学分析 circ_0000215 和 CXCR2 的靶向分子。通过双荧光素酶报告基因和 RNA 免疫沉淀(RIP)实验验证这些分子之间的关系。

结果

circ_0000215 和 CXCR2 在神经胶质瘤组织和细胞中显著上调。circ_0000215 的过表达显著促进了神经胶质瘤细胞的增殖、侵袭和上皮间质转化(EMT),但抑制了细胞凋亡,而敲低 circ_0000215 则产生相反的效果。此外,circ_0000215 的海绵 RNA miR-495-3p 抑制了神经胶质瘤细胞的生长、侵袭和 EMT。机制上,miR-495-3p 靶向 CXCR2 并负调控 CXCR2/PI3K/Akt 通路。然而,过表达 circ_0000215 均减弱了 miR-495-3p 的作用。

结论

这些数据表明,circ_0000215 通过海绵吸附 miR-495-3p 发挥竞争性内源 RNA 的作用,从而通过 CXCR2 轴加速神经胶质瘤的进展。

https://cdn.ncbi.nlm.nih.gov/pmc/blobs/08a5/7586024/ef3c0bff9fb0/10.1177_1533033820957026-fig4.jpg
https://cdn.ncbi.nlm.nih.gov/pmc/blobs/08a5/7586024/ca400e209e16/10.1177_1533033820957026-fig1.jpg
https://cdn.ncbi.nlm.nih.gov/pmc/blobs/08a5/7586024/da3dced7728c/10.1177_1533033820957026-fig2.jpg
https://cdn.ncbi.nlm.nih.gov/pmc/blobs/08a5/7586024/3679af516df7/10.1177_1533033820957026-fig3.jpg
https://cdn.ncbi.nlm.nih.gov/pmc/blobs/08a5/7586024/ef3c0bff9fb0/10.1177_1533033820957026-fig4.jpg
https://cdn.ncbi.nlm.nih.gov/pmc/blobs/08a5/7586024/ca400e209e16/10.1177_1533033820957026-fig1.jpg
https://cdn.ncbi.nlm.nih.gov/pmc/blobs/08a5/7586024/da3dced7728c/10.1177_1533033820957026-fig2.jpg
https://cdn.ncbi.nlm.nih.gov/pmc/blobs/08a5/7586024/3679af516df7/10.1177_1533033820957026-fig3.jpg
https://cdn.ncbi.nlm.nih.gov/pmc/blobs/08a5/7586024/ef3c0bff9fb0/10.1177_1533033820957026-fig4.jpg

相似文献

1
Circ_0000215 Increases the Expression of CXCR2 and Promoted the Progression of Glioma Cells by Sponging miR-495-3p.环状 RNA 0000215 通过海绵吸附 miR-495-3p 增加 CXCR2 的表达并促进神经胶质瘤细胞的进展。
Technol Cancer Res Treat. 2020 Jan-Dec;19:1533033820957026. doi: 10.1177/1533033820957026.
2
Circular RNA circ_0079593 promotes glioma development through regulating KPNA2 expression by sponging miR-499a-5p.环状 RNA circ_0079593 通过海绵吸附 miR-499a-5p 调控 KPNA2 表达促进神经胶质瘤发展。
Eur Rev Med Pharmacol Sci. 2020 Jan;24(3):1288-1301. doi: 10.26355/eurrev_202001_20186.
3
Circular RNA circ_0079593 indicates a poor prognosis and facilitates cell growth and invasion by sponging miR-182 and miR-433 in glioma.环状RNA circ_0079593提示预后不良,并通过海绵吸附miR-182和miR-433促进胶质瘤细胞生长和侵袭。
J Cell Biochem. 2019 Oct;120(10):18005-18013. doi: 10.1002/jcb.29103. Epub 2019 May 30.
4
Circular RNA circ_0001588 sponges miR-211-5p to facilitate the progression of glioblastoma via up-regulating YY1 expression.环状 RNA circ_0001588 通过海绵吸附 miR-211-5p 促进脑胶质母细胞瘤进展,进而上调 YY1 的表达。
J Gene Med. 2021 Oct;23(10):e3371. doi: 10.1002/jgm.3371. Epub 2021 Jul 14.
5
Circular RNA HIPK3 promotes glioma progression by binding to miR-124-3p.环状 RNA HIPK3 通过结合 miR-124-3p 促进神经胶质瘤的进展。
Gene. 2019 Mar 30;690:81-89. doi: 10.1016/j.gene.2018.11.073. Epub 2018 Dec 18.
6
Circ_0007534 Silencing Inhibits the Proliferation, Migration and Invasion and Induces the Apoptosis of Glioma Cells Partly Through Down-Regulating PROX1 Via Elevating miR-22-3p Level.Circ_0007534 通过上调 miR-22-3p 水平下调 PROX1 抑制胶质瘤细胞增殖、迁移和侵袭并诱导其凋亡。
Cell Mol Neurobiol. 2022 Nov;42(8):2819-2832. doi: 10.1007/s10571-021-01150-y. Epub 2021 Sep 18.
7
Circular RNA hsa_circ_0074362 Promotes Glioma Cell Proliferation, Migration, and Invasion by Attenuating the Inhibition of miR-1236-3p on HOXB7 Expression.环状 RNA hsa_circ_0074362 通过减弱 miR-1236-3p 对 HOXB7 表达的抑制作用促进胶质瘤细胞增殖、迁移和侵袭。
DNA Cell Biol. 2018 Nov;37(11):917-924. doi: 10.1089/dna.2018.4311. Epub 2018 Nov 2.
8
Circ-VPS18 Knockdown Enhances TMZ Sensitivity and Inhibits Glioma Progression by MiR-370/RUNX1 Axis.环状VPS18基因敲低通过miR-370/RUNX1轴增强替莫唑胺敏感性并抑制胶质瘤进展
J Mol Neurosci. 2021 Jun;71(6):1234-1244. doi: 10.1007/s12031-020-01749-8. Epub 2020 Nov 13.
9
Circular RNA circ_0074026 indicates unfavorable prognosis for patients with glioma and facilitates oncogenesis of tumor cells by targeting miR-1304 to modulate ERBB4 expression.环状 RNA circ_0074026 表明胶质母细胞瘤患者的预后不良,并通过靶向 miR-1304 调节 ERBB4 表达来促进肿瘤细胞的致癌作用。
J Cell Physiol. 2020 May;235(5):4688-4697. doi: 10.1002/jcp.29347. Epub 2019 Oct 23.
10
Circular RNA has_circ_0000034 accelerates retinoblastoma advancement through the miR-361-3p/ADAM19 axis.环状 RNA 通过 miR-361-3p/ADAM19 轴促进视网膜母细胞瘤进展。
Mol Cell Biochem. 2021 Jan;476(1):69-80. doi: 10.1007/s11010-020-03886-5. Epub 2020 Aug 25.

引用本文的文献

1
Emerging role and clinical applications of circular RNAs in human diseases.环状RNA在人类疾病中的新兴作用及临床应用
Funct Integr Genomics. 2025 Mar 28;25(1):77. doi: 10.1007/s10142-025-01575-4.
2
Long noncoding RNA SNHG4 promotes glioma progression via regulating miR-367-3p/MYO1B axis in zebrafish xenografts.长链非编码RNA SNHG4通过调控斑马鱼异种移植瘤中的miR-367-3p/MYO1B轴促进胶质瘤进展。
Hum Cell. 2025 Feb 14;38(2):53. doi: 10.1007/s13577-025-01183-1.
3
Circular RNAs in EMT-driven metastasis regulation: modulation of cancer cell plasticity, tumorigenesis and therapy resistance.

本文引用的文献

1
The CXCR2/CXCL2 signalling pathway - An alternative therapeutic approach in high-grade glioma.CXCR2/CXCL2 信号通路——高级别神经胶质瘤的一种替代治疗方法。
Eur J Cancer. 2020 Feb;126:106-115. doi: 10.1016/j.ejca.2019.12.005. Epub 2020 Jan 9.
2
IL-8 promotes cell migration through regulating EMT by activating the Wnt/β-catenin pathway in ovarian cancer.白细胞介素-8 通过激活 Wnt/β-连环蛋白通路在卵巢癌中通过调节 EMT 促进细胞迁移。
J Cell Mol Med. 2020 Jan;24(2):1588-1598. doi: 10.1111/jcmm.14848. Epub 2019 Dec 2.
3
circLMTK2 acts as a sponge of miR-150-5p and promotes proliferation and metastasis in gastric cancer.
环状 RNA 在 EMT 驱动的转移调控中的作用:调节癌细胞可塑性、肿瘤发生和治疗抵抗。
Cell Mol Life Sci. 2024 May 11;81(1):214. doi: 10.1007/s00018-024-05236-w.
4
Mechanisms of immune checkpoint inhibitors: insights into the regulation of circular RNAS involved in cancer hallmarks.免疫检查点抑制剂的作用机制:环状 RNA 调控与癌症标志相关的见解。
Cell Death Dis. 2024 Jan 4;15(1):3. doi: 10.1038/s41419-023-06389-5.
5
MicroRNA-495: a therapeutic and diagnostic tumor marker.微小 RNA-495:一种治疗和诊断肿瘤的标志物。
J Mol Histol. 2023 Dec;54(6):559-578. doi: 10.1007/s10735-023-10159-0. Epub 2023 Sep 28.
6
Circular RNAs Involved in the Regulation of the Age-Related Pathways.环状 RNA 参与调控与年龄相关的通路。
Int J Mol Sci. 2022 Sep 9;23(18):10443. doi: 10.3390/ijms231810443.
7
Role of Circular RNA in Brain Tumor Development.环状 RNA 在脑肿瘤发展中的作用。
Cells. 2022 Jul 6;11(14):2130. doi: 10.3390/cells11142130.
8
NUP160 knockdown inhibits the progression of diabetic nephropathy and .核孔蛋白160(NUP160)基因敲低抑制糖尿病肾病进展 以及 。 (注:原文似乎不完整,翻译后的内容根据现有英文尽可能准确呈现,但句末“以及”后面的内容缺失)
Regen Ther. 2022 Jun 17;21:87-95. doi: 10.1016/j.reth.2022.05.011. eCollection 2022 Dec.
9
Roles of circular RNAs in regulating the development of glioma.环状RNA在调节胶质瘤发生发展中的作用。
J Cancer Res Clin Oncol. 2023 Mar;149(3):979-993. doi: 10.1007/s00432-022-04136-5. Epub 2022 Jul 1.
10
Circular RNAs and glioblastoma multiforme: focus on molecular mechanisms.环状 RNA 与多形性胶质母细胞瘤:聚焦于分子机制。
Cell Commun Signal. 2022 Jan 28;20(1):13. doi: 10.1186/s12964-021-00809-9.
环状 RNA LMTK2 通过吸附 miR-150-5p 促进胃癌的增殖和转移。
Mol Cancer. 2019 Nov 14;18(1):162. doi: 10.1186/s12943-019-1081-4.
4
Interleukin-8 promotes integrin β3 upregulation and cell invasion through PI3K/Akt pathway in hepatocellular carcinoma.白细胞介素-8 通过 PI3K/Akt 通路促进肝癌细胞整合素 β3 的上调和细胞侵袭。
J Exp Clin Cancer Res. 2019 Nov 4;38(1):449. doi: 10.1186/s13046-019-1455-x.
5
Circ-SMARCA5 suppresses progression of multiple myeloma by targeting miR-767-5p.环状 RNA-SMARCA5 通过靶向 miR-767-5p 抑制多发性骨髓瘤的进展。
BMC Cancer. 2019 Oct 10;19(1):937. doi: 10.1186/s12885-019-6088-0.
6
circPTN sponges miR-145-5p/miR-330-5p to promote proliferation and stemness in glioma.环状 RNA 结合蛋白 PTN 通过海绵吸附 miR-145-5p/miR-330-5p 促进胶质瘤的增殖和干性。
J Exp Clin Cancer Res. 2019 Sep 11;38(1):398. doi: 10.1186/s13046-019-1376-8.
7
circ_0001730 promotes proliferation and invasion via the miR-326/Wnt7B axis in glioma cells.环状 RNA 0001730 通过 miR-326/Wnt7B 轴促进胶质瘤细胞的增殖和侵袭。
Epigenomics. 2019 Aug;11(11):1335-1352. doi: 10.2217/epi-2019-0121. Epub 2019 Jul 15.
8
NEAT1 promotes colon cancer progression through sponging miR-495-3p and activating CDK6 in vitro and in vivo.NEAT1 通过在体外和体内吸附 miR-495-3p 并激活 CDK6 促进结肠癌的进展。
J Cell Physiol. 2019 Nov;234(11):19582-19591. doi: 10.1002/jcp.28557. Epub 2019 Jun 7.
9
LIM and SH3 protein 1 induces glioma growth and invasion through PI3K/AKT signaling and epithelial-mesenchymal transition.LIM 和 SH3 蛋白 1 通过 PI3K/AKT 信号通路和上皮-间充质转化诱导胶质瘤的生长和侵袭。
Biomed Pharmacother. 2019 Aug;116:109013. doi: 10.1016/j.biopha.2019.109013. Epub 2019 May 27.
10
Hypoxia-induced microRNA-141 regulates trophoblast apoptosis, invasion, and vascularization by blocking CXCL12β/CXCR2/4 signal transduction.缺氧诱导的 microRNA-141 通过阻断 CXCL12β/CXCR2/4 信号转导调节滋养细胞凋亡、侵袭和血管生成。
Biomed Pharmacother. 2019 Aug;116:108836. doi: 10.1016/j.biopha.2019.108836. Epub 2019 Apr 17.