Suppr超能文献

C646 抑制 G2/M 细胞周期相关蛋白并增强胰腺癌的抗肿瘤作用。

C646 inhibits G2/M cell cycle-related proteins and potentiates anti-tumor effects in pancreatic cancer.

机构信息

Department of Hepatobiliary and Pancreatic Surgery, Graduate School of Medicine, Tokyo Medical and Dental University, 1-5-45 Yushima, Bunkyo-ku, Tokyo, 113-8519, Japan.

Department of Surgery, College of Human Medicine, Michigan State University, Lansing, MI, USA.

出版信息

Sci Rep. 2021 May 12;11(1):10078. doi: 10.1038/s41598-021-89530-8.

Abstract

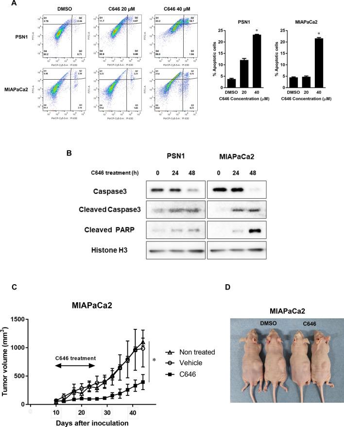
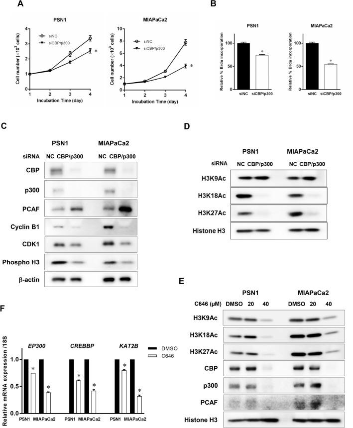
The activity of histone acetyltransferases (HATs) plays a central role in an epigenetic modification in cooperation with HDACs (histone deacetyl transferases). It is likely that malfunction of this enzymatic machinery controlling epigenetic modification is relevant to carcinogenesis and tumor progression. However, in pancreatic cancer, the clinical relevance of HAT activity and histone acetylation has remained unclear. We identified that H3 acetylation was expressed in all pancreatic cancer patients, indicating that H3 acetylation may be essential in pancreatic cancer cells. We also found that the HAT inhibitor C646 augmented anti-tumor effects in vitro by inhibiting cell proliferation and cell cycle progression concomitantly with suppression of acetylated H3K9 and H3K27 expression. C646 or p300 and CBP (CREB-binding protein)-specific siRNA treatment inhibited the transcription of the G2/M cell cycle regulatory proteins cyclin B1 and CDK1 (cyclin-dependent kinase 1). C646 treatment also inhibited tumor growth in vivo in a xenograft mouse model. C646 could be an effective therapeutic agent for pancreatic cancer. The epigenetic status of pancreatic cancers based on their level of histone H3 acetylation may influence patient survival. Epigenetic stratification according to H3K27 acetylation could be useful for predicting disease prognosis as well as the therapeutic efficacy of C646 in pancreatic cancer.

摘要

组蛋白乙酰转移酶 (HATs) 的活性与 HDACs(组蛋白去乙酰化转移酶)合作,在表观遗传修饰中发挥核心作用。这种控制表观遗传修饰的酶机制的功能障碍与致癌作用和肿瘤进展可能相关。然而,在胰腺癌中,HAT 活性和组蛋白乙酰化的临床相关性仍不清楚。我们发现所有胰腺癌患者均表达 H3 乙酰化,这表明 H3 乙酰化可能是胰腺癌细胞所必需的。我们还发现 HAT 抑制剂 C646 通过抑制细胞增殖和细胞周期进程,同时抑制乙酰化 H3K9 和 H3K27 的表达,在体外增强了抗肿瘤作用。C646 或 p300 和 CBP(CREB 结合蛋白)特异性 siRNA 处理抑制了 G2/M 细胞周期调控蛋白 cyclin B1 和 CDK1(细胞周期蛋白依赖性激酶 1)的转录。C646 处理还抑制了异种移植小鼠模型中的体内肿瘤生长。C646 可能是治疗胰腺癌的有效治疗剂。基于组蛋白 H3 乙酰化水平的胰腺癌的表观遗传状态可能会影响患者的生存。根据 H3K27 乙酰化进行表观遗传分层可能有助于预测疾病预后以及 C646 在胰腺癌中的治疗效果。

https://cdn.ncbi.nlm.nih.gov/pmc/blobs/9927/8115044/2d2a31552951/41598_2021_89530_Fig1_HTML.jpg

文献检索

告别复杂PubMed语法,用中文像聊天一样搜索,搜遍4000万医学文献。AI智能推荐,让科研检索更轻松。

立即免费搜索

文件翻译

保留排版,准确专业,支持PDF/Word/PPT等文件格式,支持 12+语言互译。

免费翻译文档

深度研究

AI帮你快速写综述,25分钟生成高质量综述,智能提取关键信息,辅助科研写作。

立即免费体验