Guangdong Key Laboratory for Biomedical Measurements and Ultrasound Imaging, School of Biomedical Engineering, Health Science Center, Shenzhen University, Shenzhen, 518060, China.
State Key Laboratory of Metal Matrix Composites, School of Materials Science and Engineering, Shanghai Jiao Tong University, Shanghai, 200240, China.
J Nanobiotechnology. 2021 May 13;19(1):137. doi: 10.1186/s12951-021-00884-7.
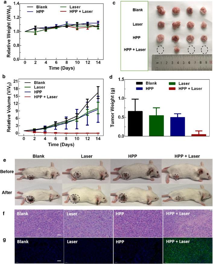
Photothermal therapy has attracted extensive attentions in cancer treatment due to its precise spatial-temporal controllability, minimal invasiveness, and negligible side effects. However, two major deficiencies, unsatisfactory heat conversion efficiency and limited tissue penetration depth, hugely impeded its clinical application. In this work, hollow carbon nanosphere modified with polyethylene glycol-graft-polyethylenimine (HPP) was elaborately synthesized. The synthesized HPP owns outstanding physical properties as a photothermal agent, such as uniform core-shell structure, good biocompatibility and excellent heat conversion efficiency. Upon NIR-II laser irradiation, the intracellular HPP shows excellent photothermal activity towards cancer cell killing. In addition, depending on the large internal cavity of HPP, the extended biomedical application as drug carrier was also demonstrated. In general, the synthesized HPP holds a great potential in NIR-II laser-activated cancer photothermal therapy.
光热疗法因其精确的时空可控性、微创性和极小的副作用,在癌症治疗中引起了广泛关注。然而,两个主要的缺陷,即不尽人意的热转换效率和有限的组织穿透深度,极大地阻碍了其临床应用。在这项工作中,精心合成了用聚乙二醇接枝聚乙烯亚胺修饰的空心碳纳米球(HPP)。合成的 HPP 作为光热剂具有出色的物理性质,如均匀的核壳结构、良好的生物相容性和优异的热转换效率。在近红外二区激光照射下,HPP 表现出优异的光热活性,可有效杀伤癌细胞。此外,基于 HPP 的大内腔,还展示了其作为药物载体的扩展的生物医学应用。总的来说,合成的 HPP 在近红外二区激光激活的癌症光热治疗中具有很大的应用潜力。