Suppr超能文献

搜风散结方通过抑制Th17细胞分化减轻小鼠胶原诱导性关节炎。

Soufeng sanjie formula alleviates collagen-induced arthritis in mice by inhibiting Th17 cell differentiation.

作者信息

Hua Di, Yang Jie, Meng Qinghai, Ling Yuanyuan, Wei Qin, Wang Zhigang, Wei Qingyun, Chen Jiao, Ye Juan, Han Xuan, Su Kelei, Kong Weikang, Xu Chao, Cao Peng, Hu Chunping

机构信息

Affiliated Hospital of Integrated Traditional Chinese and Western Medicine, Nanjing University of Chinese Medicine, Nanjing, 210028, China.

College of Pharmacy, Nanjing University of Chinese Medicine, Nanjing, 210023, China.

出版信息

Chin Med. 2021 May 13;16(1):39. doi: 10.1186/s13020-021-00448-9.

Abstract

BACKGROUND

Rheumatoid arthritis (RA) is a chronic autoimmune disease. Soufeng sanjie formula (SF), which is composed of scolopendra (dried body of Scolopendra subspinipes mutilans L. Koch), scorpion (dried body of Buthus martensii Karsch), astragali radix (dried root of Astragalus membranaceus (Fisch.) Bge), and black soybean seed coats (seed coats of Glycine max (L.) Merr), is a traditional Chinese prescription for treating RA. However, the mechanism of SF in treating RA remains unclear. This study was aim to investigate the anti-arthritic effects of SF in a collagen-induced arthritis (CIA) mouse model and explore the mechanism by which SF alleviates arthritis in CIA mice.

METHODS

For in vivo studies, female DBA/1J mice were used to establish the CIA model, and either SF (183 or 550 mg/kg/day) or methotrexate (MTX, 920 mg/kg, twice/week) was orally administered to the mice from the day of arthritis onset. After administration for 30 days, degree of ankle joint destruction and serum levels of IgG and inflammatory cytokines were determined. The balance of Th17/Treg cells in the spleen and lymph nodes was analyzed using flow cytometry. Moreover, the expression levels of retinoic acid receptor-related orphan nuclear receptor (ROR) γt and phosphorylated STAT3 (pSTAT3, Tyr705) in the spleen were detected by immunohistochemistry. Furthermore, the effect of SF on Th17 cells differentiation in vitro was investigated in CD4 T cells under Th17 polarization conditions.

RESULTS

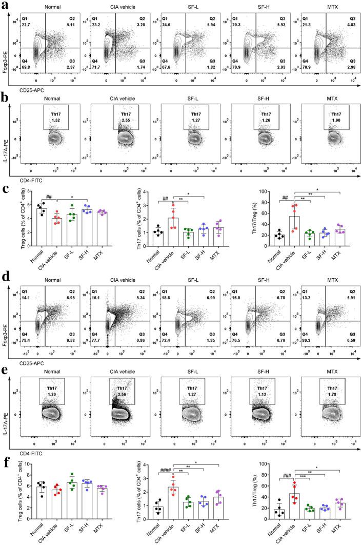
SF decreased the arthritis score, ameliorated paw swelling, and reduced cartilage loss in the joint of CIA mice. In addition, SF decreased the levels of bovine collagen-specific IgG in sera of CIA mice. SF decreased the levels of inflammatory cytokines (TNF-α, IL-6, and IL-17A) and increased the level of IL-10 both in the sera and the joint of CIA mice. Moreover, SF treatment rebalanced the Th17/Treg ratio in the spleen and lymph nodes of CIA mice. SF also reduced the expression levels of ROR γt and pSTAT3 (Tyr705) in the spleen of CIA mice. In vitro, SF treatment reduced Th17 cell generation and IL-17A production and inhibited the expression of RORγt, IRF4, IL-17A, and pSTAT3 (Tyr705) under Th17 polarization conditions.

CONCLUSIONS

Our results suggest that SF exhibits anti-arthritic effects and restores Th17/Treg homeostasis in CIA mice by inhibiting Th17 cell differentiation.

摘要

背景

类风湿关节炎(RA)是一种慢性自身免疫性疾病。搜风散结方(SF)由全蝎(东亚钳蝎干燥体)、蜈蚣(少棘蜈蚣干燥体)、黄芪(膜荚黄芪干燥根)和黑大豆皮(大豆干燥种皮)组成,是治疗RA的传统中药方剂。然而,SF治疗RA的机制尚不清楚。本研究旨在探讨SF在胶原诱导性关节炎(CIA)小鼠模型中的抗关节炎作用,并探索SF减轻CIA小鼠关节炎的机制。

方法

在体内研究中,使用雌性DBA/1J小鼠建立CIA模型,从关节炎发作之日起给小鼠口服SF(183或550mg/kg/天)或甲氨蝶呤(MTX,920mg/kg,每周两次)。给药30天后,测定踝关节破坏程度以及血清中IgG和炎性细胞因子水平。使用流式细胞术分析脾脏和淋巴结中Th17/Treg细胞的平衡。此外,通过免疫组织化学检测脾脏中视黄酸受体相关孤儿核受体(ROR)γt和磷酸化STAT3(pSTAT3,Tyr705)的表达水平。此外,在Th17极化条件下,研究SF对CD4 T细胞中Th17细胞分化的体外影响。

结果

SF降低了CIA小鼠的关节炎评分,改善了爪肿胀,并减少了关节软骨损伤。此外,SF降低了CIA小鼠血清中牛胶原蛋白特异性IgG的水平。SF降低了CIA小鼠血清和关节中炎性细胞因子(TNF-α、IL-6和IL-17A)的水平,并提高了IL-10的水平。此外,SF治疗使CIA小鼠脾脏和淋巴结中的Th17/Treg比例恢复平衡。SF还降低了CIA小鼠脾脏中RORγt和pSTAT3(Tyr705)的表达水平。在体外,SF处理减少了Th17细胞的生成和IL-17A的产生,并在Th17极化条件下抑制了RORγt、IRF4、IL-17A和pSTAT3(Tyr705)的表达。

结论

我们的结果表明,SF具有抗关节炎作用,并通过抑制Th17细胞分化恢复CIA小鼠的Th17/Treg稳态。

https://cdn.ncbi.nlm.nih.gov/pmc/blobs/0e01/8117632/f7493268d844/13020_2021_448_Figa_HTML.jpg

文献检索

告别复杂PubMed语法,用中文像聊天一样搜索,搜遍4000万医学文献。AI智能推荐,让科研检索更轻松。

立即免费搜索

文件翻译

保留排版,准确专业,支持PDF/Word/PPT等文件格式,支持 12+语言互译。

免费翻译文档

深度研究

AI帮你快速写综述,25分钟生成高质量综述,智能提取关键信息,辅助科研写作。

立即免费体验