Suppr超能文献

高产和低产长顺绿壳蛋鸡卵巢组织的转录组分析。

Transcriptome analysis of ovary tissues from low- and high-yielding Changshun green-shell laying hens.

机构信息

College of Biological Science and Agriculture, Qiannan Normal University for Nationalities Duyun, Jianjiang Road 5, 558000, Duyun, China.

Library, Qiannan Normal University for Nationalities, 558000, Duyun, China.

出版信息

BMC Genomics. 2021 May 14;22(1):349. doi: 10.1186/s12864-021-07688-x.

Abstract

BACKGROUND

Changshun green-shell laying hens are unique to Guizhou Province, China, and have high egg quality. Improving egg production performance has become an important breeding task, and in recent years, the development of high-throughput sequencing technology provides a fast and exact method for genetic selection. Therefore, we aimed to use this technology to analyze the differences between the ovarian mRNA transcriptome of low and high-yield Changshun green-shell layer hens, identify critical pathways and candidate genes involved in controlling the egg production rate, and provide basic data for layer breeding.

RESULTS

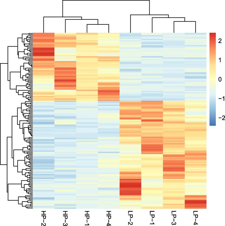
The egg production rates of the low egg production group (LP) and the high egg production group (HP) were 68.00 ± 5.56 % and 93.67 ± 7.09 %, with significant differences between the groups (p < 0.01). Moreover, the egg weight, shell thickness, strength and layer weight of the LP were significantly greater than those of the HP (p < 0.05). More than 41 million clean reads per sample were obtained, and more than 90 % of the clean reads were mapped to the Gallus gallus genome. Further analysis identified 142 differentially expressed genes (DEGs), and among them, 55 were upregulated and 87 were downregulated in the ovaries. KEGG pathway enrichment analysis identified 9 significantly enriched pathways, with the neuroactive ligand-receptor interaction pathway being the most enriched. GO enrichment analysis indicated that the GO term transmembrane receptor protein tyrosine kinase activity, and the DEGs identified in this GO term, including PRLR, NRP1, IL15, BANK1, NTRK1, CCK, and HGF may be associated with crucial roles in the regulation of egg production.

CONCLUSIONS

The above-mentioned DEGs may be relevant for the molecular breeding of Changshun green-shell laying hens. Moreover, enrichment analysis indicated that the neuroactive ligand-receptor interaction pathway and receptor protein tyrosine kinases may play crucial roles in the regulation of ovarian function and egg production.

摘要

背景

长顺绿壳蛋鸡是中国贵州省的特色鸡种,具有较高的蛋品质。提高产蛋性能已成为重要的选育任务,近年来高通量测序技术的发展为遗传选择提供了快速、准确的方法。因此,我们旨在利用该技术分析低产和高产长顺绿壳蛋鸡卵巢 mRNA 转录组的差异,鉴定控制产蛋率的关键途径和候选基因,为蛋鸡育种提供基础数据。

结果

低产蛋组(LP)和高产蛋组(HP)的产蛋率分别为 68.00±5.56%和 93.67±7.09%,两组间差异显著(p<0.01)。此外,LP 的蛋重、蛋壳厚度、强度和层重均显著大于 HP(p<0.05)。每个样本获得超过 4100 万个清洁读数,超过 90%的清洁读数映射到 Gallus gallus 基因组。进一步分析鉴定出 142 个差异表达基因(DEGs),其中卵巢中上调的有 55 个,下调的有 87 个。KEGG 通路富集分析鉴定出 9 个显著富集通路,其中神经活性配体-受体相互作用通路最为富集。GO 富集分析表明,GO 术语跨膜受体蛋白酪氨酸激酶活性,以及在该 GO 术语中鉴定的 DEGs,包括 PRLR、NRP1、IL15、BANK1、NTRK1、CCK 和 HGF,可能与调节产蛋的关键作用有关。

结论

上述 DEGs 可能与长顺绿壳蛋鸡的分子育种有关。此外,富集分析表明,神经活性配体-受体相互作用通路和受体蛋白酪氨酸激酶可能在调节卵巢功能和产蛋率方面发挥关键作用。

https://cdn.ncbi.nlm.nih.gov/pmc/blobs/9e1e/8122536/1d9e8a11db8a/12864_2021_7688_Fig1_HTML.jpg

文献AI研究员

20分钟写一篇综述,助力文献阅读效率提升50倍。

立即体验

用中文搜PubMed

大模型驱动的PubMed中文搜索引擎

马上搜索

文档翻译

学术文献翻译模型,支持多种主流文档格式。

立即体验