• 文献检索
  • 文档翻译
  • 深度研究
  • 学术资讯
  • Suppr Zotero 插件Zotero 插件
  • 邀请有礼
  • 套餐&价格
  • 历史记录
应用&插件
Suppr Zotero 插件Zotero 插件浏览器插件Mac 客户端Windows 客户端微信小程序
定价
高级版会员购买积分包购买API积分包
服务
文献检索文档翻译深度研究API 文档MCP 服务
关于我们
关于 Suppr公司介绍联系我们用户协议隐私条款
关注我们

Suppr 超能文献

核心技术专利:CN118964589B侵权必究
粤ICP备2023148730 号-1Suppr @ 2026

文献检索

告别复杂PubMed语法,用中文像聊天一样搜索,搜遍4000万医学文献。AI智能推荐,让科研检索更轻松。

立即免费搜索

文件翻译

保留排版,准确专业,支持PDF/Word/PPT等文件格式,支持 12+语言互译。

免费翻译文档

深度研究

AI帮你快速写综述,25分钟生成高质量综述,智能提取关键信息,辅助科研写作。

立即免费体验

miRNA 为中心的 ceRNA 调控网络与疲劳关系的研究

Study on the Relationship between the miRNA-centered ceRNA Regulatory Network and Fatigue.

机构信息

College of Traditional Chinese Medicine, Beijing University of Chinese Medicine, Beijing, China.

出版信息

J Mol Neurosci. 2021 Oct;71(10):1967-1974. doi: 10.1007/s12031-021-01845-3. Epub 2021 May 16.

DOI:10.1007/s12031-021-01845-3
PMID:33993410
原文链接:https://pmc.ncbi.nlm.nih.gov/articles/PMC8500871/
Abstract

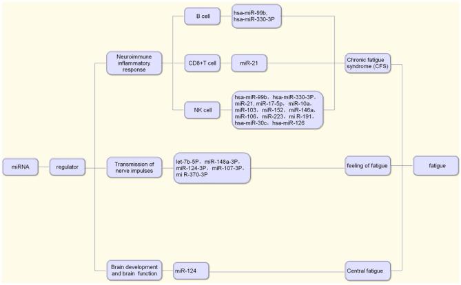
In recent years, the incidence of fatigue has been increasing, and the effective prevention and treatment of fatigue has become an urgent problem. As a result, the genetic research of fatigue has become a hot spot. Transcriptome-level regulation is the key link in the gene regulatory network. The transcriptome includes messenger RNAs (mRNAs) and noncoding RNAs (ncRNAs). MRNAs are common research targets in gene expression profiling. Noncoding RNAs, including miRNAs, lncRNAs, circRNAs and so on, have been developed rapidly. Studies have shown that miRNAs are closely related to the occurrence and development of fatigue. MiRNAs can regulate the immune inflammatory reaction in the central nervous system (CNS), regulate the transmission of nerve impulses and gene expression, regulate brain development and brain function, and participate in the occurrence and development of fatigue by regulating mitochondrial function and energy metabolism. LncRNAs can regulate dopaminergic neurons to participate in the occurrence and development of fatigue. This has certain value in the diagnosis of chronic fatigue syndrome (CFS). CircRNAs can participate in the occurrence and development of fatigue by regulating the NF-κB pathway, TNF-α and IL-1β. The ceRNA hypothesis posits that in addition to the function of miRNAs in unidirectional regulation, mRNAs, lncRNAs and circRNAs can regulate gene expression by competitive binding with miRNAs, forming a ceRNA regulatory network with miRNAs. Therefore, we suggest that the miRNA-centered ceRNA regulatory network is closely related to fatigue. At present, there are few studies on fatigue-related ncRNA genes, and most of these limited studies are on miRNAs in ncRNAs. However, there are a few studies on the relationship between lncRNAs, cirRNAs and fatigue. Less research is available on the pathogenesis of fatigue based on the ceRNA regulatory network. Therefore, exploring the complex mechanism of fatigue based on the ceRNA regulatory network is of great significance. In this review, we summarize the relationship between miRNAs, lncRNAs and circRNAs in ncRNAs and fatigue, and focus on exploring the regulatory role of the miRNA-centered ceRNA regulatory network in the occurrence and development of fatigue, in order to gain a comprehensive, in-depth and new understanding of the essence of the fatigue gene regulatory network.

摘要

近年来,疲劳的发病率不断上升,有效预防和治疗疲劳已成为当务之急。因此,疲劳的遗传研究成为热点。转录组水平调节是基因调控网络中的关键环节。转录组包括信使 RNA(mRNA)和非编码 RNA(ncRNA)。mRNA 是基因表达谱研究的常见靶点。非编码 RNA 包括 miRNA、lncRNA、circRNA 等,发展迅速。研究表明,miRNA 与疲劳的发生发展密切相关。miRNA 可以调节中枢神经系统(CNS)中的免疫炎症反应,调节神经冲动的传递和基因表达,调节脑发育和脑功能,通过调节线粒体功能和能量代谢参与疲劳的发生发展。lncRNA 可以调节多巴胺能神经元参与疲劳的发生发展。这在慢性疲劳综合征(CFS)的诊断中具有一定价值。circRNA 可以通过调节 NF-κB 通路、TNF-α 和 IL-1β 参与疲劳的发生发展。ceRNA 假说认为,除了 miRNA 单向调节的功能外,mRNA、lncRNA 和 circRNA 还可以通过与 miRNA 竞争性结合来调节基因表达,形成 miRNA 为中心的 ceRNA 调控网络。因此,我们认为以 miRNA 为中心的 ceRNA 调控网络与疲劳密切相关。目前,关于疲劳相关 ncRNA 基因的研究较少,这些有限的研究大多集中在 ncRNA 中的 miRNA 上。然而,关于 lncRNA、cirRNA 与疲劳的关系的研究较少。基于 ceRNA 调控网络的疲劳发病机制的研究较少。因此,基于 ceRNA 调控网络探索疲劳的复杂机制具有重要意义。在这篇综述中,我们总结了 ncRNA 中 miRNA、lncRNA 和 circRNA 与疲劳的关系,并重点探讨了以 miRNA 为中心的 ceRNA 调控网络在疲劳发生发展中的调节作用,以期对疲劳基因调控网络的本质有一个全面、深入和新的认识。

https://cdn.ncbi.nlm.nih.gov/pmc/blobs/b446/8500871/b8051fcd1a02/12031_2021_1845_Fig5_HTML.jpg
https://cdn.ncbi.nlm.nih.gov/pmc/blobs/b446/8500871/d03059a8e0a4/12031_2021_1845_Fig1_HTML.jpg
https://cdn.ncbi.nlm.nih.gov/pmc/blobs/b446/8500871/d99f2dfb4b0c/12031_2021_1845_Fig2_HTML.jpg
https://cdn.ncbi.nlm.nih.gov/pmc/blobs/b446/8500871/81f0be4828e5/12031_2021_1845_Fig3_HTML.jpg
https://cdn.ncbi.nlm.nih.gov/pmc/blobs/b446/8500871/5949f2822795/12031_2021_1845_Fig4_HTML.jpg
https://cdn.ncbi.nlm.nih.gov/pmc/blobs/b446/8500871/b8051fcd1a02/12031_2021_1845_Fig5_HTML.jpg
https://cdn.ncbi.nlm.nih.gov/pmc/blobs/b446/8500871/d03059a8e0a4/12031_2021_1845_Fig1_HTML.jpg
https://cdn.ncbi.nlm.nih.gov/pmc/blobs/b446/8500871/d99f2dfb4b0c/12031_2021_1845_Fig2_HTML.jpg
https://cdn.ncbi.nlm.nih.gov/pmc/blobs/b446/8500871/81f0be4828e5/12031_2021_1845_Fig3_HTML.jpg
https://cdn.ncbi.nlm.nih.gov/pmc/blobs/b446/8500871/5949f2822795/12031_2021_1845_Fig4_HTML.jpg
https://cdn.ncbi.nlm.nih.gov/pmc/blobs/b446/8500871/b8051fcd1a02/12031_2021_1845_Fig5_HTML.jpg

相似文献

1
Study on the Relationship between the miRNA-centered ceRNA Regulatory Network and Fatigue.miRNA 为中心的 ceRNA 调控网络与疲劳关系的研究
J Mol Neurosci. 2021 Oct;71(10):1967-1974. doi: 10.1007/s12031-021-01845-3. Epub 2021 May 16.
2
Comprehensive analysis of the whole coding and non-coding RNA transcriptome expression profiles and construction of the circRNA-lncRNA co-regulated ceRNA network in laryngeal squamous cell carcinoma.喉鳞状细胞癌全编码和非编码RNA转录组表达谱的综合分析及环状RNA-长链非编码RNA共调控的竞争性内源RNA网络构建
Funct Integr Genomics. 2019 Jan;19(1):109-121. doi: 10.1007/s10142-018-0631-y. Epub 2018 Aug 21.
3
High throughput sequencing of whole transcriptome and construct of ceRNA regulatory network in RD cells infected with enterovirus D68.高通量测序全转录组及构建肠道病毒 D68 感染 RD 细胞 ceRNA 调控网络。
Virol J. 2021 Nov 7;18(1):216. doi: 10.1186/s12985-021-01686-x.
4
Identification of circRNA-lncRNA-miRNA-mRNA Competitive Endogenous RNA Network as Novel Prognostic Markers for Acute Myeloid Leukemia.环状 RNA-lncRNA-miRNA-mRNA 竞争性内源性 RNA 网络作为急性髓系白血病新型预后标志物的鉴定。
Genes (Basel). 2020 Jul 31;11(8):868. doi: 10.3390/genes11080868.
5
Integrated analysis of lncRNA/circRNA-miRNA-mRNA in the proliferative phase of liver regeneration in mice with liver fibrosis.肝纤维化小鼠肝再生增殖期 lncRNA/circRNA-miRNA-mRNA 的整合分析。
BMC Genomics. 2023 Jul 24;24(1):417. doi: 10.1186/s12864-023-09478-z.
6
Comprehensive analysis of differentially expressed profiles of lncRNAs, mRNAs, and miRNAs in laryngeal squamous cell carcinoma in order to construct a ceRNA network and identify potential biomarkers.对喉鳞状细胞癌中lncRNAs、mRNAs和miRNAs的差异表达谱进行综合分析,以构建ceRNA网络并鉴定潜在生物标志物。
J Cell Biochem. 2019 Oct;120(10):17963-17974. doi: 10.1002/jcb.29063. Epub 2019 May 24.
7
Whole-transcriptome RNA sequencing reveals the global molecular responses and circRNA/lncRNA-miRNA-mRNA ceRNA regulatory network in chicken fat deposition.全转录组 RNA 测序揭示了鸡脂肪沉积中的全局分子反应和环状 RNA/长链非编码 RNA-miRNA-mRNA ceRNA 调控网络。
Poult Sci. 2022 Nov;101(11):102121. doi: 10.1016/j.psj.2022.102121. Epub 2022 Aug 9.
8
Integrated Analysis Reveals a lncRNA-miRNA-mRNA Network Associated with Pigeon Skeletal Muscle Development.整合分析揭示了与鸽子骨骼肌发育相关的 lncRNA-miRNA-mRNA 网络。
Genes (Basel). 2021 Nov 11;12(11):1787. doi: 10.3390/genes12111787.
9
A genome-wide landscape of mRNAs, lncRNAs, circRNAs and miRNAs during intramuscular adipogenesis in cattle.牛肌肉内脂肪生成过程中 mRNAs、lncRNAs、circRNAs 和 miRNAs 的全基因组图谱。
BMC Genomics. 2022 Oct 6;23(1):691. doi: 10.1186/s12864-022-08911-z.
10
Using RNA sequencing to identify a putative lncRNA-associated ceRNA network in laryngeal squamous cell carcinoma.采用 RNA 测序技术鉴定喉鳞状细胞癌中 lncRNA 相关 ceRNA 网络的假定作用。
RNA Biol. 2020 Jul;17(7):977-989. doi: 10.1080/15476286.2020.1741282. Epub 2020 Mar 30.

引用本文的文献

1
Identifying microRNAs Possibly Implicated in Myalgic Encephalomyelitis/Chronic Fatigue Syndrome and Fibromyalgia: A Review.鉴定可能与肌痛性脑脊髓炎/慢性疲劳综合征和纤维肌痛有关的 microRNAs:综述。
Int J Mol Sci. 2024 Sep 3;25(17):9551. doi: 10.3390/ijms25179551.
2
Identification and diagnostic potential of hsa_circ_101303 in colorectal cancer: unraveling a regulatory network.环状 RNA hsa_circ_101303 在结直肠癌中的鉴定和诊断潜力:揭示调控网络。
BMC Cancer. 2024 Jun 1;24(1):671. doi: 10.1186/s12885-024-12458-5.
3
Identification of a novel intermittent hypoxia-related prognostic lncRNA signature and the ceRNA of lncRNA GSEC/miR-873-3p/EGLN3 regulatory axis in lung adenocarcinoma.

本文引用的文献

1
Changes in DNA methylation profiles of myalgic encephalomyelitis/chronic fatigue syndrome patients reflect systemic dysfunctions.肌痛性脑脊髓炎/慢性疲劳综合征患者的 DNA 甲基化谱变化反映了全身性功能障碍。
Clin Epigenetics. 2020 Nov 4;12(1):167. doi: 10.1186/s13148-020-00960-z.
2
Systems and Synthetic microRNA Biology: From Biogenesis to Disease Pathogenesis.系统与合成 microRNA 生物学:从生物发生到疾病发病机制。
Int J Mol Sci. 2019 Dec 24;21(1):132. doi: 10.3390/ijms21010132.
3
Deciphering miRNAs' Action through miRNA Editing.通过 miRNA 编辑破译 miRNA 的作用。
鉴定一种新型与间歇性低氧相关的长链非编码 RNA 预后标志物及其在肺腺癌中的 ceRNA 调控轴 lncRNA GSEC/miR-873-3p/EGLN3。
PeerJ. 2023 Oct 10;11:e16242. doi: 10.7717/peerj.16242. eCollection 2023.
4
Molecular and biochemical investigations of the anti-fatigue effects of tea polyphenols and fruit extracts of Murr. on mice with exercise-induced fatigue.茶多酚和刺梨果实提取物对运动性疲劳小鼠抗疲劳作用的分子及生化研究
Front Mol Biosci. 2023 Jun 20;10:1223411. doi: 10.3389/fmolb.2023.1223411. eCollection 2023.
5
Pathogenesis of psoriasis via miR-149-5p/AKT1axis by long noncoding RNA BLACAT1.通过长链非编码 RNA BLACAT1 介导的 miR-149-5p/AKT1 轴导致银屑病发病机制。
Skin Res Technol. 2023 May;29(5):e13339. doi: 10.1111/srt.13339.
6
Identification of Key Differentially Expressed mRNAs, miRNAs, lncRNAs, and circRNAs for Xp11 Translocation Renal Cell Carcinoma (RCC) Based on Whole-Transcriptome Sequencing.基于全转录组测序的 Xp11 易位性肾细胞癌(RCC)关键差异表达 mRNAs、miRNAs、lncRNAs 和 circRNAs 的鉴定。
Genes (Basel). 2023 Mar 15;14(3):723. doi: 10.3390/genes14030723.
7
Screening of core genes prognostic for sepsis and construction of a ceRNA regulatory network.脓毒症相关核心基因的筛选及 ceRNA 调控网络的构建。
BMC Med Genomics. 2023 Feb 28;16(1):37. doi: 10.1186/s12920-023-01460-8.
8
Sevoflurane reverses cisplatin resistance in neuroblastoma cells through the linc00473/miR-490-5p/AKT1 axis.七氟醚通过 linc00473/miR-490-5p/AKT1 轴逆转神经母细胞瘤细胞中的顺铂耐药性。
Saudi Med J. 2022 Nov;43(11):1209-1216. doi: 10.15537/smj.2022.43.11.20220549.
Int J Mol Sci. 2019 Dec 11;20(24):6249. doi: 10.3390/ijms20246249.
4
IKIP Negatively Regulates NF-κB Activation and Inflammation through Inhibition of IKKα/β Phosphorylation.IKIP 通过抑制 IKKα/β 的磷酸化来负调控 NF-κB 的激活和炎症反应。
J Immunol. 2020 Jan 15;204(2):418-427. doi: 10.4049/jimmunol.1900626. Epub 2019 Dec 11.
5
Interplay between MicroRNAs and Oxidative Stress in Neurodegenerative Diseases.miRNAs 与氧化应激在神经退行性疾病中的相互作用
Int J Mol Sci. 2019 Nov 30;20(23):6055. doi: 10.3390/ijms20236055.
6
The Non-Canonical Aspects of MicroRNAs: Many Roads to Gene Regulation.miRNAs 的非经典特征:通向基因调控的多条道路。
Cells. 2019 Nov 19;8(11):1465. doi: 10.3390/cells8111465.
7
Effect of ischemic preconditioning and changing inspired O fractions on neuromuscular function during intense exercise.剧烈运动期间缺血预处理和改变吸入 O 分数对神经肌肉功能的影响。
J Appl Physiol (1985). 2019 Dec 1;127(6):1688-1697. doi: 10.1152/japplphysiol.00539.2019. Epub 2019 Oct 10.
8
The MicroRNA Centrism in the Orchestration of Neuroinflammation in Neurodegenerative Diseases.微小 RNA 中心主义在神经退行性疾病神经炎症中的协调作用。
Cells. 2019 Oct 2;8(10):1193. doi: 10.3390/cells8101193.
9
Systematic Analysis of Non-coding RNAs Involved in the Angora Rabbit () Hair Follicle Cycle by RNA Sequencing.基于RNA测序对参与安哥拉兔毛囊周期的非编码RNA进行系统分析
Front Genet. 2019 May 3;10:407. doi: 10.3389/fgene.2019.00407. eCollection 2019.
10
MicroRNAs in Neuroinflammation: Implications in Disease Pathogenesis, Biomarker Discovery and Therapeutic Applications.神经炎症中的微小RNA:在疾病发病机制、生物标志物发现及治疗应用中的意义
Noncoding RNA. 2019 Apr 24;5(2):35. doi: 10.3390/ncrna5020035.