Suppr超能文献

高脂肪饮食会损害十二指肠的屏障功能,并沿着肠脑轴引发依赖于神经胶质的变化,这些变化是产生焦虑和抑郁样行为所必需的。

High-fat diet impairs duodenal barrier function and elicits glia-dependent changes along the gut-brain axis that are required for anxiogenic and depressive-like behaviors.

机构信息

Department of Physiology and Pharmacology "V. Erspamer", Sapienza University of Rome, Piazzale Aldo Moro 5, 00185, Rome, Italy.

Dept. of Physiology, Michigan State University, East Lansing, MI, 48824, USA.

出版信息

J Neuroinflammation. 2021 May 16;18(1):115. doi: 10.1186/s12974-021-02164-5.

Abstract

BACKGROUND

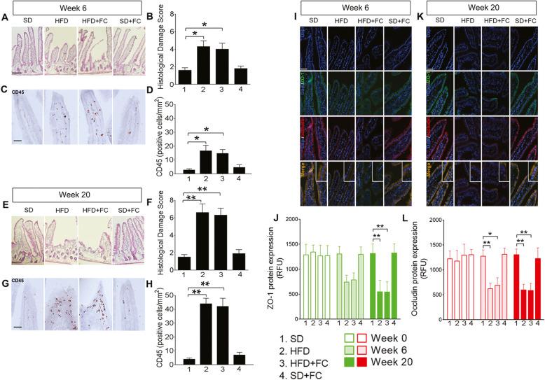
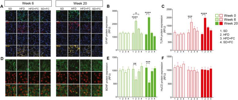
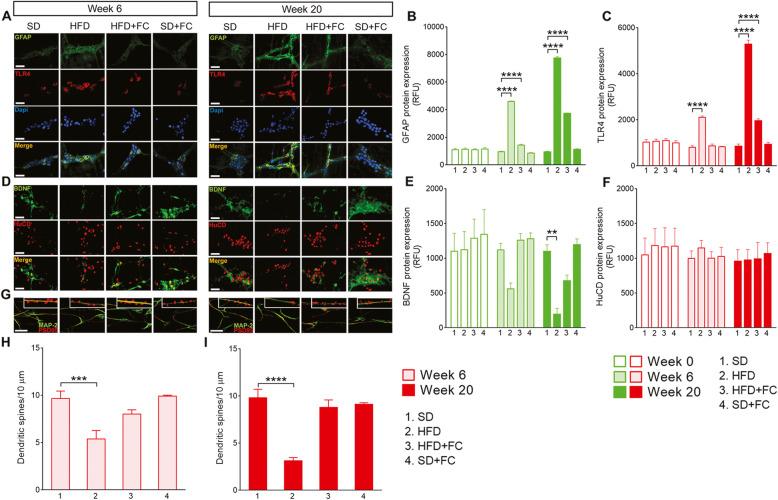
Mood and metabolic disorders are interrelated and may share common pathological processes. Autonomic neurons link the brain with the gastrointestinal tract and constitute a likely pathway for peripheral metabolic challenges to affect behaviors controlled by the brain. The activities of neurons along these pathways are regulated by glia, which exhibit phenotypic shifts in response to changes in their microenvironment. How glial changes might contribute to the behavioral effects of consuming a high-fat diet (HFD) is uncertain. Here, we tested the hypothesis that anxiogenic and depressive-like behaviors driven by consuming a HFD involve compromised duodenal barrier integrity and subsequent phenotypic changes to glia and neurons along the gut-brain axis.

METHODS

C57Bl/6 male mice were exposed to a standard diet or HFD for 20 weeks. Bodyweight was monitored weekly and correlated with mucosa histological damage and duodenal expression of tight junction proteins ZO-1 and occludin at 0, 6, and 20 weeks. The expression of GFAP, TLR-4, BDNF, and DCX were investigated in duodenal myenteric plexus, nodose ganglia, and dentate gyrus of the hippocampus at the same time points. Dendritic spine number was measured in cultured neurons isolated from duodenal myenteric plexuses and hippocampi at weeks 0, 6, and 20. Depressive and anxiety behaviors were also assessed by tail suspension, forced swimming, and open field tests.

RESULTS

HFD mice exhibited duodenal mucosa damage with marked infiltration of immune cells and decreased expression of ZO-1 and occludin that coincided with increasing body weight. Glial expression of GFAP and TLR4 increased in parallel in the duodenal myenteric plexuses, nodose ganglia, and hippocampus in a time-dependent manner. Glial changes were associated with a progressive decrease in BDNF, and DCX expression, fewer neuronal dendritic spines, and anxiogenic/depressive symptoms in HFD-treated mice. Fluorocitrate (FC), a glial metabolic poison, abolished these effects both in the enteric and central nervous systems and prevented behavioral alterations at week 20.

CONCLUSIONS

HFD impairs duodenal barrier integrity and produces behavioral changes consistent with depressive and anxiety phenotypes. HFD-driven changes in both peripheral and central nervous systems are glial-dependent, suggesting a potential glial role in the alteration of the gut-brain signaling that occurs during metabolic disorders and psychiatric co-morbidity.

摘要

背景

情绪和代谢紊乱相互关联,可能具有共同的病理过程。自主神经元将大脑与胃肠道联系起来,构成了外周代谢挑战影响大脑控制的行为的可能途径。这些途径上的神经元的活动受神经胶质细胞调节,神经胶质细胞在其微环境发生变化时表现出表型转变。消耗高脂肪饮食 (HFD) 引起的神经胶质变化如何影响行为尚不确定。在这里,我们测试了这样一个假设,即消耗 HFD 引起的焦虑和抑郁样行为涉及十二指肠屏障完整性受损,以及随后沿肠道-大脑轴的神经胶质和神经元发生表型变化。

方法

C57Bl/6 雄性小鼠暴露于标准饮食或 HFD 20 周。每周监测体重,并与 0、6 和 20 周时的粘膜组织学损伤和十二指肠紧密连接蛋白 ZO-1 和 occludin 的表达相关联。同时研究十二指肠肌间神经丛、迷走神经节和海马齿状回中 GFAP、TLR-4、BDNF 和 DCX 的表达。还在 0、6 和 20 周时测量分离自十二指肠肌间神经丛和海马的培养神经元的树突棘数量。通过悬尾、强迫游泳和旷场试验评估抑郁和焦虑行为。

结果

HFD 组小鼠表现出十二指肠粘膜损伤,伴有明显的免疫细胞浸润和 ZO-1 和 occludin 的表达减少,这与体重增加一致。GFAP 和 TLR4 的神经胶质表达在十二指肠肌间神经丛、迷走神经节和海马中呈时间依赖性平行增加。神经胶质变化与 BDNF 和 DCX 表达逐渐减少、神经元树突棘减少以及 HFD 治疗小鼠出现焦虑/抑郁症状有关。氟柠檬酸 (FC),一种神经胶质代谢毒物,可消除肠内和中枢神经系统中的这些作用,并在第 20 周防止行为改变。

结论

HFD 可损害十二指肠屏障完整性,并产生与抑郁和焦虑表型一致的行为改变。外周和中枢神经系统中的 HFD 驱动变化均依赖于神经胶质,这表明代谢紊乱和精神共病期间发生的肠道-大脑信号改变中神经胶质可能发挥作用。

https://cdn.ncbi.nlm.nih.gov/pmc/blobs/c5a9/8126158/10b31a4fb847/12974_2021_2164_Fig1_HTML.jpg

文献检索

告别复杂PubMed语法,用中文像聊天一样搜索,搜遍4000万医学文献。AI智能推荐,让科研检索更轻松。

立即免费搜索

文件翻译

保留排版,准确专业,支持PDF/Word/PPT等文件格式,支持 12+语言互译。

免费翻译文档

深度研究

AI帮你快速写综述,25分钟生成高质量综述,智能提取关键信息,辅助科研写作。

立即免费体验