Suppr超能文献

海马体固有和外在θ节律的神经模型:解剖学、神经生理学及功能

A Neural Model of Intrinsic and Extrinsic Hippocampal Theta Rhythms: Anatomy, Neurophysiology, and Function.

作者信息

Grossberg Stephen

机构信息

Center for Adaptive Systems, Department of Mathematics and Statistics, Department of Psychological and Brain Sciences, and Department of Biomedical Engineering, Boston University, Boston, MA, United States.

出版信息

Front Syst Neurosci. 2021 Apr 28;15:665052. doi: 10.3389/fnsys.2021.665052. eCollection 2021.

Abstract

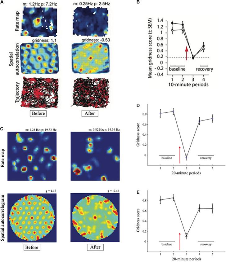
This article describes a neural model of the anatomy, neurophysiology, and functions of intrinsic and extrinsic theta rhythms in the brains of multiple species. Topics include how theta rhythms were discovered; how theta rhythms organize brain information processing into temporal series of spatial patterns; how distinct theta rhythms occur within area CA1 of the hippocampus and between the septum and area CA3 of the hippocampus; what functions theta rhythms carry out in different brain regions, notably CA1-supported functions like learning, recognition, and memory that involve visual, cognitive, and emotional processes; how spatial navigation, adaptively timed learning, and category learning interact with hippocampal theta rhythms; how parallel cortical streams through the lateral entorhinal cortex (LEC) and the medial entorhinal cortex (MEC) represent the end-points of the What cortical stream for perception and cognition and the Where cortical stream for spatial representation and action; how the neuromodulator acetylcholine interacts with the septo-hippocampal theta rhythm and modulates category learning; what functions are carried out by other brain rhythms, such as gamma and beta oscillations; and how gamma and beta oscillations interact with theta rhythms. Multiple experimental facts about theta rhythms are unified and functionally explained by this theoretical synthesis.

摘要

本文描述了多种物种大脑中内在和外在θ节律的解剖学、神经生理学及功能的神经模型。主题包括θ节律是如何被发现的;θ节律如何将大脑信息处理组织成空间模式的时间序列;海马体CA1区域内以及海马体的隔区与CA3区域之间如何出现不同的θ节律;θ节律在不同脑区执行哪些功能,特别是CA1支持的诸如学习、识别和记忆等涉及视觉、认知和情感过程的功能;空间导航、自适应定时学习和类别学习如何与海马体θ节律相互作用;通过外侧内嗅皮层(LEC)和内侧内嗅皮层(MEC)的平行皮质流如何代表用于感知和认知的“什么”皮质流以及用于空间表征和行动的“哪里”皮质流的终点;神经调质乙酰胆碱如何与隔区 - 海马体θ节律相互作用并调节类别学习;其他脑节律(如γ和β振荡)执行哪些功能;以及γ和β振荡如何与θ节律相互作用。关于θ节律的多个实验事实通过这种理论综合得到统一并从功能上进行了解释。

https://cdn.ncbi.nlm.nih.gov/pmc/blobs/842e/8113652/aa78324e9836/fnsys-15-665052-g001.jpg

文献检索

告别复杂PubMed语法,用中文像聊天一样搜索,搜遍4000万医学文献。AI智能推荐,让科研检索更轻松。

立即免费搜索

文件翻译

保留排版,准确专业,支持PDF/Word/PPT等文件格式,支持 12+语言互译。

免费翻译文档

深度研究

AI帮你快速写综述,25分钟生成高质量综述,智能提取关键信息,辅助科研写作。

立即免费体验