Key Laboratory of Laparoscopic Technology of Zhejiang Province, Department of General Surgery, Sir Run-Run Shaw Hospital, Zhejiang University School of Medicine, Hangzhou, China.
Zhejiang Minimal Invasive Diagnosis and Treatment Technology Research Center of Severe Hepatobiliary Disease, Zhejiang Research and Development Engineering Laboratory of Minimally Invasive Technology and Equipment, Hangzhou, China.
Signal Transduct Target Ther. 2021 May 18;6(1):190. doi: 10.1038/s41392-021-00594-4.
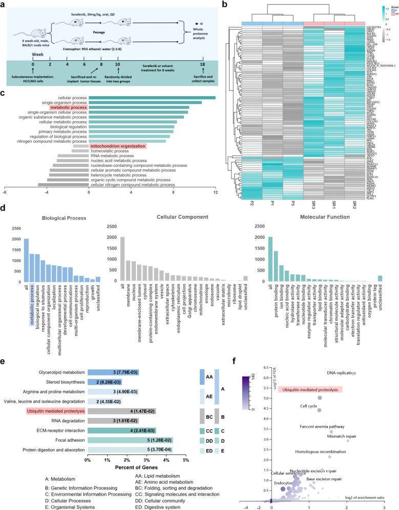
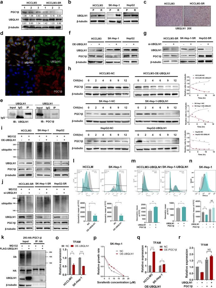
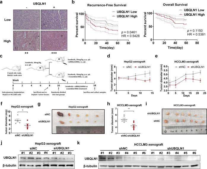
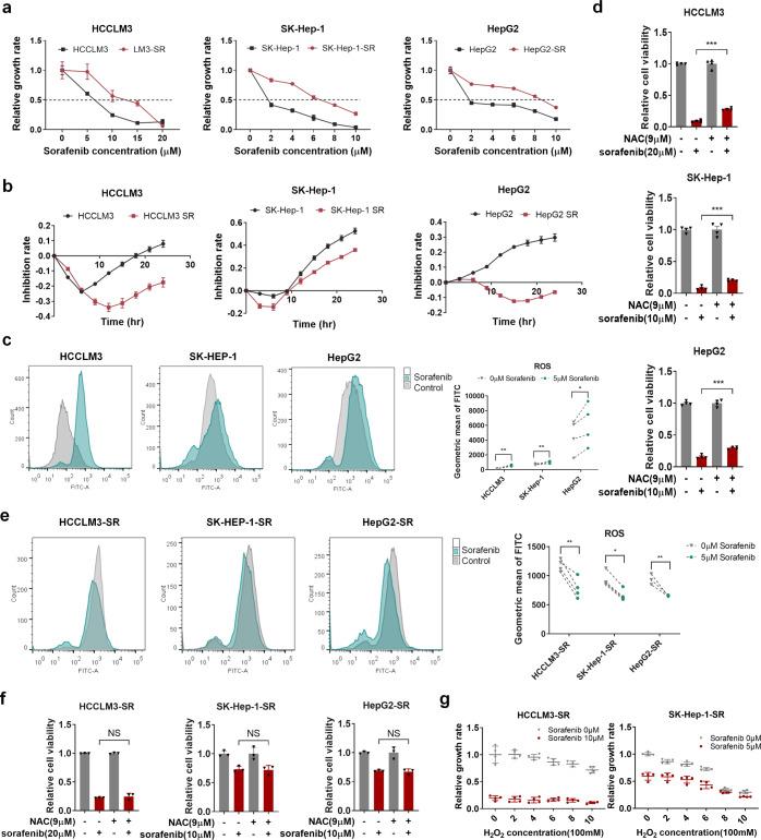
The treatment for hepatocellular carcinoma (HCC) is promising in recent years, but still facing critical challenges. The first targeted therapy, sorafenib, prolonged the overall survival by months. However, resistance often occurs, largely limits its efficacy. Sorafenib was found to target the electron transport chain complexes, which results in the generation of reactive oxygen species (ROS). To maintain sorafenib resistance and further facilitate tumor progression, cancer cells develop strategies to overcome excessive ROS production and obtain resistance to oxidative stress-induced cell death. In the present study, we investigated the roles of ROS in sorafenib resistance, and found suppressed ROS levels and reductive redox states in sorafenib-resistant HCC cells. Mitochondria in sorafenib-resistant cells maintained greater functional and morphological integrity under the treatment of sorafenib. However, cellular oxygen consumption rate and mitochondria DNA content analyses revealed fewer numbers of mitochondria in sorafenib-resistant cells. Further investigation attributed this finding to decreased mitochondrial biogenesis, likely caused by the accelerated degradation of peroxisome proliferator-activated receptor γ coactivator 1β (PGC1β). Mechanistic dissection showed that upregulated UBQLN1 induced PGC1β degradation in a ubiquitination-independent manner to attenuate mitochondrial biogenesis and ROS production in sorafenib-resistant cells under sorafenib treatment. Furthermore, clinical investigations further indicated that the patients with higher UBQLN1 levels experienced worse recurrence-free survival. In conclusion, we propose a novel mechanism involving mitochondrial biogenesis and ROS homeostasis in sorafenib resistance, which may offer new therapeutic targets and strategies for HCC patients.
近年来,肝细胞癌 (HCC) 的治疗前景广阔,但仍面临严峻挑战。首个靶向治疗药物索拉非尼可使总生存期延长数月。然而,耐药性的发生常常限制了其疗效。研究发现,索拉非尼靶向电子传递链复合物,导致活性氧 (ROS) 的产生。为了维持索拉非尼耐药性并进一步促进肿瘤进展,癌细胞会采取策略来克服过多的 ROS 产生并获得对氧化应激诱导的细胞死亡的抗性。在本研究中,我们研究了 ROS 在索拉非尼耐药性中的作用,发现索拉非尼耐药 HCC 细胞中的 ROS 水平降低,还原性氧化还原状态增强。在索拉非尼的作用下,耐药细胞中的线粒体保持更大的功能和形态完整性。然而,细胞耗氧率和线粒体 DNA 含量分析显示,耐药细胞中的线粒体数量较少。进一步的研究将这一发现归因于线粒体生物发生减少,可能是由于过氧化物酶体增殖物激活受体 γ 共激活因子 1β (PGC1β) 的降解加速所致。机制研究表明,上调的 UBQLN1 以非泛素化依赖的方式诱导 PGC1β 降解,从而在索拉非尼处理下减弱耐药细胞中的线粒体生物发生和 ROS 产生。此外,临床研究进一步表明,UBQLN1 水平较高的患者无复发生存期较差。总之,我们提出了一种新的机制,涉及索拉非尼耐药性中的线粒体生物发生和 ROS 动态平衡,这可能为 HCC 患者提供新的治疗靶点和策略。