• 文献检索
  • 文档翻译
  • 深度研究
  • 学术资讯
  • Suppr Zotero 插件Zotero 插件
  • 邀请有礼
  • 套餐&价格
  • 历史记录
应用&插件
Suppr Zotero 插件Zotero 插件浏览器插件Mac 客户端Windows 客户端微信小程序
定价
高级版会员购买积分包购买API积分包
服务
文献检索文档翻译深度研究API 文档MCP 服务
关于我们
关于 Suppr公司介绍联系我们用户协议隐私条款
关注我们

Suppr 超能文献

核心技术专利:CN118964589B侵权必究
粤ICP备2023148730 号-1Suppr @ 2026

文献检索

告别复杂PubMed语法,用中文像聊天一样搜索,搜遍4000万医学文献。AI智能推荐,让科研检索更轻松。

立即免费搜索

文件翻译

保留排版,准确专业,支持PDF/Word/PPT等文件格式,支持 12+语言互译。

免费翻译文档

深度研究

AI帮你快速写综述,25分钟生成高质量综述,智能提取关键信息,辅助科研写作。

立即免费体验

人类神经元分化过程中遗传变异对染色质可及性的细胞类型特异性影响。

Cell-type-specific effects of genetic variation on chromatin accessibility during human neuronal differentiation.

机构信息

Department of Genetics, University of North Carolina at Chapel Hill, Chapel Hill, NC, USA.

UNC Neuroscience Center, University of North Carolina at Chapel Hill, Chapel Hill, NC, USA.

出版信息

Nat Neurosci. 2021 Jul;24(7):941-953. doi: 10.1038/s41593-021-00858-w. Epub 2021 May 20.

DOI:10.1038/s41593-021-00858-w
PMID:34017130
原文链接:https://pmc.ncbi.nlm.nih.gov/articles/PMC8254789/
Abstract

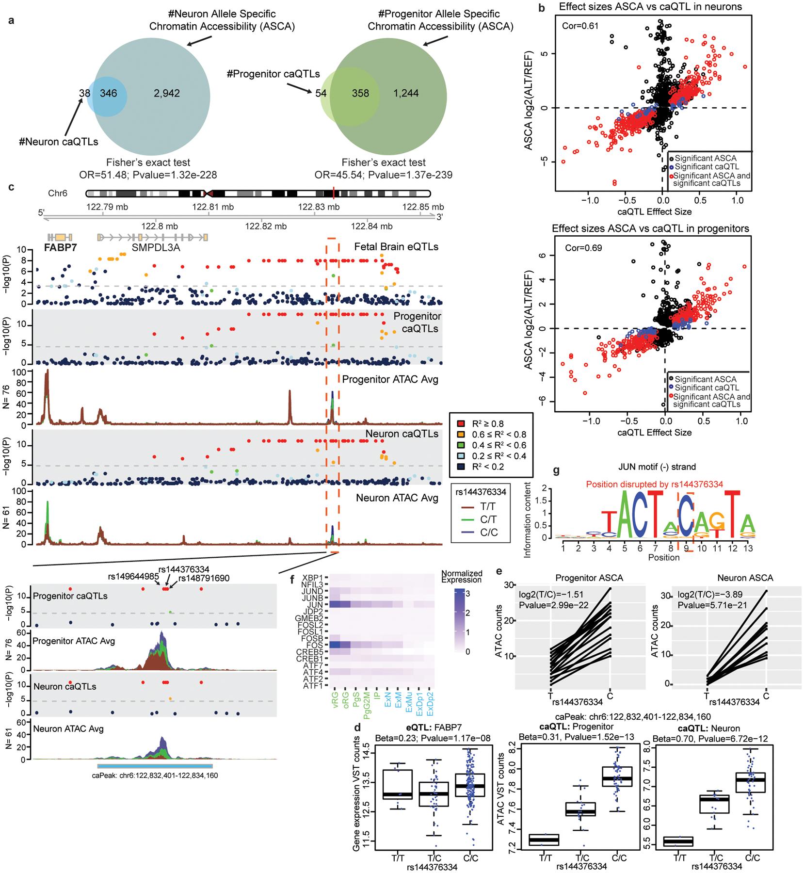
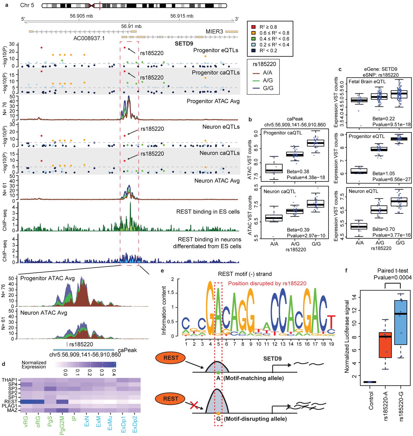
Common genetic risk for neuropsychiatric disorders is enriched in regulatory elements active during cortical neurogenesis. However, it remains poorly understood as to how these variants influence gene regulation. To model the functional impact of common genetic variation on the noncoding genome during human cortical development, we performed the assay for transposase accessible chromatin using sequencing (ATAC-seq) and analyzed chromatin accessibility quantitative trait loci (QTL) in cultured human neural progenitor cells and their differentiated neuronal progeny from 87 donors. We identified significant genetic effects on 988/1,839 neuron/progenitor regulatory elements, with highly cell-type and temporally specific effects. A subset (roughly 30%) of chromatin accessibility-QTL were also associated with changes in gene expression. Motif-disrupting alleles of transcriptional activators generally led to decreases in chromatin accessibility, whereas motif-disrupting alleles of repressors led to increases in chromatin accessibility. By integrating cell-type-specific chromatin accessibility-QTL and brain-relevant genome-wide association data, we were able to fine-map and identify regulatory mechanisms underlying noncoding neuropsychiatric disorder risk loci.

摘要

常见的神经精神疾病遗传风险在皮质神经发生过程中活跃的调控元件中得到富集。然而,这些变异如何影响基因调控仍知之甚少。为了在人类皮质发育过程中模拟常见遗传变异对非编码基因组的功能影响,我们对 87 名供体的培养人神经祖细胞及其分化的神经元祖细胞进行了转座酶可及染色质测序(ATAC-seq)和分析染色质可及性数量性状基因座(QTL)。我们在 1839 个神经元/祖细胞调控元件中鉴定出了 988 个具有显著遗传效应的元件,这些效应具有高度的细胞类型和时间特异性。一小部分(约 30%)染色质可及性-QTL 与基因表达的变化有关。转录激活因子的 motif 破坏等位基因通常导致染色质可及性降低,而抑制因子的 motif 破坏等位基因则导致染色质可及性增加。通过整合细胞特异性染色质可及性-QTL 和与大脑相关的全基因组关联数据,我们能够精细定位和确定神经精神疾病风险位点的调控机制。

https://cdn.ncbi.nlm.nih.gov/pmc/blobs/b158/8254789/a85fd63fdaa7/nihms-1694740-f0007.jpg
https://cdn.ncbi.nlm.nih.gov/pmc/blobs/b158/8254789/6964bcadd07f/nihms-1694740-f0008.jpg
https://cdn.ncbi.nlm.nih.gov/pmc/blobs/b158/8254789/1228a7fd2e5c/nihms-1694740-f0009.jpg
https://cdn.ncbi.nlm.nih.gov/pmc/blobs/b158/8254789/a0992071d8cc/nihms-1694740-f0010.jpg
https://cdn.ncbi.nlm.nih.gov/pmc/blobs/b158/8254789/4456c0b98808/nihms-1694740-f0011.jpg
https://cdn.ncbi.nlm.nih.gov/pmc/blobs/b158/8254789/7258aae82176/nihms-1694740-f0012.jpg
https://cdn.ncbi.nlm.nih.gov/pmc/blobs/b158/8254789/fd643b91823e/nihms-1694740-f0013.jpg
https://cdn.ncbi.nlm.nih.gov/pmc/blobs/b158/8254789/8032da75aa9b/nihms-1694740-f0014.jpg
https://cdn.ncbi.nlm.nih.gov/pmc/blobs/b158/8254789/709518a30f17/nihms-1694740-f0015.jpg
https://cdn.ncbi.nlm.nih.gov/pmc/blobs/b158/8254789/e2345033d183/nihms-1694740-f0001.jpg
https://cdn.ncbi.nlm.nih.gov/pmc/blobs/b158/8254789/c156887cff57/nihms-1694740-f0002.jpg
https://cdn.ncbi.nlm.nih.gov/pmc/blobs/b158/8254789/ea9605235738/nihms-1694740-f0003.jpg
https://cdn.ncbi.nlm.nih.gov/pmc/blobs/b158/8254789/9a20ac67dc93/nihms-1694740-f0004.jpg
https://cdn.ncbi.nlm.nih.gov/pmc/blobs/b158/8254789/089d2b4cc899/nihms-1694740-f0005.jpg
https://cdn.ncbi.nlm.nih.gov/pmc/blobs/b158/8254789/309372ce2a86/nihms-1694740-f0006.jpg
https://cdn.ncbi.nlm.nih.gov/pmc/blobs/b158/8254789/a85fd63fdaa7/nihms-1694740-f0007.jpg
https://cdn.ncbi.nlm.nih.gov/pmc/blobs/b158/8254789/6964bcadd07f/nihms-1694740-f0008.jpg
https://cdn.ncbi.nlm.nih.gov/pmc/blobs/b158/8254789/1228a7fd2e5c/nihms-1694740-f0009.jpg
https://cdn.ncbi.nlm.nih.gov/pmc/blobs/b158/8254789/a0992071d8cc/nihms-1694740-f0010.jpg
https://cdn.ncbi.nlm.nih.gov/pmc/blobs/b158/8254789/4456c0b98808/nihms-1694740-f0011.jpg
https://cdn.ncbi.nlm.nih.gov/pmc/blobs/b158/8254789/7258aae82176/nihms-1694740-f0012.jpg
https://cdn.ncbi.nlm.nih.gov/pmc/blobs/b158/8254789/fd643b91823e/nihms-1694740-f0013.jpg
https://cdn.ncbi.nlm.nih.gov/pmc/blobs/b158/8254789/8032da75aa9b/nihms-1694740-f0014.jpg
https://cdn.ncbi.nlm.nih.gov/pmc/blobs/b158/8254789/709518a30f17/nihms-1694740-f0015.jpg
https://cdn.ncbi.nlm.nih.gov/pmc/blobs/b158/8254789/e2345033d183/nihms-1694740-f0001.jpg
https://cdn.ncbi.nlm.nih.gov/pmc/blobs/b158/8254789/c156887cff57/nihms-1694740-f0002.jpg
https://cdn.ncbi.nlm.nih.gov/pmc/blobs/b158/8254789/ea9605235738/nihms-1694740-f0003.jpg
https://cdn.ncbi.nlm.nih.gov/pmc/blobs/b158/8254789/9a20ac67dc93/nihms-1694740-f0004.jpg
https://cdn.ncbi.nlm.nih.gov/pmc/blobs/b158/8254789/089d2b4cc899/nihms-1694740-f0005.jpg
https://cdn.ncbi.nlm.nih.gov/pmc/blobs/b158/8254789/309372ce2a86/nihms-1694740-f0006.jpg
https://cdn.ncbi.nlm.nih.gov/pmc/blobs/b158/8254789/a85fd63fdaa7/nihms-1694740-f0007.jpg

相似文献

1
Cell-type-specific effects of genetic variation on chromatin accessibility during human neuronal differentiation.人类神经元分化过程中遗传变异对染色质可及性的细胞类型特异性影响。
Nat Neurosci. 2021 Jul;24(7):941-953. doi: 10.1038/s41593-021-00858-w. Epub 2021 May 20.
2
Brain-trait-associated variants impact cell-type-specific gene regulation during neurogenesis.脑-特征相关变体在神经发生过程中影响细胞类型特异性基因调控。
Am J Hum Genet. 2021 Sep 2;108(9):1647-1668. doi: 10.1016/j.ajhg.2021.07.011. Epub 2021 Aug 19.
3
Addiction-Associated Genetic Variants Implicate Brain Cell Type- and Region-Specific Cis-Regulatory Elements in Addiction Neurobiology.成瘾相关的遗传变异提示了细胞类型和区域特异性顺式调控元件在成瘾神经生物学中的作用。
J Neurosci. 2021 Oct 27;41(43):9008-9030. doi: 10.1523/JNEUROSCI.2534-20.2021. Epub 2021 Aug 30.
4
Identification and Massively Parallel Characterization of Regulatory Elements Driving Neural Induction.鉴定和大规模平行鉴定驱动神经诱导的调控元件。
Cell Stem Cell. 2019 Nov 7;25(5):713-727.e10. doi: 10.1016/j.stem.2019.09.010. Epub 2019 Oct 17.
5
Chromatin accessibility and gene expression during adipocyte differentiation identify context-dependent effects at cardiometabolic GWAS loci.脂肪细胞分化过程中的染色质可及性和基因表达鉴定出心脏代谢 GWAS 位点的上下文相关效应。
PLoS Genet. 2021 Oct 26;17(10):e1009865. doi: 10.1371/journal.pgen.1009865. eCollection 2021 Oct.
6
An atlas of chromatin accessibility in the adult human brain.成人脑中染色质可及性图谱。
Genome Res. 2018 Aug;28(8):1243-1252. doi: 10.1101/gr.232488.117. Epub 2018 Jun 26.
7
Genetic regulatory signatures underlying islet gene expression and type 2 diabetes.胰岛基因表达和2型糖尿病背后的遗传调控特征。
Proc Natl Acad Sci U S A. 2017 Feb 28;114(9):2301-2306. doi: 10.1073/pnas.1621192114. Epub 2017 Feb 13.
8
Profiling of chromatin accessibility and identification of general cis-regulatory mechanisms that control two ocular lens differentiation pathways.分析染色质可及性并鉴定控制两种眼部晶状体分化途径的一般顺式调控机制。
Epigenetics Chromatin. 2019 May 3;12(1):27. doi: 10.1186/s13072-019-0272-y.
9
DNase I sensitivity QTLs are a major determinant of human expression variation.DNase I 敏感性 QTL 是人类表达变异的主要决定因素。
Nature. 2012 Feb 5;482(7385):390-4. doi: 10.1038/nature10808.
10
Open chromatin profiling of human postmortem brain infers functional roles for non-coding schizophrenia loci.人类死后大脑的开放染色质图谱揭示了非编码精神分裂症基因座的功能作用。
Hum Mol Genet. 2017 May 15;26(10):1942-1951. doi: 10.1093/hmg/ddx103.

引用本文的文献

1
A map of enhancer regions in primary human neural progenitor cells using capture STARR-seq.利用捕获STARR-seq技术绘制原代人神经祖细胞中的增强子区域图谱。
Genome Res. 2025 Aug 1;35(8):1887-1901. doi: 10.1101/gr.279584.124.
2
Genetic transcriptional regulation profiling of cartilage reveals pathogenesis of osteoarthritis.软骨的基因转录调控分析揭示骨关节炎的发病机制。
EBioMedicine. 2025 Jul;117:105821. doi: 10.1016/j.ebiom.2025.105821. Epub 2025 Jun 26.
3
Genetic regulation of lncRNA expression in whole human brain and their contribution to CNS disorders.

本文引用的文献

1
Regulation of prefrontal patterning and connectivity by retinoic acid.视黄酸对前额叶模式形成和连接的调节。
Nature. 2021 Oct;598(7881):483-488. doi: 10.1038/s41586-021-03953-x. Epub 2021 Oct 1.
2
Regulatory mechanisms of major depressive disorder risk variants.重度抑郁症风险变异体的调控机制。
Mol Psychiatry. 2020 Sep;25(9):1926-1945. doi: 10.1038/s41380-020-0715-7. Epub 2020 Mar 25.
3
Quantification, Dynamic Visualization, and Validation of Bias in ATAC-Seq Data with ataqv.ataqv 用于 ATAC-seq 数据中偏差的量化、动态可视化和验证。
全人类大脑中lncRNA表达的遗传调控及其对中枢神经系统疾病的影响。
Brief Bioinform. 2025 May 1;26(3). doi: 10.1093/bib/bbaf291.
4
Genetic effects on chromatin accessibility uncover mechanisms of liver gene regulation and quantitative traits.遗传对染色质可及性的影响揭示了肝脏基因调控和数量性状的机制。
Genome Res. 2025 Jun 9. doi: 10.1101/gr.279741.124.
5
Genomics of schizophrenia, bipolar disorder and major depressive disorder.精神分裂症、双相情感障碍和重度抑郁症的基因组学
Nat Rev Genet. 2025 May 12. doi: 10.1038/s41576-025-00843-0.
6
Probabilistic classification of gene-by-treatment interactions on molecular count phenotypes.基于分子计数表型的基因与治疗相互作用的概率分类。
PLoS Genet. 2025 Apr 9;21(4):e1011561. doi: 10.1371/journal.pgen.1011561. eCollection 2025 Apr.
7
Multiomic QTL mapping reveals phenotypic complexity of GWAS loci and prioritizes putative causal variants.多组学QTL定位揭示了全基因组关联研究(GWAS)位点的表型复杂性,并对潜在的因果变异进行了优先级排序。
Cell Genom. 2025 Mar 12;5(3):100775. doi: 10.1016/j.xgen.2025.100775. Epub 2025 Feb 21.
8
A multi-modal transformer for cell type-agnostic regulatory predictions.一种用于细胞类型无关调节预测的多模态变压器。
Cell Genom. 2025 Feb 12;5(2):100762. doi: 10.1016/j.xgen.2025.100762. Epub 2025 Jan 29.
9
Chromatin accessibility provides a window into the genetic etiology of human brain disease.染色质可及性为了解人类脑部疾病的遗传病因提供了一个窗口。
Trends Genet. 2025 Jul;41(7):601-616. doi: 10.1016/j.tig.2025.01.001. Epub 2025 Jan 23.
10
Multiome-wide Association Studies: Novel Approaches for Understanding Diseases.全基因组关联研究:理解疾病的新方法
Genomics Proteomics Bioinformatics. 2024 Dec 3;22(5). doi: 10.1093/gpbjnl/qzae077.
Cell Syst. 2020 Mar 25;10(3):298-306.e4. doi: 10.1016/j.cels.2020.02.009.
4
Genetic Control of Expression and Splicing in Developing Human Brain Informs Disease Mechanisms.人类大脑发育过程中表达和剪接的遗传控制为疾病机制提供了线索。
Cell. 2019 Oct 17;179(3):750-771.e22. doi: 10.1016/j.cell.2019.09.021.
5
Understanding the genetics of neuropsychiatric disorders: the potential role of genomic regulatory blocks.理解神经精神疾病的遗传学:基因组调控块的潜在作用。
Mol Psychiatry. 2020 Jan;25(1):6-18. doi: 10.1038/s41380-019-0518-x. Epub 2019 Oct 15.
6
A Single-Cell Transcriptomic Atlas of Human Neocortical Development during Mid-gestation.人类皮质中期发育的单细胞转录组图谱。
Neuron. 2019 Sep 4;103(5):785-801.e8. doi: 10.1016/j.neuron.2019.06.011. Epub 2019 Jul 11.
7
ETV5 is Essential for Neuronal Differentiation of Human Neural Progenitor Cells by Repressing NEUROG2 Expression.ETV5 通过抑制 NEUROG2 表达对于人神经祖细胞的神经元分化是必需的。
Stem Cell Rev Rep. 2019 Oct;15(5):703-716. doi: 10.1007/s12015-019-09904-4.
8
ZEB1 Represses Neural Differentiation and Cooperates with CTBP2 to Dynamically Regulate Cell Migration during Neocortex Development.ZEB1 抑制神经分化,并与 CTBP2 合作,在大脑皮层发育过程中动态调节细胞迁移。
Cell Rep. 2019 May 21;27(8):2335-2353.e6. doi: 10.1016/j.celrep.2019.04.081.
9
Genome-wide association study identifies 30 loci associated with bipolar disorder.全基因组关联研究确定了 30 个与双相情感障碍相关的位点。
Nat Genet. 2019 May;51(5):793-803. doi: 10.1038/s41588-019-0397-8. Epub 2019 May 1.
10
Defining the Genetic, Genomic, Cellular, and Diagnostic Architectures of Psychiatric Disorders.定义精神疾病的遗传、基因组、细胞和诊断结构。
Cell. 2019 Mar 21;177(1):162-183. doi: 10.1016/j.cell.2019.01.015.