Suppr超能文献

三七皂苷R1通过BDNF/Akt/CREB通路促进神经发生改善脑缺血/再灌注损伤

Notoginsenoside R1 Improves Cerebral Ischemia/Reperfusion Injury by Promoting Neurogenesis via the BDNF/Akt/CREB Pathway.

作者信息

Zhu Ting, Wang Lei, Xie Weijie, Meng Xiangbao, Feng Yicheng, Sun Guibo, Sun Xiaobo

机构信息

Beijing Key Laboratory of Innovative Drug Discovery of Traditional Chinese Medicine (Natural Medicine) and Translational Medicine, Institute of Medicinal Plant Development, Peking Union Medical College and Chinese Academy of Medical Sciences, Beijing, China.

Key Laboratory of Bioactive Substances and Resources Utilization of Chinese Herbal Medicine, Ministry of Education, Beijing, China.

出版信息

Front Pharmacol. 2021 May 7;12:615998. doi: 10.3389/fphar.2021.615998. eCollection 2021.

Abstract

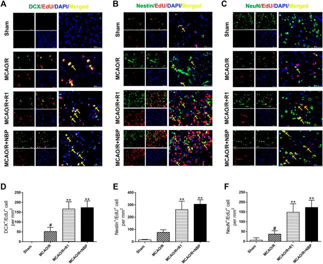
Notoginsenoside R1 (R1), a major component isolated from , is a phytoestrogen that exerts many neuroprotective effects in a rat model of ischemic stroke. However, its long-term effects on neurogenesis and neurological restoration after ischemic stroke have not been investigated. The aim of this study was to evaluate the effects of R1 on neurogenesis and long-term functional recovery after ischemic stroke. We used male Sprague-Dawley rats subjected to middle cerebral artery occlusion/reperfusion (MCAO/R). R1 was administered by intraperitoneal (i.p.) injection immediately postischemia. We showed that R1 significantly decreased infarct volume and neuronal loss, restored neurological function, and stimulated neurogenesis and oligodendrogenesis in rats subjected to MCAO/R. More importantly, R1 promoted neuronal proliferation in PC12 cells . The proneurogenic effects of R1 were associated with the activation of Akt/cAMP responsive element-binding protein, as shown by the R1-induced increase in brain-derived neurotrophic factor (BDNF) expression, and with the activation of neurological function, which was partially eliminated by selective inhibitors of BDNF and PI3K. We demonstrated that R1 is a promising compound that exerts neuroprotective and proneurogenic effects, possibly via the activation of BDNF/Akt/CREB signaling. These findings offer insight into exploring new mechanisms in long-term functional recovery after R1 treatment of ischemic stroke.

摘要

三七皂苷R1(R1)是从[具体来源未给出]中分离出的主要成分,是一种植物雌激素,在缺血性中风大鼠模型中发挥多种神经保护作用。然而,其对缺血性中风后神经发生和神经功能恢复的长期影响尚未得到研究。本研究的目的是评估R1对缺血性中风后神经发生和长期功能恢复的影响。我们使用雄性Sprague-Dawley大鼠进行大脑中动脉闭塞/再灌注(MCAO/R)。在缺血后立即通过腹腔内(i.p.)注射给予R1。我们发现,R1可显著减小MCAO/R大鼠的梗死体积并减少神经元损失,恢复神经功能,并刺激神经发生和少突胶质细胞生成。更重要的是,R1促进PC12细胞中的神经元增殖。R1的促神经发生作用与Akt/环磷酸腺苷反应元件结合蛋白的激活有关,如R1诱导脑源性神经营养因子(BDNF)表达增加所示,并且与神经功能的激活有关,而BDNF和PI3K的选择性抑制剂可部分消除这种激活。我们证明R1是一种有前景的化合物,可能通过激活BDNF/Akt/CREB信号发挥神经保护和促神经发生作用。这些发现为探索R1治疗缺血性中风后长期功能恢复的新机制提供了见解。

https://cdn.ncbi.nlm.nih.gov/pmc/blobs/c812/8138209/20eeed9f9733/fphar-12-615998-g001.jpg

文献AI研究员

20分钟写一篇综述,助力文献阅读效率提升50倍。

立即体验

用中文搜PubMed

大模型驱动的PubMed中文搜索引擎

马上搜索

文档翻译

学术文献翻译模型,支持多种主流文档格式。

立即体验