Suppr超能文献

新冠肺炎肥胖患者中炎症细胞因子与多器官功能障碍的差异关联。

Differential association between inflammatory cytokines and multiorgan dysfunction in COVID-19 patients with obesity.

机构信息

Laboratory of Immunology.

Hôpital Européen Georges Pompidou, AP-HP, Paris, France.

出版信息

PLoS One. 2021 May 26;16(5):e0252026. doi: 10.1371/journal.pone.0252026. eCollection 2021.

Abstract

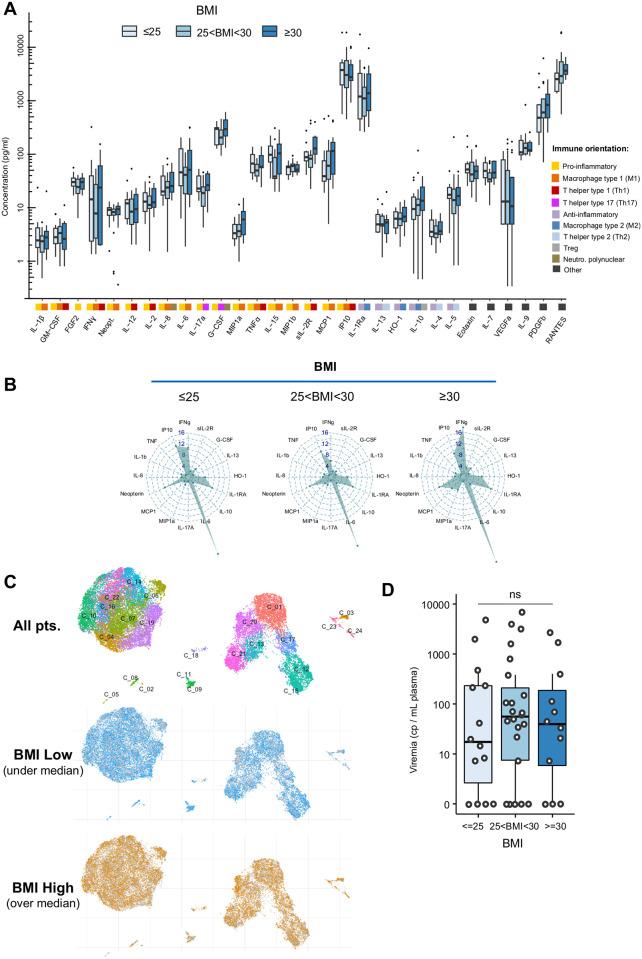
To investigate the mechanisms underlying the SARS-CoV-2 infection severity observed in patients with obesity, we performed a prospective study of 51 patients evaluating the impact of multiple immune parameters during 2 weeks after admission, on vital organs' functions according to body mass index (BMI) categories. High-dimensional flow cytometric characterization of immune cell subsets was performed at admission, 30 systemic cytokines/chemokines levels were sequentially measured, thirteen endothelial markers were determined at admission and at the zenith of the cytokines. Computed tomography scans on admission were quantified for lung damage and hepatic steatosis (n = 23). Abnormal BMI (> 25) observed in 72.6% of patients, was associated with a higher rate of intensive care unit hospitalization (p = 0.044). SARS-CoV-2 RNAaemia, peripheral immune cell subsets and cytokines/chemokines were similar among BMI groups. A significant association between inflammatory cytokines and liver, renal, and endothelial dysfunctions was observed only in patients with obesity (BMI > 30). In contrast, early signs of lung damage (ground-glass opacity) correlated with Th1/M1/inflammatory cytokines only in normal weight patients. Later lesions of pulmonary consolidation correlated with BMI but were independent of cytokine levels. Our study reveals distinct physiopathological mechanisms associated with SARS-CoV-2 infection in patients with obesity that may have important clinical implications.

摘要

为了探究肥胖患者中观察到的严重程度的 SARS-CoV-2 感染的机制,我们进行了一项前瞻性研究,纳入了 51 名患者,根据体重指数 (BMI) 类别评估了入院后 2 周内多种免疫参数对重要器官功能的影响。入院时进行了免疫细胞亚群的高维流式细胞术特征分析,随后连续测量了 30 种系统性细胞因子/趋化因子水平,入院时和细胞因子高峰时测定了 13 种内皮标志物。对入院时的肺部损伤和肝脂肪变性进行了计算机断层扫描定量分析(n = 23)。72.6%的患者存在异常 BMI(> 25),与入住重症监护病房的比例较高相关(p = 0.044)。BMI 各组之间的 SARS-CoV-2 RNA 血症、外周免疫细胞亚群和细胞因子/趋化因子相似。仅在肥胖患者(BMI > 30)中观察到炎症细胞因子与肝、肾和内皮功能障碍之间存在显著相关性。相比之下,正常体重患者中,肺部早期损伤(磨玻璃影)仅与 Th1/M1/炎症细胞因子相关。随后的肺实变病变与 BMI 相关,但与细胞因子水平无关。我们的研究揭示了肥胖患者 SARS-CoV-2 感染相关的独特病理生理机制,这可能具有重要的临床意义。

https://cdn.ncbi.nlm.nih.gov/pmc/blobs/6c2f/8153504/5ab1ae45bda7/pone.0252026.g001.jpg

文献检索

告别复杂PubMed语法,用中文像聊天一样搜索,搜遍4000万医学文献。AI智能推荐,让科研检索更轻松。

立即免费搜索

文件翻译

保留排版,准确专业,支持PDF/Word/PPT等文件格式,支持 12+语言互译。

免费翻译文档

深度研究

AI帮你快速写综述,25分钟生成高质量综述,智能提取关键信息,辅助科研写作。

立即免费体验