Manuel Raoul, Lima Michelle de Souza, Dilly Sébastien, Daunay Sylvain, Abbe Patricia, Pramil Elodie, Solier Stéphanie, Guillaumond Fabienne, Tubiana Sarah-Simha, Escargueil Alexandre, Pêgas Henriques João Antonio, Ferrand Nathalie, Erdelmeier Irène, Boucher Jean-Luc, Bertho Gildas, Agranat Israel, Rocchi Stéphane, Sabbah Michèle, Slama Schwok Anny
Cancer Biology and Therapeutics Team, INSERM, UMR_S 938, Centre de Recherche Saint-Antoine, Sorbonne Université, F-75012 Paris, France.
Innoverda, Biopark Villejuif, F-94800 Villejuif, France.
Antioxidants (Basel). 2021 May 4;10(5):723. doi: 10.3390/antiox10050723.
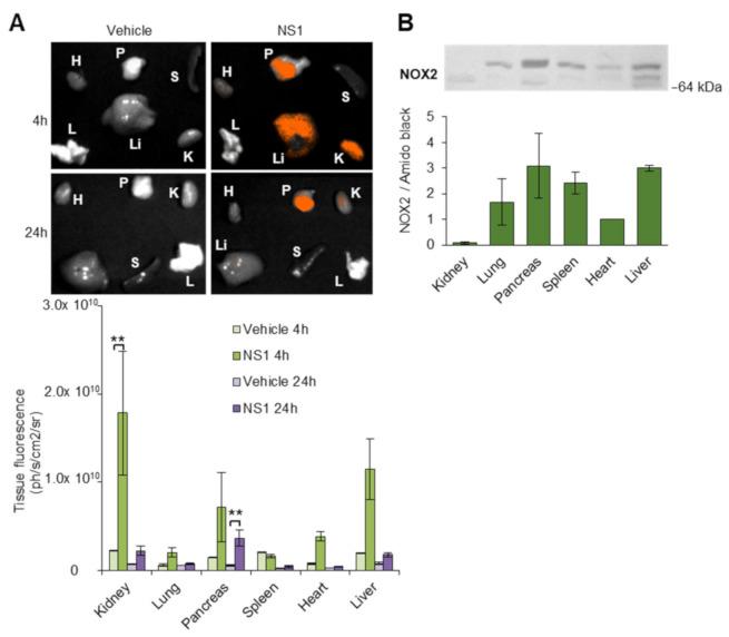
Specific inhibition of NADPH oxidases (NOX) and NO-synthases (NOS), two enzymes associated with redox stress in tumor cells, has aroused great pharmacological interest. Here, we show how these enzymes distinguish between isomeric 2'- and 3'-phosphate derivatives, a difference used to improve the specificity of inhibition by isolated 2'- and 3'-phosphate isomers of our NADPH analogue NS1. Both isomers become fluorescent upon binding to their target proteins as observed by in vitro assay and in vivo imaging. The 2'-phosphate isomer of NS1 exerted more pronounced effects on NOS and NOX-dependent physiological responses than the 3'-phosphate isomer did. Docking and molecular dynamics simulations explain this specificity at the level of the NADPH site of NOX and NOS, where conserved arginine residues distinguished between the 2'-phosphate over the 3'-phosphate group, in favor of the 2'-phosphate.
对烟酰胺腺嘌呤二核苷酸磷酸氧化酶(NOX)和一氧化氮合酶(NOS)这两种与肿瘤细胞氧化还原应激相关的酶的特异性抑制,引起了极大的药理学兴趣。在此,我们展示了这些酶如何区分异构的2'-和3'-磷酸衍生物,这种差异被用于提高我们的烟酰胺腺嘌呤二核苷酸磷酸类似物NS1的分离2'-和3'-磷酸异构体的抑制特异性。如体外试验和体内成像所观察到的,两种异构体在与它们的靶蛋白结合后都会发出荧光。NS1的2'-磷酸异构体对NOS和NOX依赖性生理反应的影响比3'-磷酸异构体更为显著。对接和分子动力学模拟在NOX和NOS的烟酰胺腺嘌呤二核苷酸磷酸位点水平上解释了这种特异性,在该位点,保守的精氨酸残基区分了2'-磷酸基团和3'-磷酸基团,更倾向于2'-磷酸基团。