Hu Yan, Wang Bing, Yi Ke, Lei Qingjun, Wang Guanghui, Xu Xiaohui
Central Laboratory, The First People's Hospital of Taicang, Taicang Affiliated Hospital of Soochow University, No. 58 Changsheng South Road, Taicang, 215400, Jiangsu, China.
Department of General Surgery, The First People's Hospital of Taicang, Taicang Affiliated Hospital of Soochow University, Taicang, Jiangsu, China.
Cancer Cell Int. 2021 Jun 3;21(1):290. doi: 10.1186/s12935-021-01997-7.
Interferon regulatory factor-1 (IRF1) affects the proliferation of colorectal cancer (CRC). Recombinant interferon inducible protein 35 (IFI35) participates in immune regulation and cell proliferation. The aim of the study was to examine whether IRF1 affects the radiation sensitivity of CRC by regulating IFI35.
CCL244 and SW480 cells were divided into five groups: blank control, IFI35 upregulation, IFI35 upregulation control, IFI35 downregulation, and IFI35 downregulation control. All groups were treated with X-rays (6 Gy). IFI35 activation by IRF1 was detected by luciferase reporter assay. The GEPIA database was used to examine IRF1 and IFI35 in CRC. The cells were characterized using CCK-8, EdU, cell cycle, clone formation, flow cytometry, reactive oxygen species (ROS), and mitochondrial membrane potential. Nude mouse animal models were used to detect the effect of IFI35 on CRC.
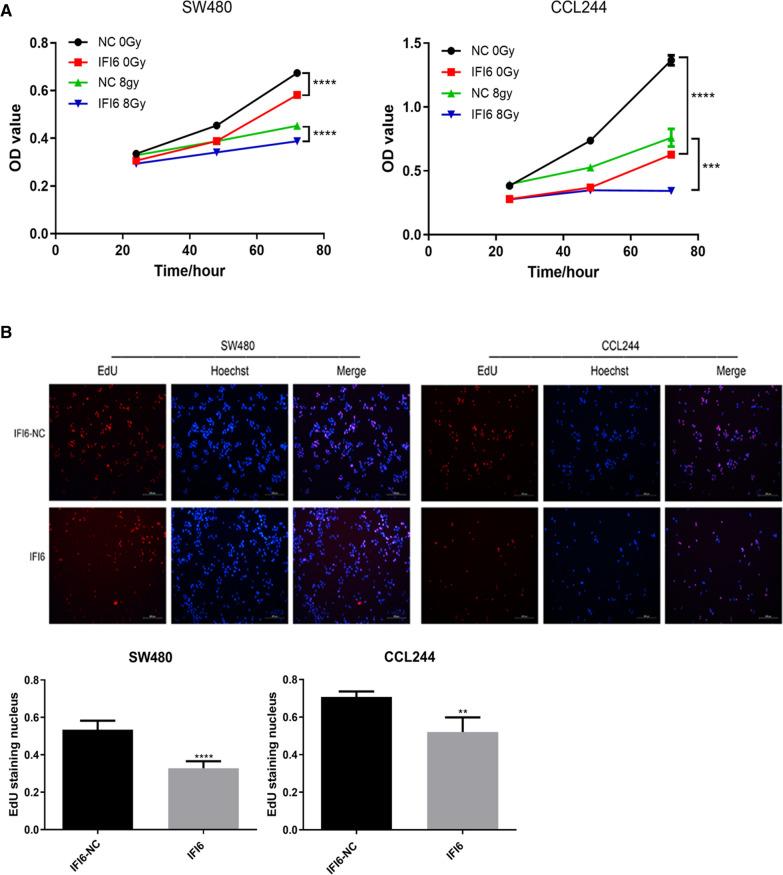
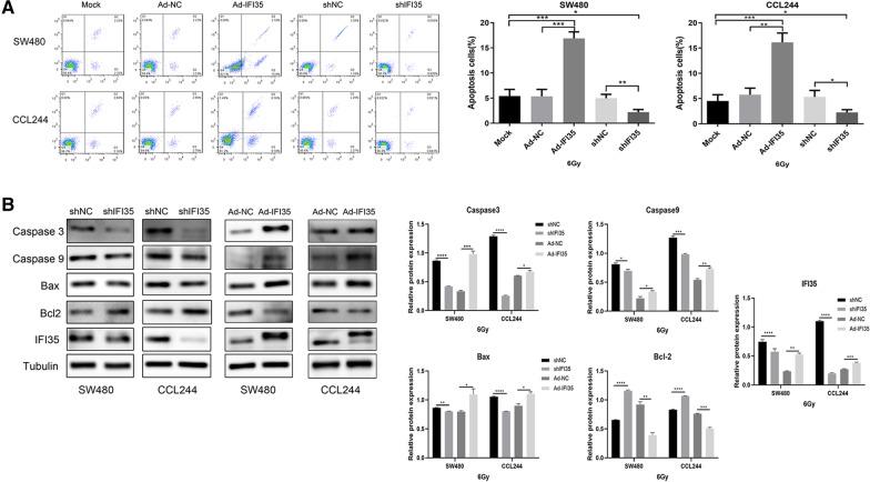
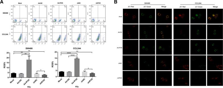
IRF1 can bind to the IFI35 promoter and promote the expression of IFI35. The expression consistency of IRF1 and IFI35 in CRC, according to GEPIA (R = 0.68, p < 0.0001). After irradiation, the upregulation of IFI35 inhibited cell proliferation and colony formation and promoted apoptosis and ROS, while IFI35 downregulation promoted proliferation and colony formation and reduced apoptosis, ROS, and mitochondrial membrane potential were also reduced. The in vivo experiments supported the in vitro ones, with smaller tumors and fewer liver metastases with IFI35 upregulation.
IRF1 can promote IFI35 expression in CRC cells. IFI35 is involved in the regulation of radiosensitivity of CRC cells and might be a target for CRC radiosensitization.
干扰素调节因子1(IRF1)影响结直肠癌(CRC)的增殖。重组干扰素诱导蛋白35(IFI35)参与免疫调节和细胞增殖。本研究旨在探讨IRF1是否通过调节IFI35影响CRC的放射敏感性。
将CCL244和SW480细胞分为五组:空白对照、IFI35上调、IFI35上调对照、IFI35下调和IFI35下调对照。所有组均接受X射线(6 Gy)照射。通过荧光素酶报告基因检测法检测IRF1对IFI35的激活作用。利用GEPIA数据库检测CRC中IRF1和IFI35的表达情况。采用CCK-8、EdU、细胞周期、克隆形成、流式细胞术、活性氧(ROS)和线粒体膜电位对细胞进行表征。采用裸鼠动物模型检测IFI35对CRC的影响。
IRF1可与IFI35启动子结合并促进IFI35的表达。根据GEPIA数据库,CRC中IRF1和IFI35的表达一致性(R = 0.68,p < 0.0001)。照射后,IFI35上调抑制细胞增殖和克隆形成,促进细胞凋亡和ROS生成,而IFI35下调则促进增殖和克隆形成,减少细胞凋亡,同时ROS和线粒体膜电位也降低。体内实验支持体外实验结果,IFI35上调组肿瘤体积更小,肝转移更少。
IRF1可促进CRC细胞中IFI35的表达。IFI35参与CRC细胞放射敏感性的调节,可能是CRC放射增敏的靶点。