Pérez-Díez Irene, Andreu Zoraida, Hidalgo Marta R, Perpiñá-Clérigues Carla, Fantín Lucía, Fernandez-Serra Antonio, de la Iglesia-Vaya María, Lopez-Guerrero José A, García-García Francisco
Bioinformatics and Biostatistics Unit, Principe Felipe Research Center (CIPF), 46012 Valencia, Spain.
Biomedical Imaging Unit FISABIO-CIPF, Fundación para el Fomento de la Investigación Sanitaria y Biomédica de la Comunidad Valenciana, 46012 Valencia, Spain.
Cancers (Basel). 2023 May 24;15(11):2887. doi: 10.3390/cancers15112887.
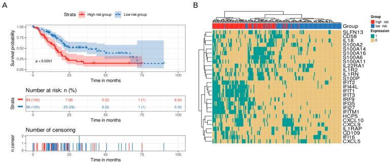
Pancreatic ductal adenocarcinoma (PDAC) prognoses and treatment responses remain devastatingly poor due partly to the highly heterogeneous, aggressive, and immunosuppressive nature of this tumor type. The intricate relationship between the stroma, inflammation, and immunity remains vaguely understood in the PDAC microenvironment. Here, we performed a meta-analysis of stroma-, and immune-related gene expression in the PDAC microenvironment to improve disease prognosis and therapeutic development. We selected 21 PDAC studies from the Gene Expression Omnibus and ArrayExpress databases, including 922 samples (320 controls and 602 cases). Differential gene enrichment analysis identified 1153 significant dysregulated genes in PDAC patients that contribute to a desmoplastic stroma and an immunosuppressive environment (the hallmarks of PDAC tumors). The results highlighted two gene signatures related to the immune and stromal environments that cluster PDAC patients into high- and low-risk groups, impacting patients' stratification and therapeutic decision making. Moreover, , , , , and immune genes are related to the prognosis of PDAC patients for the first time.
胰腺导管腺癌(PDAC)的预后和治疗反应仍然非常糟糕,部分原因是这种肿瘤类型具有高度异质性、侵袭性和免疫抑制性。在PDAC微环境中,基质、炎症和免疫之间的复杂关系仍未得到清晰的理解。在这里,我们对PDAC微环境中与基质和免疫相关的基因表达进行了荟萃分析,以改善疾病预后和治疗进展。我们从基因表达综合数据库(Gene Expression Omnibus)和ArrayExpress数据库中选择了21项PDAC研究,包括922个样本(320个对照和602个病例)。差异基因富集分析确定了PDAC患者中1153个显著失调的基因,这些基因导致了促结缔组织增生性基质和免疫抑制环境(PDAC肿瘤的特征)。结果突出了两个与免疫和基质环境相关的基因特征,这些特征将PDAC患者分为高风险和低风险组,影响患者的分层和治疗决策。此外,首次发现 、 、 、 和 免疫基因与PDAC患者的预后相关。