Suppr超能文献

芦笋多糖部分通过丝裂原活化蛋白激酶(MAPK)和磷脂酰肌醇-3-激酶(PI3K)信号通路调节缺氧诱导因子1α(HIF1α)/血管内皮生长因子(VEGF)的表达,从而抑制肝癌细胞的迁移、侵袭和血管生成。

Asparagus Polysaccharide inhibits the Hypoxia-induced migration, invasion and angiogenesis of Hepatocellular Carcinoma Cells partly through regulating HIF1α/VEGF expression via MAPK and PI3K signaling pathway.

作者信息

Cheng Wei, Cheng Ziwei, Weng Lingling, Xing Dongwei, Zhang Minguang

机构信息

Shanghai Municipal Hospital of Traditional Chinese Medicine, Shanghai University of Traditional Chinese Medicine, Shanghai 200071, China.

Nanjing Hospital of Chinese Medicine affiliated to Nanjing University of Chinese Medicine, Nanjing 210001, China.

出版信息

J Cancer. 2021 May 10;12(13):3920-3929. doi: 10.7150/jca.51407. eCollection 2021.

Abstract

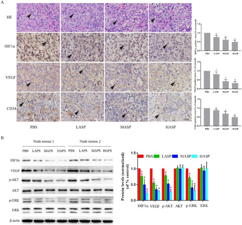
Although there are so many treatment strategies used for hepatocellular carcinoma (HCC), the overall survival (OS) of HCC patients still remains very low. In our previous studies, asparagus polysaccharide (ASP) has been demonstrated to suppress proliferation, migration, invasion and angiogenesis of HCC cells under normoxic conditions . However, the inhibitory effects of ASP on the hypoxia-induced migration, invasion and angiogenesis of HCC cells still remain largely unexplored. Cell Counting Kit-8 (CCK-8) assay, transwell assay, and tube formation assay were used to determine the effects of ASP on hypoxia-induced proliferation, migration, invasion and angiogenesis of HCC cells. ELISA, Western blotting analysis and immunofluorescence assay were used to confirm the effects of ASP on the expressions of HIF-1α and VEGF at the protein level. Moreover, effects of ASP on signaling pathway-related proteins were investigated by Western blotting analysis. Immunohistochemistry (IHC) assay was applied to test the effects of ASP on angiogenesis-associated proteins of tumor cells. We showed that ASP effectively suppressed hypoxia-induced proliferation, migration, invasion and angiogenesis of SK-Hep1 and Hep-3B cells in a dose-dependent manner. In addition, the inhibitory effect of ASP might be partly attributed to down-regulation of HIF1α and VEGF proteins in SK-Hep1 and Hep-3B cells under hypoxic conditions. Moreover, signaling pathway study indicated that ASP significantly down-regulated the hypoxia-induced expressions of p-AKT, p-mTOR and p-ERK, while it had little effects on AKT, mTOR and ERK. Besides, SK-Hep1 xenograft tumor models in nude mice further confirmed that the inhibitory effect of ASP on xenograft tumors might be exerted partly via down-regulation of HIF1α and VEGF through blocking MAPK and PI3K signaling pathways. Our findings suggested that ASP suppressed the hypoxia-induced migration, invasion and angiogenesis of HCC cells partly through regulating HIF-1α/VEGF expression via MAPK and PI3K signaling pathways.

摘要

尽管用于肝细胞癌(HCC)的治疗策略众多,但HCC患者的总生存期(OS)仍然很低。在我们之前的研究中,已证明芦笋多糖(ASP)在常氧条件下可抑制HCC细胞的增殖、迁移、侵袭和血管生成。然而,ASP对缺氧诱导的HCC细胞迁移、侵袭和血管生成的抑制作用仍 largely未被探索。使用细胞计数试剂盒-8(CCK-8)检测、Transwell检测和管形成检测来确定ASP对缺氧诱导的HCC细胞增殖、迁移、侵袭和血管生成的影响。采用酶联免疫吸附测定(ELISA)、蛋白质印迹分析和免疫荧光检测来在蛋白质水平上确认ASP对缺氧诱导因子-1α(HIF-1α)和血管内皮生长因子(VEGF)表达的影响。此外,通过蛋白质印迹分析研究ASP对信号通路相关蛋白的影响。应用免疫组织化学(IHC)检测来测试ASP对肿瘤细胞血管生成相关蛋白的影响。我们发现,ASP以剂量依赖性方式有效抑制缺氧诱导的SK-Hep1和Hep-3B细胞的增殖、迁移、侵袭和血管生成。此外,ASP的抑制作用可能部分归因于在缺氧条件下SK-Hep1和Hep-3B细胞中HIF1α和VEGF蛋白的下调。此外,信号通路研究表明,ASP显著下调缺氧诱导的磷酸化蛋白激酶B(p-AKT)、磷酸化哺乳动物雷帕霉素靶蛋白(p-mTOR)和磷酸化细胞外信号调节激酶(p-ERK)的表达,而对AKT、mTOR和ERK影响很小。此外,裸鼠体内的SK-Hep1异种移植瘤模型进一步证实,ASP对异种移植瘤的抑制作用可能部分是通过阻断丝裂原活化蛋白激酶(MAPK)和磷脂酰肌醇-3激酶(PI3K)信号通路下调HIF1α和VEGF来实现的。我们的研究结果表明,ASP部分通过MAPK和PI3K信号通路调节HIF-1α/VEGF表达,从而抑制缺氧诱导的HCC细胞迁移、侵袭和血管生成。

https://cdn.ncbi.nlm.nih.gov/pmc/blobs/9fa5/8176233/dcd3280db079/jcav12p3920g001.jpg

文献AI研究员

20分钟写一篇综述,助力文献阅读效率提升50倍。

立即体验

用中文搜PubMed

大模型驱动的PubMed中文搜索引擎

马上搜索

文档翻译

学术文献翻译模型,支持多种主流文档格式。

立即体验