Suppr超能文献

RhoBTB3高表达预示非M3型急性髓系白血病化疗效果良好。

High Expression of RhoBTB3 Predicts Favorable Chemothrapy Outcomes in non-M3 Acute Myeloid Leukemia.

作者信息

Yang Shuang-Hui, Liu Wei, Peng Jie, Xu Ya-Jing, Liu Yan-Feng, Li Yan, Peng Min-Yuan, Ou-Yang Zhao, Chen Cong, Liu En-Yi

机构信息

Department of Hematology, XiangYa Hospital, Central South University, XiangYa Road No.87, Changsha 410008, China.

出版信息

J Cancer. 2021 May 17;12(14):4229-4239. doi: 10.7150/jca.50472. eCollection 2021.

Abstract

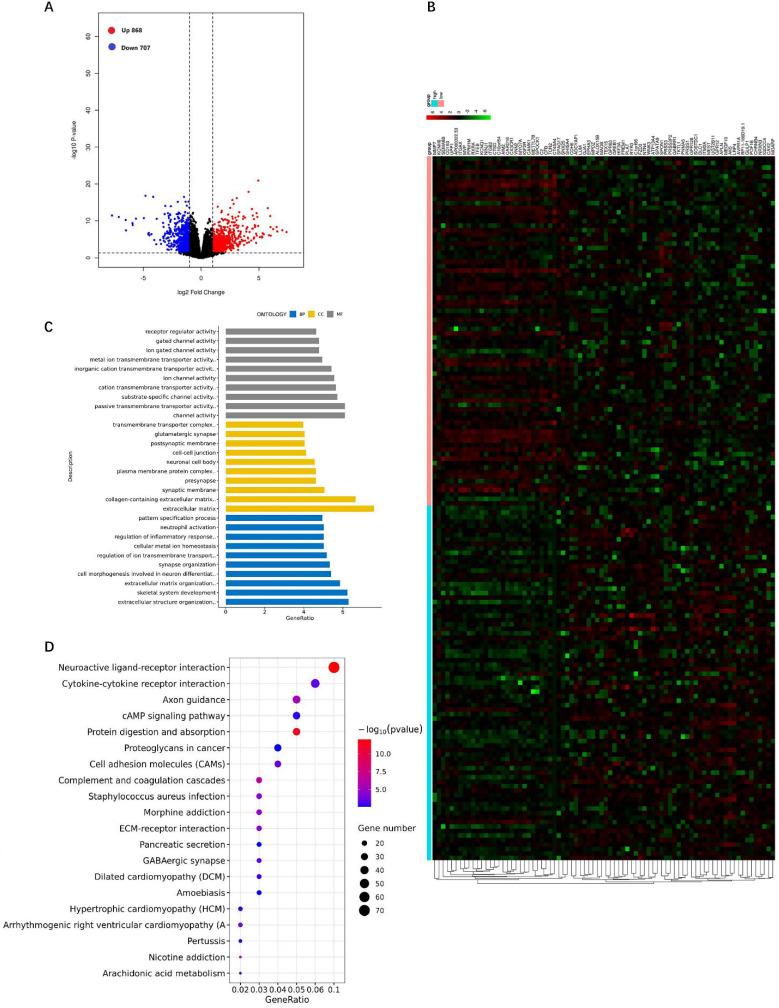
The expression patterns and prognostic significance of the Rho family GTPases in acute myeloid leukemia have not been systematically studied yet. In our study, we analyzed the expression patterns of 21 Rho family GTPases gene members in AML patients based on GEPIA database. 10 gene members with significant differential expression in AML tissue and healthy tissue were selected for subsequent research. Survival curve analysis in TCGA and GEO dataset preliminary showed that RhoBTB3 is related with the prognosis of non-M3 AML patients. The differential expression of RhoBTB3 on AML bone marrow and normal bone marrow was verified by RT-qPCR. We performed Kaplan-Meier survival analysis and Multivariate Cox analysis to assess the prognostic value of RhoBTB3 in non-M3 AML patients with different treatment regimens. Gene functional enrichment analysis of RhoBTB3 was performed using GO, KEGG and PPI network. The AML patients from TCGA database were partitioned into 2 groups based on different treatment regimens: chemotherapy group and allo-HSCT group. In chemotherapy group, patients with higher expression level of RhoBTB3 showed relatively longer OS and EFS, multivariate Cox analysis revealed high RhoBTB3 mRNA expression as an independent favorable prognostic factor. However, in allo-HSCT group, no significant difference of OS and EFS were found between RhoBTB3 high and low subgroups. Meanwhile, allo-HSCT could circumvent the unfavorable prognosis that was associated with downregulation of RhoBTB3. Functional enrichment analysis showed the association of RhoBTB3 expression with several fundamental physiological components and pathways, including extracellular matrix components, extracellular structure organization, and cytokine-cytokine receptor interaction. Our study identified RhoBTB3 as a prognostic marker and may aid in the selection of the appropriate treatment options between chemotherapy and allo-HCST in non-M3 AML patients. Further researches are necessary to clarify the involvement of RhoBTB3 in the pathogenesis of AML.

摘要

Rho家族GTP酶在急性髓系白血病中的表达模式及预后意义尚未得到系统研究。在我们的研究中,我们基于GEPIA数据库分析了急性髓系白血病患者中21个Rho家族GTP酶基因成员的表达模式。选择在急性髓系白血病组织和健康组织中具有显著差异表达的10个基因成员进行后续研究。TCGA和GEO数据集中的生存曲线分析初步表明,RhoBTB3与非M3急性髓系白血病患者的预后相关。通过RT-qPCR验证了RhoBTB3在急性髓系白血病骨髓和正常骨髓中的差异表达。我们进行了Kaplan-Meier生存分析和多变量Cox分析,以评估RhoBTB3在接受不同治疗方案的非M3急性髓系白血病患者中的预后价值。使用GO、KEGG和PPI网络对RhoBTB3进行基因功能富集分析。根据不同的治疗方案,将来自TCGA数据库的急性髓系白血病患者分为两组:化疗组和异基因造血干细胞移植组。在化疗组中,RhoBTB3表达水平较高的患者显示出相对较长的总生存期和无病生存期,多变量Cox分析显示RhoBTB3 mRNA高表达是一个独立的有利预后因素。然而,在异基因造血干细胞移植组中,RhoBTB3高表达和低表达亚组之间的总生存期和无病生存期没有显著差异。同时,异基因造血干细胞移植可以规避与RhoBTB3下调相关的不良预后。功能富集分析表明RhoBTB3表达与几个基本的生理成分和途径相关,包括细胞外基质成分、细胞外结构组织和细胞因子-细胞因子受体相互作用。我们的研究确定RhoBTB3为一个预后标志物,并可能有助于在非M3急性髓系白血病患者的化疗和异基因造血干细胞移植之间选择合适的治疗方案。有必要进一步研究以阐明RhoBTB3在急性髓系白血病发病机制中的作用。

https://cdn.ncbi.nlm.nih.gov/pmc/blobs/cb6a/8176412/df0739d09dd5/jcav12p4229g001.jpg

文献AI研究员

20分钟写一篇综述,助力文献阅读效率提升50倍。

立即体验

用中文搜PubMed

大模型驱动的PubMed中文搜索引擎

马上搜索

文档翻译

学术文献翻译模型,支持多种主流文档格式。

立即体验