Li Hao, Li Jianmin, Xiao Wei, Zhang Yujing, Lv Yuan, Yu Xing, Zheng Jiao
Biliary Tract Surgery Laboratory, Department of Hepatobiliary Surgery, Hunan Provincial People's Hospital, the First Affiliated Hospital of Hunan Normal University, Changsha, China.
Hunan Research Center of Biliary Disease, the First Affiliated Hospital of Hunan Normal University, Changsha, China.
Front Mol Biosci. 2021 May 24;8:666054. doi: 10.3389/fmolb.2021.666054. eCollection 2021.
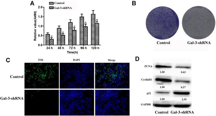
The novel coronavirus pneumonia COVID-19 is characterized by all age susceptibility, which imposes a dramatic threat to the human species all over the world. According to current available data, the cytokine storm appears to be the most life-threatening symptom of severe COVID-19 cases accompanied with lung fibrosis. Galectin-3 (Gal-3), a member of soluble β-galactoside-binding lectin families, has been implicated as a key regulator in various inflammation conditions in addition to its well-documented roles in cancer. The pro-inflammatory activity of Gal-3 in the inflammatory response and lung fibrosis of COVID-19 has been proposed by emerging studies, which suggested that inhibition of Gal-3 may represent a novel treatment approach for COVID-19 patients. Intrahepatic cholangiocarcinoma (ICC) is an aggressive malignancy with poor prognosis. ICC accounts for 10-25% of primary liver cancers with limited therapeutic options, which has higher incidence in Asian countries, particularly in China. Cancer patients, including ICC patients, are highly vulnerable to COVID-19 due to their impaired immune system. It is thus undoubtedly a challenge for our oncology department to establish effective treatment strategies under the influence of the COVID-19 crisis. According to our management procedures in the COVID-19 era, emergency treatment will be applied to ICC patients who are under life-threatening conditions, despite the COVID-19 infection. To the best of our knowledge, the modulatory function of Gal-3 in ICC is still barely explored to date. In order to evaluate the therapeutic potential of Gal-3 for ICC patients or those comprised with COVID-19, we herein report our preliminary investigation into roles of Gal-3 in ICC. Our results exhibited that the expression of Gal-3 was significantly up-regulated in ICC tissues, and a significant correlation was observed between its overexpression and malignant progression of ICC cells. We further discussed the activity and possible molecular mechanisms of Gal-3 in ICC, which may pave the ways for further exploring the possibility of Gal-3 as a potential therapeutic target for treating ICC patients or those with COVID-19-related conditions.
新型冠状病毒肺炎(COVID-19)的特点是所有年龄段人群均易感,这对全球人类构成了巨大威胁。根据现有数据,细胞因子风暴似乎是伴有肺纤维化的重症COVID-19病例中最危及生命的症状。半乳糖凝集素-3(Gal-3)是可溶性β-半乳糖苷结合凝集素家族的成员,除了在癌症中具有充分记载的作用外,还被认为是各种炎症状态下的关键调节因子。新兴研究提出了Gal-3在COVID-19的炎症反应和肺纤维化中的促炎活性,这表明抑制Gal-3可能代表了一种针对COVID-19患者的新治疗方法。肝内胆管癌(ICC)是一种侵袭性恶性肿瘤,预后较差。ICC占原发性肝癌的10%-25%,治疗选择有限,在亚洲国家发病率较高,尤其是在中国。包括ICC患者在内的癌症患者由于免疫系统受损,极易感染COVID-19。因此,在COVID-19危机的影响下制定有效的治疗策略对我们肿瘤科来说无疑是一项挑战。根据我们在COVID-19时代的管理程序,对于处于危及生命状况的ICC患者,尽管感染了COVID-19,仍将进行紧急治疗。据我们所知,Gal-3在ICC中的调节功能迄今为止仍几乎未被探索。为了评估Gal-3对ICC患者或合并COVID-19患者的治疗潜力,我们在此报告我们对Gal-3在ICC中的作用的初步研究。我们的结果显示,Gal-3在ICC组织中的表达显著上调,并且观察到其过表达与ICC细胞的恶性进展之间存在显著相关性。我们进一步讨论了Gal-3在ICC中的活性和可能的分子机制,这可能为进一步探索Gal-3作为治疗ICC患者或与COVID-19相关疾病患者的潜在治疗靶点的可能性铺平道路。