Suppr超能文献

芍药苷通过抑制大鼠中风模型中的神经炎症和促进神经发生来改善功能恢复。

Paeoniflorin improves functional recovery through repressing neuroinflammation and facilitating neurogenesis in rat stroke model.

作者信息

Tang Hongli, Wu Leiruo, Chen Xixi, Li Huiting, Huang Baojun, Huang Zhenyang, Zheng Yiyang, Zhu Liqing, Geng Wujun

机构信息

Anesthesiology, the First Affiliated Hospital of Wenzhou Medical University, Wenzhou, Zhejiang, People's Republic of China.

Endoscopy Center, the First Affiliated Hospital of Wenzhou Medical University, Wenzhou, Zhejiang, People's Republic of China.

出版信息

PeerJ. 2021 May 28;9:e10921. doi: 10.7717/peerj.10921. eCollection 2021.

Abstract

BACKGROUND

Microglia, neuron, and vascular cells constitute a dynamic functional neurovascular unit, which exerts the crucial role in functional recovery after ischemic stroke. Paeoniflorin, the principal active component of Paeoniae Radix, has been verified to exhibit neuroprotective roles in cerebralischemic injury. However, the mechanisms underlying the regulatory function of Paeoniflorin on neurovascular unit after cerebral ischemia are still unclear.

METHODS

In this study, adult male rats were treated with Paeoniflorin following transient middle cerebral artery occlusion (tMCAO), and then the functional behavioral tests (Foot-fault test and modified improved neurological function score, mNSS), microglial activation, neurogenesis and vasculogenesis were assessed.

RESULTS

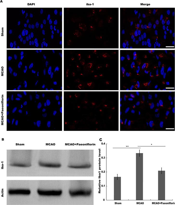
The current study showed that Paeoniflorin treatment exhibited a sensorimotor functional recovery as suggested via the Foot-fault test and the enhancement of spatial learning as suggested by the mNSS in rat stroke model. Paeoniflorin treatment repressed microglial cell proliferation and thus resulted in a significant decrease in proinflammatory cytokines IL-1, IL-6 and TNF-. Compared with control, Paeoniflorin administration facilitated von Willebrand factor (an endothelia cell marker) and doublecortin (a neuroblasts marker) expression, indicating that Paeoniflorin contributed to neurogenesis and vasculogenesis in rat stroke model. Mechanistically, we verified that Paeoniflorin repressed JNK and NF-B signaling activation.

CONCLUSIONS

These results demonstrate that Paeoniflorin represses neuroinflammation and facilitates neurogenesis in rat stroke model and might be a potential drug for the therapy of ischemic stroke.

摘要

背景

小胶质细胞、神经元和血管细胞构成一个动态的功能性神经血管单元,其在缺血性中风后的功能恢复中发挥关键作用。芍药苷是芍药根的主要活性成分,已被证实对脑缺血损伤具有神经保护作用。然而,芍药苷对脑缺血后神经血管单元的调节作用机制仍不清楚。

方法

在本研究中,成年雄性大鼠在短暂大脑中动脉闭塞(tMCAO)后接受芍药苷治疗,然后评估其功能行为测试(足误测试和改良的神经功能评分,mNSS)、小胶质细胞活化、神经发生和血管生成。

结果

当前研究表明,在大鼠中风模型中,芍药苷治疗通过足误测试显示出感觉运动功能恢复,通过mNSS显示出空间学习能力增强。芍药苷治疗抑制了小胶质细胞增殖,从而导致促炎细胞因子IL-1、IL-6和TNF-显著降低。与对照组相比,芍药苷给药促进了血管性血友病因子(一种内皮细胞标志物)和双皮质素(一种神经母细胞标志物)的表达,表明芍药苷有助于大鼠中风模型中的神经发生和血管生成。从机制上讲,我们证实芍药苷抑制了JNK和NF-κB信号激活。

结论

这些结果表明,芍药苷在大鼠中风模型中抑制神经炎症并促进神经发生,可能是治疗缺血性中风的潜在药物。

https://cdn.ncbi.nlm.nih.gov/pmc/blobs/98c1/8166241/2745aa2eb285/peerj-09-10921-g001.jpg

文献AI研究员

20分钟写一篇综述,助力文献阅读效率提升50倍。

立即体验

用中文搜PubMed

大模型驱动的PubMed中文搜索引擎

马上搜索

文档翻译

学术文献翻译模型,支持多种主流文档格式。

立即体验