Department of Traumatology, The First Affiliated Hospital, and College of Clinical Medicine of Henan University of Science and Technology, Luoyang, Henan 471003, P.R. China.
Department of Basic Medicine, Puyang Medical College, Puyang, Henan 457000, P.R. China.
Int J Mol Med. 2021 Aug;48(2). doi: 10.3892/ijmm.2021.4979. Epub 2021 Jun 16.
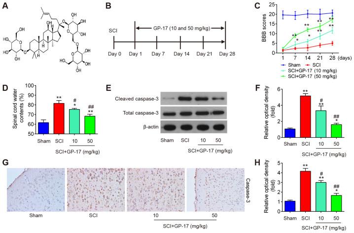
Gypenoside XVII (GP‑17), one of the dominant active components of , has been studied extensively and found to have a variety of pharmacological effects, including neuroprotective properties. However, the neuroprotective effects of GP‑17 against spinal cord injury (SCI), as well as its underlying mechanisms of action remain unknown. The present study aimed to investigate the effects of GP‑17 on motor recovery and histopathological changes following SCI and to elucidate the mechanisms underlying its neuroprotective effects in a mouse model of SCI. Motor recovery was evaluated using the Basso, Beattie and Bresnahan (BBB) locomotor rating scale. Spinal cord edema was detected by the wet/dry weight method. H&E staining was performed to examine the effect of GP‑17 on spinal cord damage. Inflammatory response production was assessed by ELISA. Candidate miRNAs were identified following the integrated analysis of the Gene Expression Omnibus (GEO) dataset GSE67515. Western blot analysis was also performed to detect the expression levels of associated proteins. The results revealed that GP‑17 treatment improved functional recovery, and suppressed neuronal apoptosis and the inflammatory response in the mouse model of SCI. Moreover, it was observed that miR‑21 expression was downregulated following SCI, whereas it was upregulated following the administration of GP‑17. The inhibition of miR‑21 eliminated the protective effects of GP‑17 on SCI‑induced neuronal apoptosis and the inflammatory response. In addition, phosphatase and tensin homologue (PTEN), a key molecule in the activation of the protein kinase B (AKT)/mammalian target of rapamycin (mTOR) pathway, was identified as a target of miR‑21, and PTEN expression was downregulated by GP‑17 through miR‑21. Furthermore, the PTEN/AKT/mTOR pathway was inactivated by SCI, whereas it was re‑activated by GP‑17 through the regulation of miR‑21 in mice with SCI. On the whole, the findings of the present study suggest that GP‑17 plays a protective role in SCI via regulating the miR‑21/PTEN/AKT/mTOR pathway.
绞股蓝皂苷 XVII (GP-17) 是 的主要活性成分之一,已被广泛研究,发现具有多种药理作用,包括神经保护作用。然而,GP-17 对脊髓损伤 (SCI) 的神经保护作用及其作用机制尚不清楚。本研究旨在探讨 GP-17 对 SCI 后运动功能恢复和组织病理学变化的影响,并阐明其在 SCI 小鼠模型中神经保护作用的机制。运动功能恢复采用 Basso、Beattie 和 Bresnahan (BBB) 运动评分量表进行评估。脊髓水肿采用干湿重法检测。H&E 染色观察 GP-17 对脊髓损伤的影响。通过 ELISA 评估炎症反应产物。通过整合基因表达综合数据库 (GEO) 数据集 GSE67515 分析鉴定候选 microRNA。还进行了 Western blot 分析以检测相关蛋白的表达水平。结果表明,GP-17 治疗可改善 SCI 小鼠的功能恢复,并抑制神经元凋亡和炎症反应。此外,观察到 SCI 后 miR-21 表达下调,而 GP-17 给药后表达上调。miR-21 抑制消除了 GP-17 对 SCI 诱导的神经元凋亡和炎症反应的保护作用。此外,磷酸酶和张力蛋白同源物 (PTEN) 是蛋白激酶 B (AKT)/哺乳动物雷帕霉素靶蛋白 (mTOR) 通路激活的关键分子,被鉴定为 miR-21 的靶标,GP-17 通过 miR-21 下调 PTEN 表达。此外,SCI 使 PTEN/AKT/mTOR 通路失活,而 GP-17 通过调节 SCI 小鼠中的 miR-21 使其重新激活。总的来说,本研究结果表明,GP-17 通过调节 miR-21/PTEN/AKT/mTOR 通路在 SCI 中发挥保护作用。