Suppr超能文献

细胞间黏附分子-1 诱导的前额叶皮层和海马体创伤性脑损伤神经病理学导致感觉运动功能缺陷和心理应激。

Intercellular Adhesion Molecule-1-Induced Posttraumatic Brain Injury Neuropathology in the Prefrontal Cortex and Hippocampus Leads to Sensorimotor Function Deficits and Psychological Stress.

机构信息

Laboratory of CNS injury and Molecular Therapy, JFK Neuroscience Institute, Hackensack Meridian Health JFK University Medical Center, Edison, NJ 08820.

Laboratory of CNS injury and Molecular Therapy, JFK Neuroscience Institute, Hackensack Meridian Health JFK University Medical Center, Edison, NJ 08820

出版信息

eNeuro. 2021 Jul 16;8(4). doi: 10.1523/ENEURO.0242-21.2021. Print 2021 Jul-Aug.

Abstract

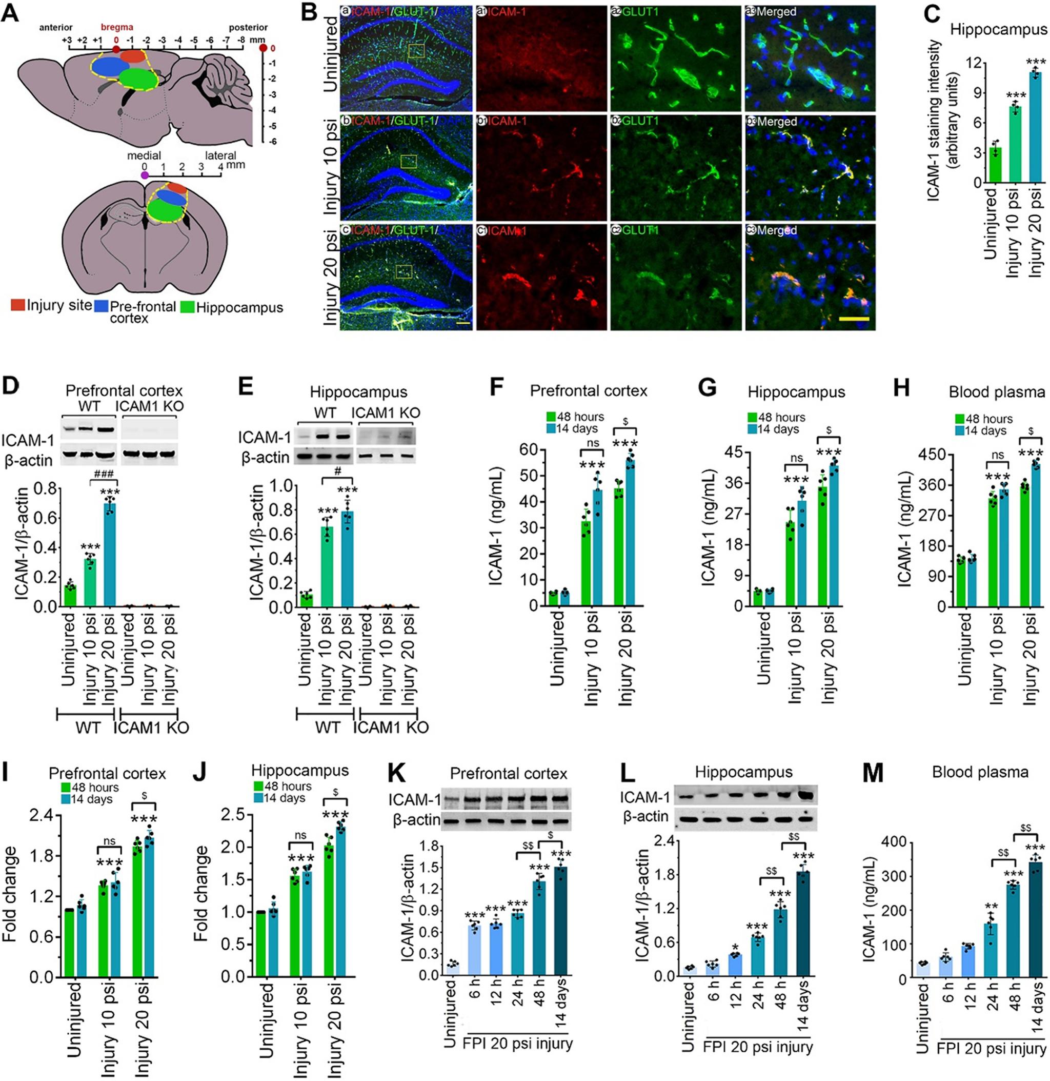
Intercellular adhesion molecule-1 (ICAM-1) promotes adhesion and transmigration of circulating leukocytes across the blood-brain barrier (BBB). Traumatic brain injury (TBI) causes transmigrated immunocompetent cells to release mediators [function-associated antigen (LFA)-1 and macrophage-1 antigen (Mac-1)] that stimulate glial and endothelial cells to express ICAM-1 and release cytokines, sustaining neuroinflammation and neurodegeneration. Although a strong correlation exists between TBI-mediated inflammation and impairment in functional outcome following brain trauma, the role of ICAM-1 in impairing functional outcome by inducing neuroinflammation and neurodegeneration after TBI remains inconclusive. The experimental TBI was induced by fluid percussion injury (FPI; 10 and 20 psi) in wild-type (WT) and mice and by stretch injury (3 psi) in brain endothelial cells. We manipulate ICAM-1 pharmacologically and genetically and conducted several biochemical analyses to gain insight into the mechanisms underlying ICAM-1-mediated neuroinflammation and performed rotarod, grid-walk, sucrose preference, and light-dark tests to assess functional outcome. TBI-induced ICAM-1-mediated neuroinflammation and cell death occur via LFA-1 or Mac-1 signaling pathways that rely on oxidative stress, matrix metalloproteinase (MMP), and vascular endothelial growth factor (VEGF) pathways. The deletion or blocking of ICAM-1 resulted in a better outcome in attenuating neuroinflammation and cell death as marked by the markers such as NF-kB, IL-1β, TNF-α, cleaved-caspase-3 (cl-caspase-3), Annexin V, and by terminal deoxynucleotidyl transferase dUTP nick end labeling (TUNEL), and Trypan blue staining. ICAM-1 deletion in TBI improves sensorimotor, depression, and anxiety-like behavior with significant upregulation of norepinephrine (NE), dopamine (DA) D1 receptor (DAD1R), serotonin (5-HT)1AR, and neuropeptide Y (NPY). This study could establish the significance of ICAM-1 as a novel therapeutic target against the pathophysiology to establish functional recovery after TBI.

摘要

细胞间黏附分子-1(ICAM-1)促进循环白细胞黏附和穿过血脑屏障(BBB)的迁移。创伤性脑损伤(TBI)导致迁移的免疫活性细胞释放介质[功能相关抗原(LFA)-1和巨噬细胞-1 抗原(Mac-1)],刺激神经胶质细胞和内皮细胞表达 ICAM-1 并释放细胞因子,维持神经炎症和神经退行性变。尽管 TBI 介导的炎症与脑外伤后的功能结果损害之间存在很强的相关性,但 ICAM-1 通过诱导 TBI 后的神经炎症和神经退行性变来损害功能结果的作用仍不确定。通过流体冲击伤(FPI;10 和 20 psi)在野生型(WT)和 小鼠中诱导实验性 TBI,并通过拉伸伤(3 psi)在脑内皮细胞中诱导实验性 TBI。我们通过药理学和遗传学手段操纵 ICAM-1,并进行了几项生化分析,以深入了解 ICAM-1 介导的神经炎症的机制,并进行了旋转棒、网格行走、蔗糖偏好和明暗测试来评估功能结果。TBI 诱导的 ICAM-1 介导的神经炎症和细胞死亡通过 LFA-1 或 Mac-1 信号通路发生,该信号通路依赖于氧化应激、基质金属蛋白酶(MMP)和血管内皮生长因子(VEGF)途径。ICAM-1 的缺失或阻断导致通过 NF-kB、IL-1β、TNF-α、裂解半胱天冬酶-3(cl-caspase-3)、Annexin V 和末端脱氧核苷酸转移酶 dUTP 缺口末端标记(TUNEL)和台盼蓝染色等标志物,在减轻神经炎症和细胞死亡方面有更好的结果。TBI 中 ICAM-1 的缺失改善了感觉运动、抑郁和焦虑样行为,并且去甲肾上腺素(NE)、多巴胺(DA)D1 受体(DAD1R)、5-羟色胺(5-HT)1AR 和神经肽 Y(NPY)的显著上调。这项研究可以确定 ICAM-1 作为一种新的治疗靶点在 TBI 后建立功能恢复的病理生理学中的意义。

https://cdn.ncbi.nlm.nih.gov/pmc/blobs/a0e0/8287878/e15daf84f39d/ENEURO.0242-21.2021_f001.jpg

文献AI研究员

20分钟写一篇综述,助力文献阅读效率提升50倍。

立即体验

用中文搜PubMed

大模型驱动的PubMed中文搜索引擎

马上搜索

文档翻译

学术文献翻译模型,支持多种主流文档格式。

立即体验