Suppr超能文献

septin 复合物将连环蛋白复合物与肌动蛋白细胞骨架连接起来,以建立上皮细胞极性。

The septin complex links the catenin complex to the actin cytoskeleton for establishing epithelial cell polarity.

机构信息

MOE Key Laboratory for Membraneless Organelles & Cellular Dynamics and Hefei National Laboratory for Physical Sciences at the Microscale, University of Science and Technology of China, Hefei 230027, China.

Keck Center for Organoids Plasticity Control, Atlanta, GA 30310, USA.

出版信息

J Mol Cell Biol. 2021 Sep 11;13(6):395-408. doi: 10.1093/jmcb/mjab036.

Abstract

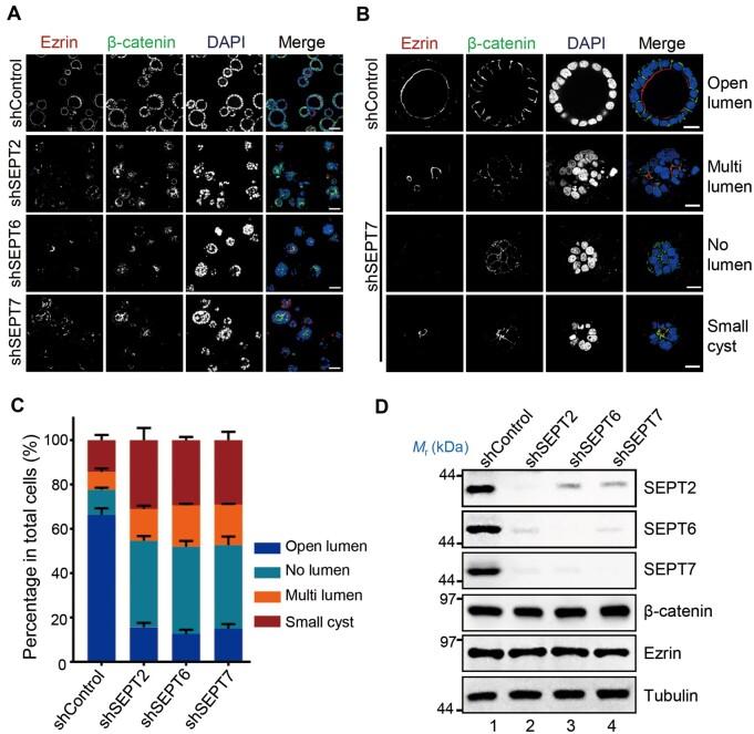
Cell polarity is essential for spatially regulating of physiological processes in metazoans by which hormonal stimulation‒secretion coupling is precisely coupled for tissue homeostasis and organ communications. However, the molecular mechanisms underlying epithelial cell polarity establishment remain elusive. Here, we show that septin cytoskeleton interacts with catenin complex to organize a functional domain to separate apical from basal membranes in polarized epithelial cells. Using polarized epithelial cell monolayer as a model system with transepithelial electrical resistance as functional readout, our studies show that septins are essential for epithelial cell polarization. Our proteomic analyses discovered a novel septin‒catenin complex during epithelial cell polarization. The functional relevance of septin‒catenin complex was then examined in three-dimensional (3D) culture in which suppression of septins resulted in deformation of apical lumen in cysts, a hallmark seen in polarity-deficient 3D cultures and animals. Mechanistically, septin cytoskeleton stabilizes the association of adherens catenin complex with actin cytoskeleton, and depletion or disruption of septin cytoskeleton liberates adherens junction and polarity complexes into the cytoplasm. Together, these findings reveal a previously unrecognized role for septin cytoskeleton in the polarization of the apical‒basal axis and lumen formation in polarized epithelial cells.

摘要

细胞极性对于调控多细胞生物体内的生理过程具有重要意义,通过这种极性,激素刺激-分泌偶联能够精确地与组织稳态和器官通讯相偶联。然而,上皮细胞极性建立的分子机制仍不清楚。在这里,我们表明,隔膜细胞骨架与连环蛋白复合物相互作用,以组织一个功能性结构域,在上皮极化细胞中分离顶端和基底膜。我们使用极化上皮细胞单层作为模型系统,以跨上皮电阻作为功能读数,研究表明,隔膜对于上皮细胞极化是必不可少的。我们的蛋白质组学分析在上皮细胞极化过程中发现了一个新的隔膜-连环蛋白复合物。然后在三维(3D)培养中检查了隔膜-连环蛋白复合物的功能相关性,在该培养中,抑制隔膜会导致囊肿中顶端腔的变形,这是在极性缺陷的 3D 培养物和动物中看到的标志。从机制上讲,隔膜细胞骨架稳定了黏着斑连环蛋白复合物与肌动蛋白细胞骨架的结合,而隔膜细胞骨架的耗竭或破坏会将黏着连接和极性复合物释放到细胞质中。总之,这些发现揭示了隔膜细胞骨架在上皮细胞顶端-基底轴的极化和腔形成中的一个以前未被认识的作用。

https://cdn.ncbi.nlm.nih.gov/pmc/blobs/f8c1/8436676/90e34340a189/mjab036f1.jpg

文献AI研究员

20分钟写一篇综述,助力文献阅读效率提升50倍。

立即体验

用中文搜PubMed

大模型驱动的PubMed中文搜索引擎

马上搜索

文档翻译

学术文献翻译模型,支持多种主流文档格式。

立即体验