Suppr超能文献

溶质载体家族39成员7(SLC39A7)通过肿瘤坏死因子-α(TNF-α)介导的核因子-κB(NF-κB)信号通路促进胶质瘤的恶性行为。

SLC39A7 promotes malignant behaviors in glioma via the TNF-α-mediated NF-κB signaling pathway.

作者信息

Chen Lian, Zhou Jinpeng, Li Long, Zhao Junshuang, Li Hao, Zheng Wei, Xu Jinkun, Jing Zhitao

机构信息

Department of Neurosurgery, the First Hospital of China Medical University, NO. 155 North Nanjing Street, Shenyang, 110001 China.

Department of Histology and Embryology, College of Basic Medical Science, China Medical University, NO. 77 Puhe Road, Shenyang, 110122 China.

出版信息

J Cancer. 2021 Jun 1;12(15):4530-4541. doi: 10.7150/jca.54158. eCollection 2021.

Abstract

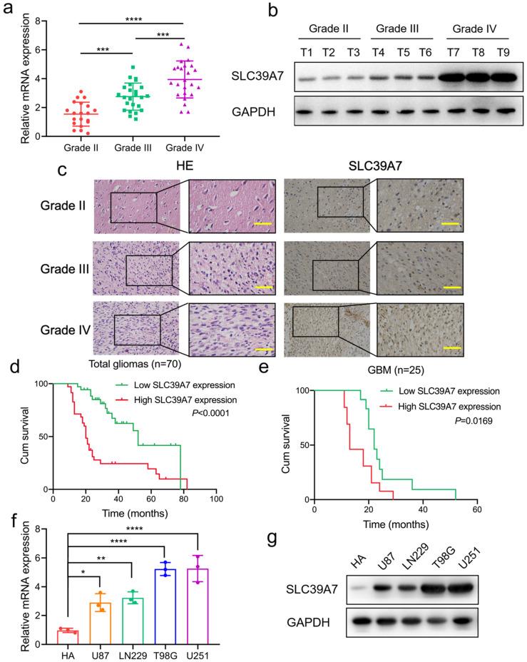
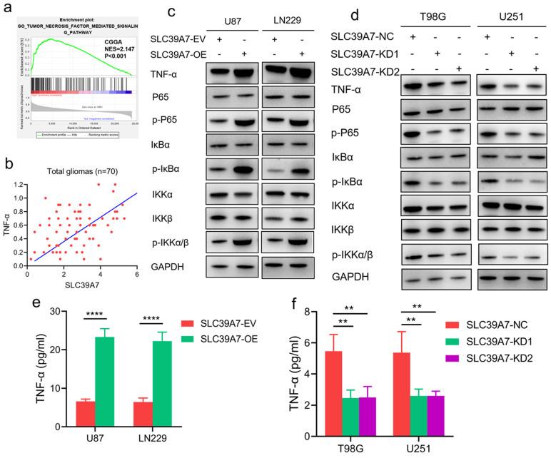
Several studies have indicated that SLC39A7 plays an important role in tumor progression; however, little is known about the function and mechanism of SLC39A7 in glioma. In this study, we aimed to explore the role of SLC39A7 in glioma development. Bioinformatic analysis was used to predict the role of SLC39A7 in glioma. Cell viability and Edu assays were used to detect the proliferation of glioma cells. A transwell assay was used to measure the invasion and migration of glioma cells. Western blotting, qPCR and ELISA were used to detect the expression of all molecules. SLC39A7 was found to be highly expressed in high-grade glioma patients with a poor prognosis. Our results indicated that SLC39A7 significantly promoted the proliferation, invasion and migration of glioma cells. Furthermore, SLC39A7 promoted tumorigenesis in orthotopic models. We determined that SLC39A7 promotes the malignant behaviors of glioma by activating the TNF-α-mediated NF-κB signaling pathway. Our study revealed that SLC39A7 promotes the proliferation, invasion and migration of glioma cells via the TNF-α-mediated NF-κB signaling pathway, which provides potential targets for glioma therapy.

摘要

多项研究表明,SLC39A7在肿瘤进展中起重要作用;然而,关于SLC39A7在胶质瘤中的功能和机制知之甚少。在本研究中,我们旨在探讨SLC39A7在胶质瘤发生发展中的作用。采用生物信息学分析来预测SLC39A7在胶质瘤中的作用。利用细胞活力和Edu检测来检测胶质瘤细胞的增殖。采用Transwell检测来测量胶质瘤细胞的侵袭和迁移。使用蛋白质免疫印迹法、定量聚合酶链反应和酶联免疫吸附测定来检测所有分子的表达。发现SLC39A7在预后不良的高级别胶质瘤患者中高表达。我们的结果表明,SLC39A7显著促进胶质瘤细胞的增殖、侵袭和迁移。此外,SLC39A7在原位模型中促进肿瘤发生。我们确定SLC39A7通过激活肿瘤坏死因子-α介导的核因子-κB信号通路促进胶质瘤的恶性行为。我们的研究表明,SLC39A7通过肿瘤坏死因子-α介导的核因子-κB信号通路促进胶质瘤细胞的增殖、侵袭和迁移,这为胶质瘤治疗提供了潜在靶点。

https://cdn.ncbi.nlm.nih.gov/pmc/blobs/20d3/8210565/f8ee0bf6aea3/jcav12p4530g001.jpg

文献AI研究员

20分钟写一篇综述,助力文献阅读效率提升50倍。

立即体验

用中文搜PubMed

大模型驱动的PubMed中文搜索引擎

马上搜索

文档翻译

学术文献翻译模型,支持多种主流文档格式。

立即体验